
石油与天然气地质学考研资料(中国地质大学北京历年试题总结)
本站小编 免费考研网/2015-11-03
相关话题/地质
中国地质大学(北京)2003-2015石油与天然气地质学考研真题
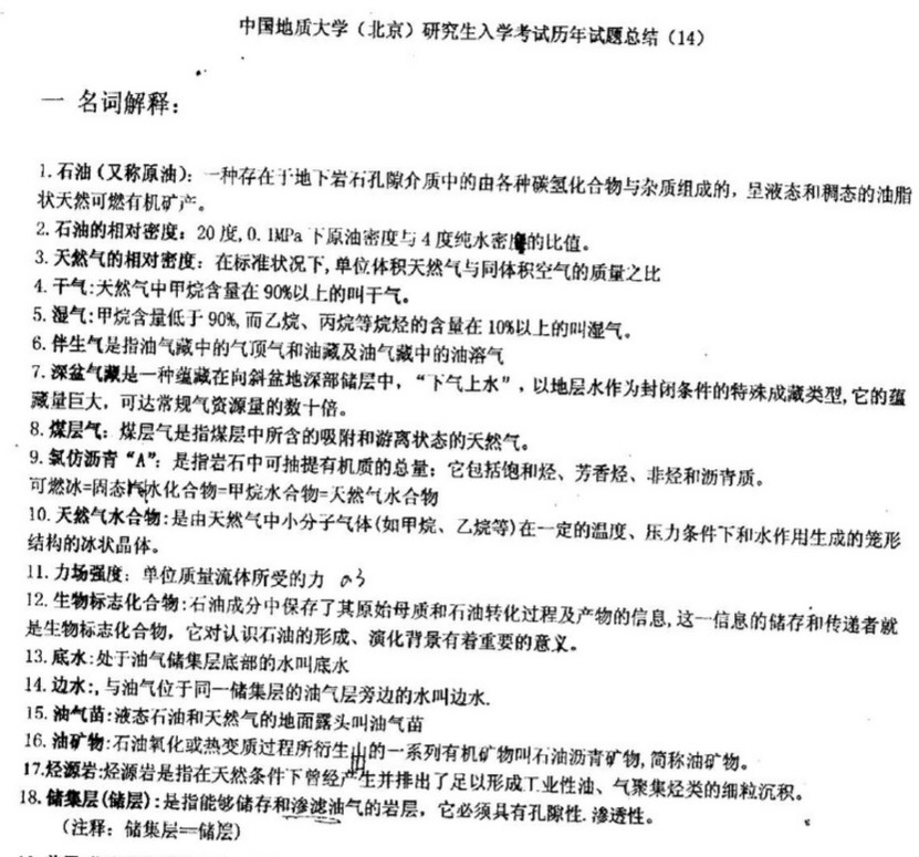
能源学院硕士研究生入学考试试题 中国地质大学(北京) 2003年硕士研究生入学考试试题 试题名称:石油与天然气地质学编号: 一:名词解释 1 氯仿沥青A指岩样未经酸处理,用氯仿抽提出的有机质产物。具有游离性和还原性, 分散在岩石中,与石油性质接近。是最常用的有机质丰度指标之一 2值 3可燃冰( ...专业课考研资料 本站小编 免费考研网 2015-11-03中国地质大学(武汉)地球物理专业2011-2012考研真题
2011年(紫色部分是2012年考的原题) 重磁部分: 名词解释:剩余质量 重力仪的零位漂移 地磁日变校正 正常重力 莫霍面 物质的磁化率 布格重力异常 固体潮 剩磁 解答题:1:定性画出垂直磁化的水平圆柱体的磁异常曲线和重力异常曲线,并说明他们的区别。 2:简述频率域位场转换的基本原理和步骤。 3:定性画出垂直台阶剖面上的 ...专业课考研资料 本站小编 免费考研网 2015-11-012009石油大学(北京)石油地质学综合考研真题
专业课考研资料 本站小编 免费考研网 2015-10-222003-2005年石油大学(北京)石油地质学硕士研究生考试试题
2003年石油大学(北京)硕士研究生考试试题 考试科目:石油地质学 一、区分和解释下列名词(57=35) 1、生油门限与生油窗 2、油气藏与油气田 3、相渗透率与相对渗透率 4、油气初次运移与二次运移 5、地层不整合圈闭与地层超覆圈闭 6、油型气和煤型气 7、地层压力梯度与地层压力系数 二、填空题(125=2 ...专业课考研资料 本站小编 免费考研网 2015-10-222010中国石油大学(北京)石油地质学综合真题回忆
2010中国石油大学(北京)石油地质学综合真题回忆 一、名词解释(顺序可能不对~~我回忆的哈) 1、枢纽断层 2、包卷层理 3、生物遗迹 4、油气聚集带 5、输导体系 6、相似褶皱 7、异常压力 8、共轭节理 9、典型浊积岩 10、地层油气藏 二 填空 火山碎屑岩 种属 3个空 --超纲!! 三、简答:1、断层复合命名 (偶不 ...专业课考研资料 本站小编 免费考研网 2015-10-222012中国石油大学(北京)年802石油地质学综合整合版(附答案)
2012中国石油大学(北京) 石油地质综合考题 适应专业:矿物普查与勘探 矿物普查与勘探 制作人: 有晋无退 制作时间:2012-1-8 考完当天晚上 提示:19992011 年的题,大家很容易在网上搜到,鉴于 2007 年以后都是回忆 1999 1999 版且一般还不是很全,我就用心把 12 年的题细细地背了,下面我把 12 年的题默 ...专业课考研资料 本站小编 免费考研网 2015-10-22构造地质学(李忠权简约版个人整理)
《构造地质学》-【李忠权版】 构造地质学的研究意义 答:理论意义 通过对不同地域的中小型地质构造的变形特征研究, 分析它们在空间上的相互关系以及形成时间上的演化关系, 为大地构造的分析和研究提供坚实的基础, 为最终探讨地壳构造演化、地壳运动规律、构造动力来源提供依据。 实践意义 与国民经济建设想相关,有利的方 ...专业课考研资料 本站小编 免费考研网 2015-10-212010年长安大学地质工程硕士研究生入学考试试题
专业课考研资料 本站小编 免费考研网 2015-10-142013年中国地质大学沉积岩石学复试回忆版
2013 年中国地质大学沉积岩石学复试回忆版 一.名词解释(3x10) 雷诺数 内碎屑 火山碎屑岩 净砂岩 细沙的粒度范围 冲刷面 轻矿物 杂基 C-M图 鸟眼构造 结构成熟度 复鲕 重结晶作用 二.简述题 (3x10) 1.碳酸盐岩的成岩作用与特点 2.古三角洲的识别标志 3.镶边碳酸盐台地Wilson的十个相带(需图示) 三.论述题(2x20) ...专业课考研资料 本站小编 免费考研网 2015-09-05北方工业大学土木工程地质学复习题
第一节 岩石的成因和分类 1.下列矿物中遇冷稀盐酸剧烈起泡的是( ) A. 石英 B. 方解石 C. 黑云母 D. 正长石 2.摩氏硬度所反映的是( )。 A. 矿物相对硬度的顺序 B. 矿物相对硬度的等级 C. 矿物绝对硬度的顺序 D. 矿物绝对硬度的等级 3.矿物受力后常沿一定方向裂开成光滑平面的特性称为( ) A. 断口 B ...专业课考研资料 本站小编 免费考研网 2015-08-21
