彭吉象 艺术学概论笔记(图文)(33)

本站小编 福瑞考研网/2016-10-17


相关话题/艺术

  • 领限时大额优惠券,享本站正版考研考试资料!
    大额优惠券
    优惠券领取后72小时内有效,10万种最新考研考试考证类电子打印资料任你选。涵盖全国500余所院校考研专业课、200多种职业资格考试、1100多种经典教材,产品类型包含电子书、题库、全套资料以及视频,无论您是考研复习、考证刷题,还是考前冲刺等,不同类型的产品可满足您学习上的不同需求。 ...
    本站小编 Free壹佰分学习网 2022-09-19
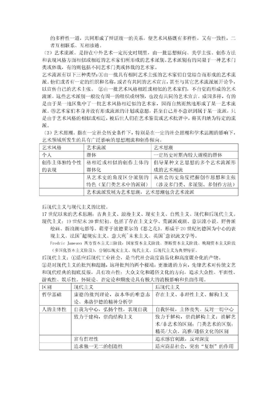
  • 王宏建《艺术概论》考研笔记
    王宏建《艺术概论》考研笔记 目录: 第一章 艺术本质论 第二章 艺术门类论 第三章 艺术发展论 第四章 艺术创作论 第五章 艺术作品论 第六章 艺术接受论 第一章 艺术本质论 第一节 艺术的社会本质 本质,是事物的根本性质以及此一事物同其他事物的内部联系。 社会性是艺术的首要本质 ...
    本站小编 福瑞考研网 2016-10-07
  • 创意艺术大学申请条件及录取条件
    创意艺术大学申请条件及录取条件 建立于2005年,由肯特艺术设计学院与萨里艺术设计学院联合,是欧洲目前最大的艺术大学,所以在欧洲是十分知名的,许多同学选择该学校留学也正是因为他的建筑、艺术设计专业十分突出。 艺术与设计国际预科课程/技术与设计文凭课程 - 预科课程学术要求: 获得高中毕业证书 获得中 ...
    本站小编 免费考研网 2016-08-30
  • 创意艺术大学排名及学术地位
    创意艺术大学排名及学术地位 创意艺术大学世界排名 全球网上热度排名全球院校12000强排名2015年1月3771 全球网上热度排名全球院校12000强排名2014年7月3783 全球网上热度排名全球院校12000强排名2013年1月4150 全球网上热度排名全球院校12000强排名2012年7月4658 全球网上热度排名全球院校12000强排名201 ...
    本站小编 免费考研网 2016-08-30
  • 创意艺术大学学费(留学费用&生活费用)
    创意艺术大学学费(留学费用&生活费用) 学校的主要宿舍情况是: Canterbury:在校园里有57个套房,在HothamCourt有107个房间和20个套房,在RiverdaleHouse有24个套房。 Epsom:在校园里有59间套房,在AshleyRoad有28间房间,在WoodcoteSide有60间房间。 Farnham:在校园的学生村有343间房间,在MainHall有29间 ...
    本站小编 免费考研网 2016-08-30
  • 艺术生申请美国留学最全指南
    艺术生申请美国留学最全指南 常见的艺术类专业分为应用艺术和传统艺术两大类,前者主要是设计和制作专业,包括艺术设计、工业设计、动画设计、电影制作、时尚设计等;后者主要是指传统的声乐、舞蹈、绘画、摄影等。 一、艺术生申请美国留学之院校 在美国艺术学院综合排名在前10名的分别是罗德岛设计学院、艺术中心设 ...
    本站小编 免费考研网 2016-08-26
  • 2014南京艺术学院336艺术基础考研真题
    2014年南京艺术学院艺术基础(336) 一、名词解释(16选4) 1.国际歌 2.昆山腔 3.阿里斯托芬 4.田园剧 5.诸宫调 6.宋元四大南戏 7.纪录片 8.(电影中的)独白 9.景别 10.声画同步 11.跑旱船 12.马克乌斯 13.顾恺之 14.古典主义 15.玉器 16.动画设计 二、简答题(16选 ...
    本站小编 免费考研网 2016-08-24
  • 苏州大学艺术系研究生考试专业课中国美术史考研笔记
    1.隋唐山水画代表艺术家及其艺术特征(4) 初盛唐山水画成为独立的画科,到盛唐出现不同的流派,形成中国古代绘画独特的发展体系。(1)青绿山水画派:〈1〉展子虔(隋):A.《游春图》:a.以青绿勾填法描写山川人物,尚无皴法,树木直接用粉点染,体现朴拙而真切描绘自然景色的能力。b.画面取俯瞰式构图,获得远近 ...
    本站小编 免费考研网 2016-08-23
  • 凌继尧艺术设计十五讲考研复习笔记A4纸30页(全)
    艺术设计十五讲考研核心笔记 凌继尧 第一讲 艺术设计的定义 20世纪 美国设计师罗维创立艺术设计中的流线型风格。飞机、汽车、舰艇等 美国艺术设计师德雷福斯1937年设计的现代电话机原型 环绕我们生活的美也包括造物的美。造物世界是艺术设计的世界 一、 艺术设计观念的历史发展 艺术设计(des ...
    本站小编 免费考研网 2016-08-19
  • 刘卫东版《外国美术史》复习重点资料_美术自考、艺术类考研
    第一章 史前美术及古代美术 一、旧石器时代P1 旧石器时代的美术主要是洞窟壁画和小型雕塑。 洞窟壁画:西班牙北部阿尔塔米拉洞和法国西南部的拉斯科;小型雕像:奥地利维伦道夫的《维伦道夫的维纳斯》(史前最早)、法国劳塞尔的裸女浮雕《持角杯的女巫》。 《维伦道夫的维纳斯》2014.11真。这是一尊很小的女性裸体 ...
    本站小编 免费考研网 2016-08-19
  • 中国传媒大学2014艺术硕士MFA艺术基础考研真题
    中国传媒大学2014艺术硕士MFA初试真题 《艺术基础》 答题说明:答案一律写在答题纸上,不需抄题,标明题号即可,答在试题上无效。 一、连线与选择(第1小题可抄题连线,第2-6小题选择正确的答案序号,共10分。) 1、用直线将作者与其作品连起来 阿恩海姆 《艺术哲学》 贺拉斯 ...
    本站小编 免费考研网 2016-08-15