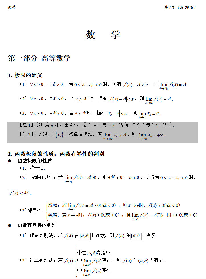
考研数学笔记打印版 39页

本站小编 福瑞考研网/2017-01-01


相关话题/笔记

  • 领限时大额优惠券,享本站正版考研考试资料!
    大额优惠券
    优惠券领取后72小时内有效,10万种最新考研考试考证类电子打印资料任你选。涵盖全国500余所院校考研专业课、200多种职业资格考试、1100多种经典教材,产品类型包含电子书、题库、全套资料以及视频,无论您是考研复习、考证刷题,还是考前冲刺等,不同类型的产品可满足您学习上的不同需求。 ...
    本站小编 Free壹佰分学习网 2022-09-19
  • 2017西综考研复习笔记:生理学(1)
    一、神经和骨骼肌细胞的生物电现象:静息电位是细胞处于安静状态下(未受刺激时)膜内外的电位差。静息电位表现为膜外相对为正,膜内相对为负。⑴形成条件①安静时细胞膜两侧存在离子浓度差(离子不均匀分布);②安静时细胞膜主要对K+通透。⑵形成机制:K+外流的平衡电位即静息电位,静息电位形成过程不消耗能量。⑶特 ...
    本站小编 免费考研网 2017-01-01
  • 2017西综考研复习笔记:生理学(6)
    五、消化和吸收1、简述胃酸的主要生理作用。(1)激活胃蛋白酶原,使之转变为有活性的胃蛋白酶,并为胃蛋白酶提供适宜的酸性环境。(2)分解食物中的结缔组织和肌纤维,使食物中的蛋白质变性,易于被消化。(3)杀死随食物入胃的细菌。(4)与钙和铁结合,形成可溶性盐,促进他们的吸收。(5)进入小肠可促进胰液和胆 ...
    本站小编 免费考研网 2017-01-01
  • 2017西综考研复习笔记:生理学(11)
    1.窦房结是如何控制潜在起搏点的?哪些因素影响心肌细胞的自律性?[考点]心肌的自动节律性。[解析]正常情况下,窦房结对与潜在起博点的控制,是通过两种方式实现的:(1)抢先占领(2)超速压抑心肌自律性受下列因素影响:自律性的高低受4期自动除极的速度,最大舒张电位的水平,以及阈电位水平的影响。①4期自动 ...
    本站小编 免费考研网 2017-01-01
  • 2017西医综合考研:做笔记的6点建议
    1、看完书再做笔记无论是本专业还是跨专业,都应该把第一遍看书当做是一种预习,主要是要大家了解这些全新的知识哪里是重点和难点,这样可以使接下来做笔记时可以更全面、更到位一些。先从目录宏观把握整本书的大致内容,然后深入各个章节进行细致的学习。学习完一章之后,再按照自己的理解和记忆动手做笔记,遇到遗忘的地 ...
    本站小编 免费考研网 2017-01-01
  • 2017心理学考研:复习框架笔记整理
    对于2017考研专业课复习现在已经接近于最后一个阶段了,相信各位考生自己都有自己的考研专业课心理学的很多笔记,但是自己的笔记多是杂乱无章的,下面是小编为大家系统的整理了心理学的普通笔记,希望对各位考生有帮助。第一篇1、引起人际吸引的因素,包括接近、相似、奖赏和躯体吸引力。社会交换理论认为,关系的基础是相互 ...
    本站小编 福瑞考研网 2017-01-01
  • 2017考研专业课:心理学框架复习笔记整理
    对于2017考研专业课复习现在已经接近于最后一个阶段了,相信各位考生自己都有自己的考研专业课心理学的很多笔记,但是自己的笔记多是杂乱无章的,下面是小编为大家系统的整理了心理学的普通笔记,希望对各位考生有帮助。第一篇1、引起人际吸引的因素,包括接近、相似、奖赏和躯体吸引力。社会交换理论认为,关系的基础是相互 ...
    本站小编 福瑞考研网 2017-01-01
  • 气候学考研复习笔记
    1、青藏高原大地形对大气环流和气候的影响 答:动力作用: (1) 对北半球西风带平均槽脊形成有重要的作用: 对于西风带有明显的分支作用,在高原南北形成两支明显的西风急流,在北半球西风气流爬越大地形时,在迎风面分支,在背风面汇合,在大地形的北面和南面分别会产生一个地形脊和地形槽,而更重要的是在大地形下 ...
    本站小编 福瑞考研网 2016-12-31
  • 西方经济学微观部分+宏观部分考研笔记
    西方经济学宏观部分考研笔记http://wenku.baidu.com/view/b3245ed4370cba1aa8114431b90d6c85ec3a8807 西方经济学微观部分考研笔记http://wenku.baidu.com/view/26cf9ffc6394dd88d0d233d4b14e852458fb3962 ...
    本站小编 福瑞考研网 2016-12-30
  • 姜波克-杨长江《国际金融学》  每章重点笔记和纲要
    姜波克国际金融学每章重点笔记纲要 注意:下文提及的结构与图表来自高教出版社出版的《国际金融学》姜波克编写这本书的条理清晰重点突出涉及知识面广尽管不是指定的参考书目但是我认为这本书比指定参考书编写的要好,搞定了这本书国际金融部分无大碍(当年我就是用这本书复习金融学专业课成绩为 85) 实在不愿看此书的同学也 ...
    本站小编 福瑞考研网 2016-12-30
  • 中国政治思想史(曹德本)考研复习笔记
    中国政治思想史 导论 中国政治思想史研究方法论(了解) 一、中国政治思想史的学科定位 (一)中国政治思想史的研究对象 1.关于政治哲学问题 就中国先秦的政治思想理论看,政治思想与哲学思想浑然为一体。 天人合一是政治思想的哲学基础,修身、齐家、治国、平天下是其政治思想系统。在《大学》中作了精辟论述 ...
    本站小编 福瑞考研网 2016-12-25
  • 翻译硕士百科知识考研复习笔记吐血整理 40页
    Encyclopeadia中国文学.......................................................................................................................... 1中国历史地理................................................................................................................. 10世界文学........ ...
    本站小编 福瑞考研网 2016-12-18
  • 国际贸易 张玮 第二版 精品复习笔记
    国际贸易 张玮 (第二版) 复习笔记 第一章 导论 1.国际贸易指的是世界各国之间货物和服务交换的活动。 2.主要研究以下四方面的内容: ①各个历史时期国际贸易的发展特征和一般性规律 ②国际贸易理论与学说 ③对外贸易政策 ④不同类型国家对外贸易发展的主要特点 3.对外贸易的产生必须有两个条件: ...
    本站小编 福瑞考研网 2016-12-18
  • 政治经济学考研复习笔记 101页
    本站小编 福瑞考研网 2016-12-18
  • 罗宾斯管理学第九版个人考研复习笔记
    第一章 管理与组织导论 一、管理及其具体含义 管理是在特定的组织内外环境下,通过协调和监督他人的活动,能够有效率和有效果地与别人一起或者通过别人实现组织目标的过程。 管理的定义包含三层含义:(1)过程代表了一系列进行中的有管理者参与的职能或目标。这些职能划分为计划、组织、领导和控制;(2)协调他人的工作 ...
    本站小编 福瑞考研网 2016-12-18
  • 中南财经政法大学微观经济学高鸿业版简洁笔记
    第二章 供给和需求的基本原理 ★ 需求分析 一、需求及其决定因素 需求(demand):指消费者在既定的时期既定的价格(price)下愿意且能够购买的数量(quantity)。 (一)价格(Price) 需求法则或需求定律(law of demand):是指价格和需求量之间的这样一种关系,在其他条件相同时,当一种商品的价 ...
    本站小编 福瑞考研网 2016-12-18