生物化学复习知识点小结(11)

本站小编 免费考研网/2016-08-24


相关话题/生物化学

  • 领限时大额优惠券,享本站正版考研考试资料!
    大额优惠券
    优惠券领取后72小时内有效,10万种最新考研考试考证类电子打印资料任你选。涵盖全国500余所院校考研专业课、200多种职业资格考试、1100多种经典教材,产品类型包含电子书、题库、全套资料以及视频,无论您是考研复习、考证刷题,还是考前冲刺等,不同类型的产品可满足您学习上的不同需求。 ...
    本站小编 Free壹佰分学习网 2022-09-19
  • 中科院生物化学和细胞生物学考博真题
    中科院生物化学和细胞生物学真题(考博) 作者 : 林自力 中科院动物所2000年细胞生物学(博士) 一、解释题(每题3分,共30分) 1、周期细胞 2、pcr技术 3、mpf 4、通讯连接 5、细胞分化 6、溶酶体 7、信号肽 8、整合素 9、基因组 10、巨大染色体 二、有丝分裂及其调控(有丝分裂 ...
    本站小编 免费考研网 2016-08-23
  • 齐齐哈尔大学2015-2016生物化学试卷回忆版
    本站小编 免费考研网 2016-08-18
  • 天津大学历年生物化学考研试题
    天津大学硕士入学微生物学试题 一.填空和多项选择填空题: (每题5分,共30分) 1.在原核微生物中虽然有性繁殖方式,但仍可通过不同方式在细胞水平上实现 基因重组。由部分缺陷型噬茵体参与实现的基因重组方式称为______。大肠 杆菌可以通过接合实现基因重组,可选用大肠杆菌的______或______菌株做供 体茵, ...
    本站小编 免费考研网 2016-08-18
  • 南京农业大学生物化学考研-核酸习题
    二、习 题 (一)名词解释 1.单核苷酸(mononucleotide) 2.磷酸二酯键(phosphodiester bonds) 3.不对称比率(dissymmetry ratio) 4.碱基互补规律(complementary base pairing) 5.反密码子(anticodon) 6.顺反子(cistron) 7.核酸的变性与复性(denaturation、renaturation) 8.退火( ...
    本站小编 免费考研网 2016-08-17
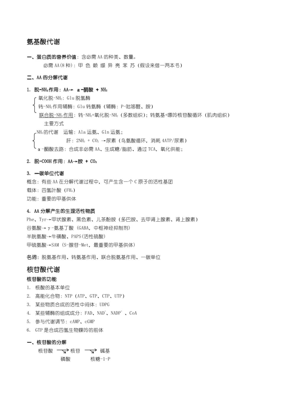
  • 南京农业大学生物化学考研-氨基酸和核苷酸代谢知识要点
    知识要点 蛋白质和核酸是生物体中有重要功能的含氮有机化合物,它们共同决定和参与多种多样的生命活动。在自然界的氮素循环中,大气是氮的主要储库,微生物通过固氮酶的作用将大气中的分子态氮转化成氨,硝酸还原酶和亚硝酸还原酶也可以将硝态氮还原为氨,在生物体中氨通过同化作用和转氨基作用等方式转化成有机氮,进而 ...
    本站小编 免费考研网 2016-08-17
  • 南京农业大学生物化学考研-核酸习题答案
    三、习题解答 (一)名词解释 1. 单核苷酸(mononucleotide):核苷与磷酸缩合生成的磷酸酯称为单核苷酸。 2. 磷酸二酯键(phosphodiester bonds):核酸链中,核苷的戊糖3和5位与磷酸的羟基之间形成的磷酸酯键。 3. 不对称比率(dissymmetry ratio):不同生物的碱基组成有很大的差异,这可用不对 ...
    本站小编 免费考研网 2016-08-17
  • 生物化学名词解释必考期末考试复习
    生物化学名词解释(必考)期末考试复习 名词解释 1、基因组:单倍体细胞中的全套染色体为一个基因组,或是单倍体细胞中的全部基因为一个基因组。 2、基因簇:基因家族中的各成员紧密成簇排列成大串的重复单位,定于染色体的的特殊区域,属于同一个祖先的基因扩增产物。 3、基因家族:真核细胞中,许多相关的基因常按功 ...
    本站小编 免费考研网 2016-08-16
  • 中国传媒大学1997-2007生物化学考研真题
    中国农业大学硕士研究生生物化学试题 1997年生物化学 一、名词解释(每题3分,共30分) 1 操纵子 2 反馈抑制 3 密码子的简并性 4 蛋白质四级结构 5 盐析 6 碱性氨基酸 7 Z-DNA 8 ATP 9 核苷磷酸化酶 10 磷酸果糖激酶 二、填空(每空1分,共28分) 1 DNA损伤后的修 ...
    本站小编 免费考研网 2016-08-15
  • 生物化学简明版习题附带答案
    1 绪论 1.生物化学研究的对象和内容是什么? 解答:生物化学主要研究: (1)生物机体的化学组成、生物分子的结构、性质及功能; (2)生物分子分解与合成及反应过程中的能量变化; (3)生物遗传信息的储存、传递和表达; (4)生物体新陈代谢的调节与控制。 2.你已经学过的课程中哪些内容与生物化学有关。 提示: ...
    本站小编 免费考研网 2016-08-15
  • 中国农业大学考研生物化学复习笔记
    ...
    本站小编 免费考研网 2016-08-14