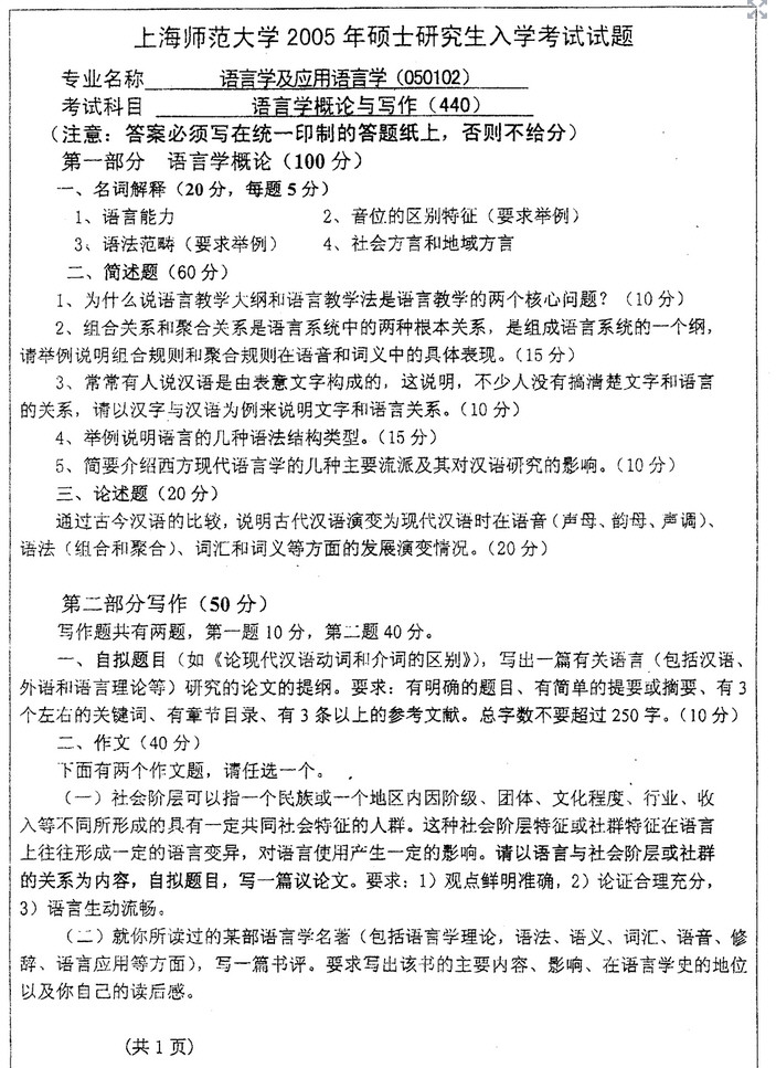
上海师范大学2005语言学概论与写作考研真题

本站小编 免费考研网/2015-09-05


相关话题/语言学

  • 领限时大额优惠券,享本站正版考研考试资料!
    大额优惠券
    优惠券领取后72小时内有效,10万种最新考研考试考证类电子打印资料任你选。涵盖全国500余所院校考研专业课、200多种职业资格考试、1100多种经典教材,产品类型包含电子书、题库、全套资料以及视频,无论您是考研复习、考证刷题,还是考前冲刺等,不同类型的产品可满足您学习上的不同需求。 ...
    本站小编 Free壹佰分学习网 2022-09-19
  • 语言学概论 华师大听课笔记 考研复习
    语言学概论华师大听课笔记 第一章 语言和语言学 第一节语言的客观存在形式 一、语言: 1.语言是一种社会现象,不是一种物质实体。 2.言语交际是一个编码(说话)和解码(听话)的过程。 (语言的客观存在形式首先表现为人与人之间的口头交际行为,有声的口头语言,即口语) 3.语言的客观存在形式跟语言学家研究的 ...
    本站小编 免费考研网 2015-08-25
  • 北京语言大学2015-2001初试真题(语言学概论)
    语言学概论15-00真题 2015年 1.名词解释自源文字,组合关系,语境义,语义场,形态,音质音位 2.判断 并说明理由 (1)组合,聚合关系不仅仅存在于语法中。 (2)每一种语言或方言中的音位都处于双向聚合群中。 (3)语素和词不仅是词汇单位,也是语法单位。 (4)地域方言和社会方言的差别只 ...
    本站小编 网络资源 2015-08-05
  • 武汉大学历年语言学理论考研真题
    武汉大学2007年攻读硕士学位研究生入学考试试题 (满分值150分) 科目名称:语言学理论 科目代码:635 注意:所有答题内容必须写在答题纸上,凡写在试题或草稿纸上的一律无效。 一、(20分) 请谈谈语言符号的性质和特点。 二、(20分) 谈谈你对音位理论中对立和互补的理解。 三、( ...
    本站小编 网络资源 2015-08-05
  • 戴炜栋《简明英语语言学教程》配套笔记
    戴炜栋《简明英语语言学教程》配套笔记 Chapter 1 What is language? [A] The origins of language Some speculations of the origins of language: ① The divine source The basic hypothesis: if infants were allowed to grow up without hearing any language, then they would spontaneously begin using the ...
    本站小编 免费考研网 2015-07-14
  • 2014年中国传媒大学理论语言学考研真题
    2015年中国传媒大学理论语言学考研真题 一、名解(隐喻、社会方言、聚合关系、歧义结构、) 二、分析题六个 1、分析音位和音位变体[d-t],[g-k,],[i-u],[A-a],[p-ph] 2、给出三个语言形式,表达遵守交通规则的意义 3、层次分析 4、从语法、语义、语用角度分析《1942》这个电影我看了,我看了《1942》这个电影了 5、新 ...
    本站小编 网络资源 2015-07-13
  • 2014年中国传媒大学语言学与应用语言学考研真题
    2014年中国传媒大学语言学与应用语言学考研真题 一、名词解释(4*5=20) 聚合关系,语流音变,词的象征意义,话题 二、分析题(6*10=60) 1、结合例子,[P]和[Ph]在英语和汉语里各是几个音位,为什么?[P]在汉语和英语的区别特征各是什么? 2、音步,停延,语调:下雨天留客天留人不留 3、沉舟侧畔千帆过rdqu ...
    本站小编 网络资源 2015-07-13
  • 2015年中国传媒大学理论语言学考研真题
    2015年中国传媒大学理论语言学考研真题 一、名解(隐喻、社会方言、聚合关系、歧义结构、音系学) 二、分析题六个 1、分析音位和音位变体[d-t],[g-k,],[i-u],[A-a],[p-ph] 2、给出三个语言形式,表达遵守交通规则的意义 3、层次分析(中国驻什么大使馆与什么代表就什么问题与他们进行反复沟通协调。。) 4、从语法、语 ...
    本站小编 网络资源 2015-07-13
  • 复习内容《简明英语语言学教程》导学手册 程可拉主编
    《英语语言学》导学手册 程可拉主编 英语语言学教学大纲 一、教学目的和要求 英语语言学是英语本科专业的自考课程。本课程的目的是帮助学生系统地学习语言学基本理论知识和研究方法,为从事英语语言教学与研究打下良好的基础。 本课程教学的具体要求是: 1.系统掌握语言学的基本理论和基本知 ...
    本站小编 网络资源 2015-07-10
  • 华中师范大学2014-2004语言学考研真题合集
    初试真题 华中师范大学2004年语言学真题 华中师范大学 二零零五年研究生入学考试试题 招生专业:语言学及应用语言学、汉语言文字学 研究方向:所有方向 考试科目及代码:理论语言学327 考试时间:元月11日上午 一 填空(30分) 1、语言的本质功能是( )和( )。共同语是( ),亲属语是( ), ...
    本站小编 免费考研网 2015-07-06
  • 2010年中国传媒大学语言学考研真题
    2010年中国传媒大学语言学考研真题 一用国际音标给下列汉字注音。 我们特别需要一批能够仰望星空的人 二名词解释 1鼻化音2哈里迪3语言的社会变体4亲属语言5意音文字 三分析(空白语) 1 a.我们打算再写一篇。2 a.我劝他不要来。 b.我们同意再写一篇。b.我也找点东西吃。 c.我们允许再写一篇。 3歧义结构 a.孩子在火车 ...
    本站小编 免费考研网 2015-06-28