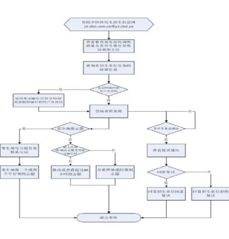
有些经历过考研调剂同学会说调剂比考研还难,的确,万学海文针对调剂工作流程总结以下八大步骤,望考生们能从容应对调剂的流程。
第一步:查阅各个招生单位公布的缺额信息,符合条件的考生网上下载并填写调剂申请登记。
查阅各个招生单位公布的缺额信息,根据信息填报调剂志愿。每位考生可填报两个平行志愿。只有参加全国统考并上了招生单位复试分数线的考生,才有 调剂的机会; 填写志愿时,考生要认真填写联系电话,这是招生单位联系考生的重要方式,考生可以到各高校研究生院下载调剂申请表;考生可以将注意力放在西部院校或者往年 调剂名额较多的院校上。因为西部也有很多好学校,由于报考的人数较少,所以被调剂的希望相对较大;在写调剂申请时应注意简洁明了,可以附带介绍一下自己的 专业背景或学术成果。有些考生的调剂申请内容过于庞杂,甚至把懊悔自己在考研时状态不佳这样的话都写上了。对申请调剂者来说,最关键的是知道院校的空缺信 息,并让院校知道自己的调剂要求。
第二步:拟调剂考生将申请材料寄送给拟接受调剂的招生单位研招办。
拟调剂考生应多份寄送申请表,以提升被调剂的机会;尽早与拟调剂的招生单位研招办取得联系,第一时间获得调剂信息。
第三步:拟接受调剂的招生单位研招办审核后发接收调剂函至考生原报考单位。考生应与招生单位研招办保持密切联系,随时了解调剂情况。
第四步:拟调剂考生向原报考单位申请调剂
第五步:原报考单位同意并转寄报考资料。
第六步:拟接受调剂的招生单位研招办接收拟调剂考生的报考资料。
第七步:调剂考生参加复试。
由于现在实行差额复试,有一小部分参加复试的考生不能被录取,因此大家要重视复试。考生的专业知识、科研潜力以及综合素质等是复试考查的重点。 在复试的前期准备中,信息搜集是最重要的,如:复试的时间、地点、考官等情况;复试的内容、范围及考查方式;报考专业研究方向的学术动态及其导师的学术观 点等。复试是考生全面展示自身形象和气质的最好时机。因而考生要注意表达技巧,态度要真诚、从容,充分展示自己的实力和良好素养。
第八步:研招办调档
调剂步骤图文章来源:万海学文
