清华大学拥 有百年历史和厚重文化,设有16个学院、56个系,是一所汇集理学、工学、文学、艺术学、历史学、哲学、经济学、管理学、法学、教育学和医学等学科为一体 的综合性、研究型、开放式大学,已为国家培养了19万各行各业人才。清华大学经济管理学院成立于1984年,首任院长为朱镕基教授。经管学院拥有包括国内 顶尖的本科、硕士、博士、MBA和EMBA项目在内的齐全的人才培养体系,已经培养出遍布中国经济重要岗位的2万余名学院校友。横跨经济和管理两大学科的 学院师资队伍是清华MBA项目的特殊优势。作为中国MBA和EMBA学位教育指导单位的全国工商管理硕士(MBA)教育指导委员会机构设于清华经管学院。
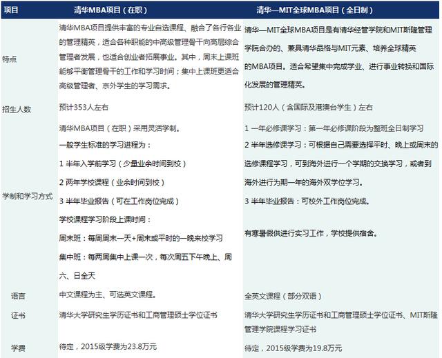
优秀的同学和校友 清 华MBA项目是国内最早设立的MBA项目之一,至今已经招收24届学生。凭借良好的声誉和一流的项目质量,近年来清华MBA项目的申请人数持续增加,学生 质量不断提升。2015级新生平均年龄32岁,经理/主管以上管理职位背景学生占85%,其中总经理/副总经理以上高级管理职位背景学生为16 %,入学前已经自主创业类学生超过60人。这些各行业的管理骨干职能背景多样、经验丰富、勤奋好学、乐于分享。多样化的同学群体有利于同学间的知识分享、 有利于创业创新,是综合型管理人员成长的理想条件。 清华MBA项目已经有万余名毕业 校友,他们与清华经管EMBA校友和本硕博等项目校友一起融入清华大学校友会。通过清华MBA校友导师项目和各级MBA校友组织,校友与在校生建立起紧密 联系。通过MBA校友终身学习平台,校友与在校生一起上课、一起参加海外实践学习等活动。薪火相传的清华校友文化让众多清华校友成为MBA学生事业发展的 重要支撑。 全球化学习机会 清华MBA项目与各国际顶尖商学院开展广泛合作。包括同耶鲁大学、哥伦比亚大学、康奈尔大学、杜克大学、西北大学凯 洛格商学院、加州大学洛杉矶分校、伦敦商学院等世界百余所知名商学院合作进行学生交换学习;与美国麻省理工(MIT)斯隆管理学院、哥伦比亚大学和法国高 等商学院(HEC)合作招收双学位学生;与MIT斯隆管理学院、斯坦福大学和哈佛商学院等一流国际商学院合作进行海外课程模块、学生混合编组进行实践学习 项目等。这些合作项目为清华MBA同学提供了充足的国际顶尖商学院学习机会。 众多实践性行业课程和专业方向课 清 华MBA项目采用国际一流商学院标准的MBA课程和教学模式,开设国内最丰富的行业方向选修课和职能方向选修课。通过与行业领先企业合作、邀请知名企业管 理高层授课等方式为学生提供与企业紧密结合的实践性学习机会。现常年开设金融行业、房地产行业、信息技术、新能源行业、汽车产业等行业课组,同时开设金融 与财务、电子商务与供应链、市场营销、人力资源管理、战略与领导力、财务分析与管理控制、创业与企业创新等职能方向课组。每个课组都有多门选修课程供学生 自由选修。与清华MBA长期开展课程和实践项目合作的企业有:麦肯锡公司、宝马公司、可口可乐公司、宜信公司等知名企业。2014年,包括 Facebook首席执行官马克·扎克伯格、凯雷集团联合创始人大卫·鲁宾斯坦、安盛集团董事长亨利·德·卡斯特、索尼公司前董事长出井伸之、摩托罗拉首 席执行官克里斯多夫·高尔文、高通公司创始人艾文·雅各布、中国银行业监督管理委员会前主席刘明康、国有资产监督管理委员会前主任李荣融、复星集团首席执 行官梁信军在内的众多名企业家登上清华MBA授课讲台。清华大学千余门各院系研究生课程也对清华MBA开放,让清华MBA学生享受到其他MBA项目不能提 供的独有资源。 领先的学习方式 清 华MBA项目采用最新的信息技术,把经典的MBA案例讨论和现代在线课程技术结合,开设了多门国际领先的SPOC模式课程。让工作繁忙的在职班MBA学生 可以更灵活地按照自己的时间和进度学习基础知识点,同时提高了课堂讨论的效率和效果,满足了MBA学生的个性化学习需求。国内领先的清华大学MOOC课程 也给同学们提供了无限的选择。 创业资源 清 华MBA项目办学于工程技术圣地,位于“中国硅谷”核心区域,拥有国内最好的创业环境。清华MBA项目开设丰富的创业类课程和创业类实践项目,新生从入学 前就可以开始自组项目或与清华大学其他院系同学组成团队参加创业大赛,清华x-lab和清华经管创业者加速器为创业MBA同学提供从创业计划、组织团队、 开办公司到寻求投资等各阶段的帮助和扶持。清华MBA同学和校友在通过MBA学习和校友活动交流经验和资源,创立了众多高科技和新潮流企业。 招生政策,特色考生渠道 ◆2016 级招生继续实行清华MBA首创的"提前面试+国家线录取"政策,考生先提交材料申请面试,在面试获得条件录取资格后再参加全国联考,只要联考成绩达到国家 线即可获得预录取资格。清华MBA考生可以同一年中申请清华-MIT全球MBA项目和清华MBA项目(在职),一个项目的落选不会影响另一个项目的申请。 持有700分以上有效GMAT成绩或相当的GRE(课程)成绩的考生可以直接获得面试资格。招生将继续采用国内首创的全流程在线申请,考生的申请材料全部通过网站填写和上传,不需事先提交任何纸质材料和证明。 ◆ 清华MBA项目非常重视考生群体的多样化,希望招收具有领导潜质的各行业精英。为了更好地为特色申请者提供帮助,今年特设“特色申请者”校友大使面谈会。 自认有特色的申请者可以申请与MBA中心任命的校友大使面谈。面谈时考生可以提交任意形式的证明材料。优秀的申请者可以获得校友大使的推荐信,用于后续申 请过程。
报考条件:
中华人民共和国公民且学历必须符合下列条件之一,否则清华大学MBA将不能接受您的各项申请:
获得教育部承认的大学本科毕业学历后,到入学时有三年或三年以上全职工作经历者(最迟于2013年9月1日前获得本科毕业证书)。
已获硕士、博士学位,到入学时有两年或两年以上全职工作经历者(最迟于2014年9月1日前获得学位证书)。
注:1. 在读研究生身份考生需要在2016年3月份清华MBA项目预录取前毕业,否则将因国家政策不能获得正式录取资格。2. 考生不能同时同期申请清华大学的其他研究生项目。
申请流程
一、关注清华MBA微信平台,自测
关注清华MBA官方微信订阅号可以获得最及时的招生消息和通知。请务必先行关注。微信号中有清华MBA项目网站手机版链接,建议访问所有页面以获得全面的项目信息。微信号中也有清华MBA申请自测系统的链接,建议考生先行进行自测,了解自己适合程度。
二、申请和面试(2015年5月初至12月)
①注册清华MBA报考服务系统。
MBA报考服务系统全年开放。填写申请表时请注意查看系统内的申请指导和每页的填写说明。
② 填写和上传申请材料。填写和上传申请材料。网上提交的申请材料包括:申请书、成绩单、个人简历、单位组织结构图、推荐信(非必需)。申请材料的具体内容和 要求见系统内说明。考生提交申请材料时需要选择申请面试批次,并在所选批次申请材料提交截止日期前提交。各批次的申请截止时间和面试时间见下页"面试批 次"表。
③申请材料评审。清华经管学院将组织材料评委评审考生申请材料,选出进入面试的考生。不同批次的面试人数视当批申请考生数目和质量决定。在某批面试名额有限时,考生也有可能在后续批次获得面试机会。
④查询面试资格和时间安排。申请清华MBA项目(在职)MBA项目的考生的面试资格名单最晚将在每批面试日的周初通过MBA报考服务系统公布。全球MBA项目申请考生的面试资格一般在申请后一个月内通知。
⑤参加面试。清华MBA项目(在职)面试内容为综合素质面试(中文),清华—MIT全球MBA项目为综合素质面试(中文)+英文语言能力测试。考生在面试报到时进行报考资格查验。
⑥查询面试结果。查询面试结果。面试结果将在面试后10个工作日内通过MBA报考服务系统进行公布。不同批次的条件录取资格人数视当批申请考生的数目和质量决定。
注:
◆考生申请任意项目获得条件录取资格后不能随意更改录取项目。
◆考生不可以同时申请清华—MIT全球MBA项目和清华MBA项目(在职),但在申请一个项目没有成功的情况下可以申请另外一个项目。每个项目只有一次申请机会。
三、MBA联考报名和参加笔试(2015年10月至12月)
通过面试获得条件录取资格的考生都需要报名和参加全国管理类专业硕士联考(MBA联考)。
注:因为没有联考后的面试,没有通过提前面试获得条件录取资格的考生请不要在联考报名时报考清华MBA项目。
① MBA联考报名。全国MBA联考报名一般为10月10日至31日,报名具体时间和步骤以教育部和清华大学研究生院当年通知为准。中国研究生招生信息网网 址:http://yz.chsi.com.cn ,清华大学研究生招生系统网址:http://yz.tsinghua.edu.cn。
②参加全国MBA联考。全国MBA联考考试科目为管理类综合能力和英语(课程)二,考试的内容和具体要求请参考由教育部指定的考试大纲。考试时间以教育部和清华大学研究生院通知为准。
③参加政治考试、英语听力测试。参加政治考试、英语听力测试。考生在参加MBA联考后还需参加清华经管学院组织的MBA入学政治考试和英语听力测试(清华—MIT全球MBA项目考生免试英语听力测试)。
四、预录取(2016年3月底至4月初)
① MBA 联考成绩一般于春节前公布,国家线于3月底至4月初公布。MBA联考成绩达到国家A线且通过政治考试和英语听力测试的条件录取资格考生可获得预录取资格。 如果考生当年在清华参加了联考,但成绩未达到国家线,条件录取资格可以保留至第二年。未在清华参加联考的条件录取考生的资格不予保留。
② 通过面试获得条件录取递补资格的考生可以在条件录取资格考生放弃或者没有达到国家线的情况下按照联考成绩排序获得预录取资格。最终没能递补成功的考生可在第二年直接获得原项目的面试资格。
五、正式录取(2016年4月至7月)
预录取考生在档案审查和申请材料真实性审查通过后获得正式录取资格,与清华大学签署培养协议后,将于2016年7月份收到录取通知书。
六、入学(2016年8月底至9月初)
2016级新生将于2016年4月开始在线课程学习和班级活动,8月底或9月初正式入学。
面试批次
注:
1.申请第四批面试的考生必须完成10月10日至30日的MBA联考报名且必须选择清华MBA项目,否则不能参加面试。网址:http://yz.chsi.com.cn
2.一般每批面试后十个工作日内公布面试结果

