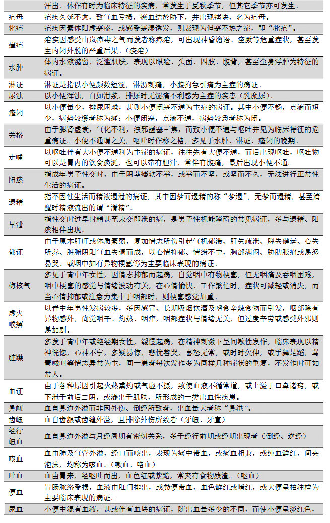
中医内科学 考博名词解释(4)

本站小编 免费考研网/2018-01-06


相关话题/内科学

  • 领限时大额优惠券,享本站正版考研考试资料!
    大额优惠券
    优惠券领取后72小时内有效,10万种最新考研考试考证类电子打印资料任你选。涵盖全国500余所院校考研专业课、200多种职业资格考试、1100多种经典教材,产品类型包含电子书、题库、全套资料以及视频,无论您是考研复习、考证刷题,还是考前冲刺等,不同类型的产品可满足您学习上的不同需求。 ...
    本站小编 Free壹佰分学习网 2022-09-19
  • 2018西医综合考研考点速记:内科学
    新旧血压单位换算血压 mmHg,加倍再加倍,除3再除10,即得 kpa值。例如:收缩压120mmHg加倍为240,再加倍为480,除以3得160,再除以10,即16kpa;反之,血压kpa乘10再乘3,减半再减半,可得mmHg值。其实,不用那么麻烦,我们只要记住7.5这个 ...
    本站小编 免费考研网 2018-01-03
  • 2017西医综合考研:内科学重点概述
    一、西医综合内科学复习注意事项1)前言要认真学习,该部分内容高度概括而且出题较多。2)病因必须重视,要细读,抓住主要病因,尤其是有明确病因的疾病。3)掌握发病机制:有明确发病机制的疾病。4)病理变化:重点是病理解剖形态和病理生理改变。5)临床表现:症状、体征、检查等。注意精辟文字描述(如症状、体征、 ...
    本站小编 免费考研网 2018-01-03
  • 2017西医综合考研:内科学难点背诵口诀
    内科学是西医综合复习的一部分,小编整理了外科学的背诵口诀,希望对大家有所帮助。1.新旧血压单位换算血压mmHg,加倍再加倍,除3再除10,即得kpa值。例如:收缩压120mmHg加倍为240,再加倍为480,除以3得160,再除以10,即16kpa;反之,血压kpa乘10再乘3,减半再减半,可得mm ...
    本站小编 免费考研网 2018-01-03
  • 2018西医综合考研考点速记:内科学
    新旧血压单位换算血压 mmHg,加倍再加倍,除3再除10,即得 kpa值。例如:收缩压120mmHg加倍为240,再加倍为480,除以3得160,再除以10,即16kpa;反之,血压kpa乘10再乘3,减半再减半,可得mmHg值。其实,不用那么麻烦,我们只要记住7.5这个 ...
    本站小编 免费考研网 2017-06-08
  • 宁夏医科大学专业介绍:中医内科学
    中医内科学课程简介《中医内科学》是一门中医临床专业课,是祖国医学中具有完整理论体系和丰富学术内容的临床主干课程,是其他临床学科的基础,中医内科学的水平在很大程度上反映了中医临床医学的发展水平。针对研究生课程,尤其应注重培养其临床能力,突出培养中医临床思维方法和实践技能,保持和发扬中医的特色和优势,更 ...
    本站小编 免费考研网 2017-06-08
  • 上海交通大学2017年医学(内科学)考研复试线:330分
    从上海交通大学研究生院获悉,上海交通大学2017年考研分数线已公布:其中医学(内科学)复试分数线:政治:55分;外语:55分;业务课一:180分;总:330分 ...
    本站小编 免费考研网 2017-06-08
  • 首都医科大学心血管内科学考博试题整理
    心血管内科学名词解释冠心病1. 急性冠脉综合征(ACS)是指冠状动脉内不稳定的动脉粥样斑块破裂或糜烂引起血栓形成所导致的心脏急性缺血综合征。即指急性心肌缺血引起的一组临床症状,包括ST段抬高急性心肌梗塞与非ST段抬高急性心肌梗塞以及不稳定型心绞痛。2. 缺血性心肌病(ischemic cardiomyopathy)(武汉大 ...
    本站小编 福瑞考研网 2017-04-09
  • 考研中医综合笔记中医内科学(歌诀版)
    1、感冒:感冒四时风邪袭,咳嗽头疼流鼻涕,恶寒发热身不适,解达法由表实立, 荆防银翘香薷饮,风寒风热暑湿岐,尚有气虚参苏施,加减葳蕤滋阴虚。 2、咳嗽:咳为肺病气上逆,外感内伤两大纲,风寒三拗止嗽用,热菊燥杏俱有桑, 二陈三子法中土,内伤痰热清金方,肝火泻白黛蛤合,肺亏沙参麦冬尝。 3、肺痿:肺痿病属慢虚 ...
    本站小编 福瑞考研网 2017-03-26
  • 考研《中医内科学》考点精华总结(完美打印版)
    2013考研《中医内科学》考点精华总结 序号 病证 辩证 分型 临床表现 治法 代表方 1 感冒 风寒束表 恶寒重,发热 ...
    本站小编 福瑞考研网 2017-03-26
  • 七版教材考研中医内科学核心笔记
    一、感冒 病名首见北宋《仁斋直指方-诸风》 元代朱丹溪提出辛温、辛凉治法;明清感冒与伤风互称。治则:解表达邪 忌用补敛之品 1. 风寒证:辛温解表-荆防败毒散或葱豉汤加味 2. 风热证:辛凉解表-银翘散或葱豉桔梗汤 3. 暑湿证:清暑祛湿解表-新加香薷饮 4. 气虚感冒:益气解表-参苏饮、玉屏风散(表虚自 ...
    本站小编 福瑞考研网 2017-03-26
  • 考研西综-内科学重点汇总
    考研西综-内科学重点汇总 1.考研内科学命题风格 (1)内科学考试注重对临床思维的考查 (2)内科学按章节出题,比例不同 (3)考试愿意考临床常见疾病 (4)纯理论化的题目占有很小部分比例 (5)分值:30% 2.消化系统疾病和中毒 1.胃食管反流病的病因、临床表现、实验室检查、诊断和治疗。 2.慢性胃炎的分 ...
    本站小编 福瑞考研网 2017-03-12
  • 2018年全国硕士研究生招生考试临床医学综合能力(中医)中医内科学配套题库【历年真题+章节题库+模拟试题】
    下载地址:http://free.100xuexi.com/TK/2851.html第一部分 历年真题 第1章 感 冒 ...
    本站小编 福瑞考研网 2017-02-14
  • 《普通内科学·2015全国卫生专业技术资格高级职称考试考前冲刺密卷(新大纲)》
    下载地址:http://free.100xuexi.com/Ebook/59761.html封面内容简介、编委普通内科学考前冲刺密卷(一)普通内科学考前冲刺密卷(二)普通内科学考前冲刺密卷(三)普通内科学考前冲刺密卷(四)普通内科学&m ...
    本站小编 福瑞考研网 2017-02-04
  • 2015年中医内科学主治医师中级考试考前全真模拟试卷【含题解指南】
    下载地址:http://free.100xuexi.com/Ebook/60224.html封面内容简介、编委考前全真模拟试卷(一)考前全真模拟试卷-基础知识卷(一)考前全真模拟试卷-相关专业知识卷(一)考前全真模拟试卷-专业知识卷(一)考前全真模拟试卷-专业实践能力卷(一)考前全真模拟试卷(二)考 ...
    本站小编 福瑞考研网 2017-02-04
  • 吴勉华《中医内科学》(第9版)笔记和考研真题详解
    下载地址:http://free.100xuexi.com/Ebook/78171.html封面内容简介目录总 论 第1章 导 言  1.1 复习笔记  1.2 考研真题详解 第2章 中医内科疾病辨证论治思路与原则  2.1 复习笔记  2.2 考研真题详解 第3章 中医内科疾病辨证论治概要  3. ...
    本站小编 福瑞考研网 2017-02-04