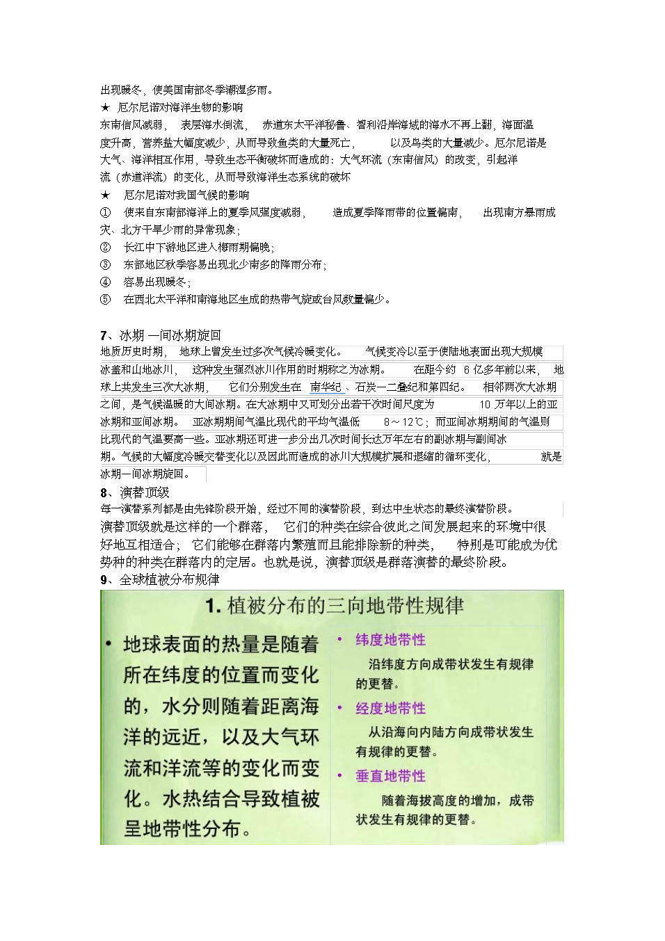
中科院自然地理学考博重点答案(详细)(4)

本站小编 福瑞考研网/2017-05-04


相关话题/自然地理学

  • 领限时大额优惠券,享本站正版考研考试资料!
    大额优惠券
    优惠券领取后72小时内有效,10万种最新考研考试考证类电子打印资料任你选。涵盖全国500余所院校考研专业课、200多种职业资格考试、1100多种经典教材,产品类型包含电子书、题库、全套资料以及视频,无论您是考研复习、考证刷题,还是考前冲刺等,不同类型的产品可满足您学习上的不同需求。 ...
    本站小编 Free壹佰分学习网 2022-09-19
  • 中科院南京土壤所自然地理学历年博士考试试题及参考答案
    中国科学院南京土壤研究所 自然地理学 一、1大气雾霾形成条件及机制(15,14); 答:雾霾是雾和霾的统称。雾是当气温达到露点温度时(或接近露点),空气里的水蒸气凝结生成的,是一种常见的天气现象。霾,是指原因不明的因大量烟、尘等微粒悬浮而形成的浑浊现象。霾的核心物质是空气中悬浮的灰尘颗粒,气象学上称为气溶 ...
    本站小编 福瑞考研网 2017-05-01
  • 南京大学1997-2007年自然地理学考研试卷
    南京大学19972007年自然地理学考研试卷 ★1997年自然地理学试题 1、试描述地球形状和大小的自然地理意义。 2、概述板块构造边界类型及其特征。 3、何谓气旋与反气旋?并分别简述其天气特征。 4、简述水资源评价的目的和主要内容。 5、试比较红壤与黄壤成土条件、成土过程及性态特征的异同点。 ...
    本站小编 福瑞考研网 2017-04-20
  • 1999-2017中科院地理所自然地理学考博历年真题
    自然地理学(博士)1999-2017 2017年试题 一、简答题 1.岩溶作用 2.土壤的物质组成 3.自然区划的原则 二、论述题 4.气候的形成 5.生态系统的功能 6.水分循环的过程 2016年试题 一、简答题 1.地球表面的基本特征 2.土壤的一般形态特征 3.生态系统的组分 二.论述题 1.气候变化的原 ...
    本站小编 福瑞考研网 2017-04-09
  • 2017年中科院地理所自然地理学考博真题
    一、简述题 1. 岩溶作用(10分) 2. 土壤的物质组成(10分) 3. 自然区划的原则(10分) 二、论述题 1.气候的形成(20分) 2. 生态系统的功能(20分) 3. 论述水分循环(30分) ...
    本站小编 福瑞考研网 2017-04-09
  • 自然地理学名词解释
    自然地理学名词解释 1. 地球表层:是指海陆表面上下具有一定厚度范围,而不包括地球高空和内部的地球表层。地球表层存在着人类社会及各种自然地理要素,具有独特的地理结构和形式。 2. 自然环境:是由地球表层中无机和有机的,静态的和动态的自然界各种物质和能量组成,具有地理结构特征并受自然规律控制。自然环境 ...
    本站小编 福瑞考研网 2017-03-29
  • 自然地理学考研复习材料
    自 然 地 理 学 地理学是研究地理环境的科学,其研究的空间范围既不是地球固体部分的最内部,也不是地球气体部分的最外层,而是接近地球固、液体表面,各圈层相互作用的、与人类活动密切相关的地球表层(上至大气圈对流层顶部,下至沉积岩底部)。 绪 论 一、地球表层 特征 ● 地球表层是物质三态存在 ...
    本站小编 福瑞考研网 2017-03-29
  • 2018年山东科技大学测绘科学与工程学院812自然地理学考研全套资料
    下载地址:http://free.100xuexi.com/Ebook/86121.html说明:本全套资料免费下载,共包括13种电子书、5个文件资料。使用全套资料密码激活后,全套资料里的所有电子书、所有题库均可使用。1.名校考研真题 [3D电子书]全国名校自然地理学考研真题汇编(含部分答案)[免 ...
    本站小编 福瑞考研网 2017-02-26
  • 2018年曲阜师范大学地理与旅游学院863自然地理学考研题库【历年考研真题+指定教材课后习题+章节题库】
    下载地址:http://free.100xuexi.com/Ebook/96241.html说明:本全套资料免费下载,共包括9种电子书。使用全套资料密码激活后,全套资料里的所有电子书、所有题库均可使用。1.历年考研真题 [3D电子书]曲阜师范大学地理与旅游学院863自然地理学历年考研真题汇编[免费 ...
    本站小编 福瑞考研网 2017-02-26
  • 2018年山西师范大学生命学院842自然地理学综合考研全套资料
    下载地址:http://free.100xuexi.com/Ebook/86139.html说明:本全套资料免费下载,共包括13种电子书、5个文件资料。使用全套资料密码激活后,全套资料里的所有电子书、所有题库均可使用。1.名校考研真题 [3D电子书]全国名校自然地理学考研真题汇编(含部分答案)[免 ...
    本站小编 福瑞考研网 2017-02-15
  • 2018年山西师范大学地理科学学院843自然地理学考研全套资料
    下载地址:http://free.100xuexi.com/Ebook/86131.html说明:本全套资料免费下载,共包括13种电子书、5个文件资料。使用全套资料密码激活后,全套资料里的所有电子书、所有题库均可使用。1.名校考研真题 [3D电子书]全国名校自然地理学考研真题汇编(含部分答案)[免 ...
    本站小编 福瑞考研网 2017-02-15
  • 2018年西北大学城市与环境学院834自然地理学考研全套资料
    下载地址:http://free.100xuexi.com/Ebook/86156.html说明:本全套资料免费下载,共包括13种电子书、5个文件资料。使用全套资料密码激活后,全套资料里的所有电子书、所有题库均可使用。1.历年考研真题 [3D电子书]西北大学城市与环境学院834自然地理学历年考研真 ...
    本站小编 福瑞考研网 2017-02-15
  • 2018年西北师范大学地理与环境科学学院815自然地理学考研题库【历年考研真题+指定教材课后习题+章节题库】
    下载地址:http://free.100xuexi.com/Ebook/96269.html说明:本全套资料免费下载,共包括9种电子书。使用全套资料密码激活后,全套资料里的所有电子书、所有题库均可使用。1.历年考研真题 [3D电子书]西北师范大学地理与环境科学学院815自然地理学历年考研真题汇编[ ...
    本站小编 福瑞考研网 2017-02-15
  • 2018年首都师范大学资源环境与旅游学院833自然地理学考研题库【历年考研真题+指定教材课后习题+章节题库】
    下载地址:http://free.100xuexi.com/Ebook/96262.html说明:本全套资料免费下载,共包括9种电子书。使用全套资料密码激活后,全套资料里的所有电子书、所有题库均可使用。1.历年考研真题 [3D电子书]首都师范大学资源环境与旅游学院833自然地理学历年考研真题汇编[ ...
    本站小编 福瑞考研网 2017-02-14
  • 2018年青海师范大学生命与地理科学学院824自然地理学考研全套资料
    下载地址:http://free.100xuexi.com/Ebook/86102.html说明:本全套资料免费下载,共包括13种电子书、5个文件资料。使用全套资料密码激活后,全套资料里的所有电子书、所有题库均可使用。1.名校考研真题 [3D电子书]全国名校自然地理学考研真题汇编(含部分答案)[免 ...
    本站小编 福瑞考研网 2017-02-14
  • 2018年新疆大学资源与环境科学学院718自然地理学考研全套资料
    下载地址:http://free.100xuexi.com/Ebook/86160.html说明:本全套资料免费下载,共包括13种电子书、5个文件资料。使用全套资料密码激活后,全套资料里的所有电子书、所有题库均可使用。1.名校考研真题 [3D电子书]全国名校自然地理学考研真题汇编(含部分答案)[免 ...
    本站小编 福瑞考研网 2017-02-14