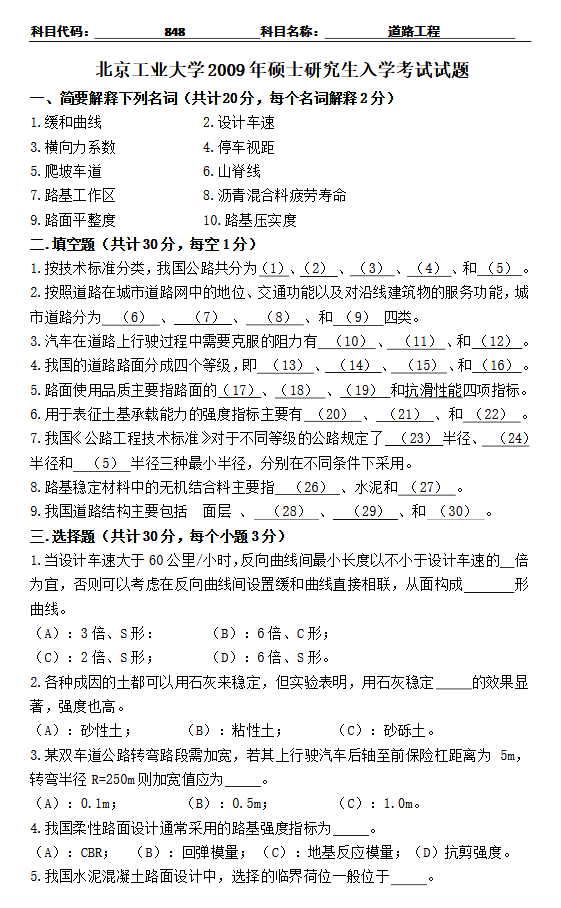
2009北京工业大学848道路工程考研真题

本站小编 免费考研网/2020-03-17


相关话题/北京工业大学 道路

  • 领限时大额优惠券,享本站正版考研考试资料!
    大额优惠券
    优惠券领取后72小时内有效,10万种最新考研考试考证类电子打印资料任你选。涵盖全国500余所院校考研专业课、200多种职业资格考试、1100多种经典教材,产品类型包含电子书、题库、全套资料以及视频,无论您是考研复习、考证刷题,还是考前冲刺等,不同类型的产品可满足您学习上的不同需求。 ...
    本站小编 Free壹佰分学习网 2022-09-19
  • 2008北京工业大学848道路工程考研真题
    本站小编 免费考研网 2020-03-17
  • 2007北京工业大学848道路工程考研真题
    科目代码:848 科目名称:道路工程 北京工业大学2007年硕士研究生入学考试试题 一、简要解释下列名词(共计20分,每个名词解释2分) 1、设计车速 2、道路红线 3、横向力系数 4、缓和曲线 5、爬坡车道 6、纸上定线 7、山脊线 8、路基工作区 9、道路材料劳寿命 10、湿克勒地基模型 二、空题 ...
    本站小编 免费考研网 2020-03-17
  • 2011北京工业大学848道路工程考研真题
    科目代码:848 科目名称:道路工程 北京工业大学2011年硕士研究生入学考试试题 一、简要解释下列名词(共计:20分,每个名词解释2分) 1.第30位小时交通量 2.道路红线 3.设计速度 4.曲线超高 5.缓和曲线 6.平均纵坡 7.停车视距 8.纸上定线和直接定线 9.路基压实度 10.路面弯沉 二.填空题 ...
    本站小编 免费考研网 2020-03-17
  • 2015北京工业大学848道路工程考研真题
    科目代码:848 科目名称:道路工程 北京工业大学2015年硕士研究生入学考试试题 一、填空题(每空1分,共计25分) 1.各级道路允许的最大纵坡是根据汽车的、道路等级、以及工程和运营经济等因素,通过综合分析确定的。 2.越岭线的展线方式主要有、、和三种。 3.道路是一个三维空间实体,路线是指道路中线的空间 ...
    本站小编 免费考研网 2020-03-17
  • 北京工业大学环艺设计考研初试状元
    编辑 / 本文系@Tuweing突围君的原创撰文 / 突围各专业方向新晋研一宝宝们字数 / 3945字阅读时长 / 10Min原创 / 未经许可不准转载一个人可以过平凡或者贫穷的日子,但不能过内心没有梦想,没有火焰的日子。!○李亚贤姓名:李亚贤;性别:女本科院校:南阳师范学院目标院校:北京工业大学初试总分365分,初试排名第 ...
    本站小编 知乎网 2020-03-10
  • 北京工业大学土木考研复试经验分享
    璞琪学长 声明:此分享为个人经验总结,仅供参考,具体事项以学校和学院通知为主。其中,复试笔试的题型考点均为历年来各届学长回忆总结。整理不当之处,敬请见谅,更欢迎大家指出错误并在评论区讨论交流。目录1.复试科目2.复试分数计算3.历年笔试题型考点4.历年面试中文问题汇总5.历年复试线6.准备资料7.注意事项1. 复试科 ...
    本站小编 知乎网 2020-03-07
  • 北京工业大学土木考研初试笔记——843钢筋混凝土结构复习建议
    北京工业大学土木考研初试笔记——843钢筋混凝土结构复习建议
    璞琪学长 目录 复习安排 参考资料 考试题型 章节重点 注意事项 个人笔记(重点!重点!重点!)一、复习安排:(1)基础阶段(开始复习-八月)课本一轮,提出重点,构建框架,建立笔记。(2)强化阶段(九月-十月)课本二轮复习,习题训练与讲解,找出易错点,总结答题技巧。(3)冲刺阶段(十一月-十二月 ...
    本站小编 知乎网 2020-03-07
  • 北京工业大学土木考研复试笔记——土木工程材料总结
    北京工业大学土木考研复试笔记——土木工程材料总结
    璞琪学长 先送上个人笔记,全是干货! 第一章 土木工程材料的基本性质1.密度:是指材料在绝对密实状态下,单位体积的质量2.表观密度:是指材料在自然状态下,单位体积的质量3.堆积密度:是指粉状或粒状材料,在堆积状态下,单位体积的质量;开口+闭口+空隙+实体4.密实度:是指材料的体积内被固体物质充实的程度;5.孔 ...
    本站小编 知乎网 2020-03-07
  • 北京工业大学土木考研复试笔记——结构抗震总结
    北京工业大学土木考研复试笔记——结构抗震总结
    璞琪学长 建筑结构抗震设计知识点总结老规矩,先送上个人复习笔记! 第1章 地震与抗震概论1.我国《建筑抗震设计规范》(GB50011-2001)明确规定:抗震设防烈度为6度及以上地区的建筑,必须进行抗震设计。2.3.4.地球内部断层错动并引起周围介质振动的部位称为震源。震源深度: 从震中到震源的距离震源深度在60公里以内的 ...
    本站小编 知乎网 2020-03-07
  • 北京工业大学土木考研——报考问题汇总
    璞琪学长 目录一. 关于学校二. 关于专业课三. 关于方向四. 关于复试五. 关于住宿一、关于学校北京工业大学(Beijing University Of Technology)创建于1960年,是一所以工为主,工、理、经、管、文、法、艺术、教育相结合的多科性市属重点大学(很有钱,被称为北京市的亲儿子)。1996年通过国家211工程预审, ...
    本站小编 知乎网 2020-03-07
  • 2015北京工业大学849交通工程考研真题
    科目代码:849 科目名称:交通工程 北京工业大学2015年硕士研究生入学考试试题 一、名词解释(共30分,每题3分) 1.临界接受间隙 2.车头时距 5.交通事故 4.高峰小时交通量 5.区间车速 6.OD调查 7.交通延误 8.相位差 9.绿灯间隔时间 10.停放车指数 二、叙述题(共50分,每题5分) ...
    本站小编 免费考研网 2020-03-05
  • 2016北京工业大学849交通工程考研真题
    科目代码:849 科目名称:交通工程 北京工业大学2016年硕士研究生入学考试试题 一、名词解释(共30分,每题3分) 1.间断流设施 2.自由流车速 3.高峰小时流量比 4.85%位车速 5.第30小时交通量 6.交通流率 7.饱和车头时距 8.出行 9.设计车速(计算车速) 10.交通延误 二、叙述题(共5 ...
    本站小编 免费考研网 2020-03-05
  • 2013年北京工业大学841结构力学考研真题
    2013年北京工业大学841结构力学考研真题 本站小编 免费考研网 2020-03-02
  • 2014年北京工业大学823半导体物理考研真题
    本站小编 免费考研网 2020-03-01
  • 北京工业大学2018年892软件专业基础综合硕士试题
    本站小编 免费考研网 2020-03-01