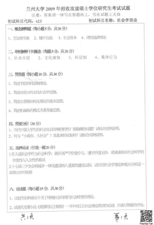
2009-2015年兰州大学社会学理论考研真题

本站小编 免费考研网/2020-03-03


相关话题/兰州大学 社会

  • 领限时大额优惠券,享本站正版考研考试资料!
    大额优惠券
    优惠券领取后72小时内有效,10万种最新考研考试考证类电子打印资料任你选。涵盖全国500余所院校考研专业课、200多种职业资格考试、1100多种经典教材,产品类型包含电子书、题库、全套资料以及视频,无论您是考研复习、考证刷题,还是考前冲刺等,不同类型的产品可满足您学习上的不同需求。 ...
    本站小编 Free壹佰分学习网 2022-09-19
  • 武汉大学社会学2014-2005年考研真题
    2014年武汉大学考研真题 社会学理论部分(理想途考研) 理论: 一、名词解释 1、亚文化 2、-------- 3、制度化 4、无为 5、群 二、简答 1、迪尔凯姆的知识来源问题 2、葛洪的社会控制思想 3、----------- 4、从功能论和冲突论角度如何看到现代社会的家庭 三、论述 1、---------- ...
    本站小编 免费考研网 2020-03-03
  • 回馈社会啦,双211调剂到985高校的经验贴
    老帖新发...有之前加的学弟学妹向我反应lz之前发的帖子不知道为何不能评论了,再开一帖,希望给面临调剂的童鞋一些启发 ------------------------正文开始------------------------- 说起当年考研和调剂的经历,lz本人及身边同学朋友仍觉得不可思议。 又到了快要调剂的节点,回想起那年lz看到分数和名次的时候,与复试 ...
    本站小编 免费考研网 2020-03-03
  • 2011年山西财经大学社会保障专业考研真题
    包括《社会保障理论》和《公共管理学》两门专业课真题 山西财经大学 2011年硕士研究生招生社会保障专业 《社会保障理论》试题 一、 解释下列概念(每小题5分,共20分) 1、失业保险 2、道德风险 3、引致退休效应 4、相对贫困线 二、 简要回答下列问题(每小题10分,共40分) 1、医疗保险需求 ...
    本站小编 免费考研网 2020-03-01
  • 2015年北京工业大学331社会工作原理考研真题
    本站小编 免费考研网 2020-02-29
  • 20年辽宁大学社会工作学姐经验分享
    21年的学弟学妹你们好,我是20考研生。在考研期间,我想如果我可以考上,我一定要将自己的经验进行分享。现在,大多数的学弟学妹应该在确定报考专业与专业学校了,希望这篇文章可以起到一定的参考作用。 首先,社会工作是一门文科类型的专业,如果你有耐心识记,推荐你报考这个专业,它的内容比较容易理解,相比较法学等专 ...
    本站小编 免费考研网 2020-02-27
  • 南京理工大学2020社会工作初试391分经验分享
    2020考研南京理工社会工作专业经验贴 初试总分391 政治68 英二62 原理126 实务135 下面是我的经验贴,为复试积攒人品 一.基本情况 本科是普通二本,今年是二战考生。本科学的计算机,二战三跨南理工NSW。2019年一战失败,在整理完一战悲伤情绪之后,顺利毕业,而后工作了一段时间,真正备考是9月初,直到12月 ...
    本站小编 免费考研网 2020-02-27
  • 北京工业大学北工大社会工作考研经验分享
    作为北京工业大学社会工作专业研一的学生,我的经验分享比别人写的晚一些(好像不止一些,快一年了),主要是因为稀里糊涂地就上了研究生,自己当时也没搞明白,更不用说分享什么经验了,脑子里满满的都是我这运气也太好了吧!但是经过研一这段时间的学习以及与老师同学的交流,我发现考研其实更多的是自己跟自己的斗争,当 ...
    本站小编 免费考研网 2020-02-27
  • 北京体育大学体育人文社会学历年复试题目
    北京体育大学体育人文社会学历年复试题目 体育人文社会学历年复试真题(2009年-2013年) 5.1 体育新闻 2009年体育新闻笔试真题 1、NBA有多少支球队? 2、欧洲足球五大联赛? 3、四大网球公开赛? 4、康龙武林大会的主要拳法? 5、中国女足,女篮世界杯,奥运会的最好成绩? 6、网络体育报道的优 ...
    本站小编 免费考研网 2020-02-27
  • 2001-2014年华中师范大学社会学考研历年真题试题
    2001年华中师范大学社会学理论考研真题 一、名词解释(每题6分) 1、先赋角色与自致角色 2、初级群体与次级群体 3、城市社区与农村社区 4、内因型发展与外因型发展 5、硬控制与软控制 二、问答(每题8分) 1、什么是亚文化?其类型 2、什么是人的社会化?其基本内容 3、什么是社会流动?合理的社会流动有何社会 ...
    本站小编 免费考研网 2020-02-27
  • 北京工业大学437社会工作实务2015年考研真题
    本站小编 免费考研网 2020-02-26
  • 厦门大学社会工作原理2011年考研真题考研试题
    本站小编 免费考研网 2020-02-26
  • 2020年社会工作者《社会工作实务(中级)》题库【历年真题(视频讲解)+章节题库】
    第一部分 历年真题[视频讲解]2019年社会工作者《社会工作实务(中级)》考试真题及详解2018年社会工作者《社会工作实务(中级)》考试真题及详解2017年社会工作者《社会工作实务(中级)》考试真题及详解[视频讲解]2016年社会工作者《社会工作实务(中级)》考试真题及详解[视频讲解]2015年社会 ...
    本站小编 Free考研 2020-02-26
  • 2020年社会工作者《社会工作综合能力(初级)》题库【历年真题(视频讲解)+章节题库】
    第一部分 历年真题[视频讲解]2019年社会工作者《社会工作综合能力(初级)》考试真题及详解2018年社会工作者《社会工作综合能力(初级)》考试真题及详解2017年社会工作者《社会工作综合能力(初级)》考试真题及详解[视频讲解]2016年社会工作者《社会工作综合能力(初级)》考试真题及详解[视频讲解 ...
    本站小编 Free考研 2020-02-26
  • 2020年社会工作者《社会工作实务(初级)》题库【历年真题(视频讲解)+章节题库】
    第一部分 历年真题[视频讲解]2019年社会工作者《社会工作实务(初级)》考试真题及详解2018年社会工作者《社会工作实务(初级)》考试真题及详解2017年社会工作者《社会工作实务(初级)》考试真题及详解[视频讲解]2016年社会工作者《社会工作实务(初级)》考试真题及详解[视频讲解]2015年社会 ...
    本站小编 Free考研 2020-02-26
  • 全国自考《社会保障学》配套题库【历年真题】【课程代码:07484】
    历年真题2017年07月《社会保障学》全国高等教育自学考试试题(课程代码:07484)2013年07月《社会保障学》全国高等教育自学考试试题(课程代码:07484)2012年07月《社会保障学》全国高等教育自学考试试题(课程代码:07484) ...
    本站小编 Free考研 2020-02-26