武汉大学城乡规划学历年考研真题分类整体(20022011)
论述题热点前沿
1.怎样加强人居环境特色的可持续性规划?(问答 03)
2.结合你所熟悉的城市,指出其城市建设存在的问题,如何更好地处理城市建设与可持续发展之间的关系。(论述 03)
3.谈谈经济全球化将给我国城市规划带来哪些影响?(论述 ...
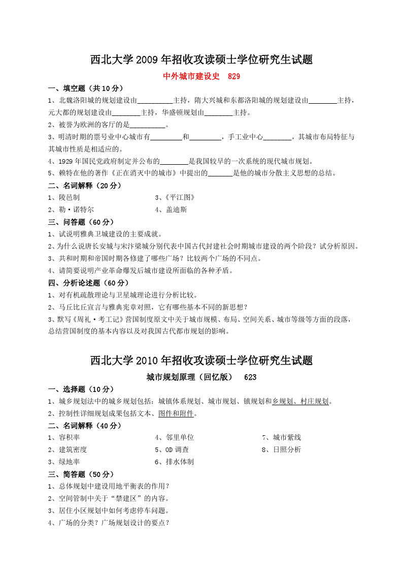
专业课考研资料 本站小编 免费考研网 2020-02-072005 科目名称:规划理论
一、填空题
科目代码:362
1、中国古代的城市中居住区称____________________
2、卫星城的概念强化了与_________________的依赖关系,在其功能上强调________________的疏解。
3、霍华德的__________________包括_____________和______________两个部分。
4、十九 ...
专业课考研资料 本站小编 免费考研网 2020-02-07原理题目汇总
名词解释
(05)城市绿地覆盖率
城市性质
城市广场
城市对外交通运输
日照间距
(06)城市对外交通
城市用地评定
城市性质
雅典宪章
(07)红线
城市绿地覆盖率
平均层数:
冲沟
住宅用地:
(08)城市劳动人口基本构成中的基本人口
行列式
核心家庭 ...
专业课考研资料 本站小编 免费考研网 2020-02-07原理名词解释
2005
城市绿地覆盖率
城市性质
城市广场
为满足多种城市社会生活需要而建设的,以建筑、道路、山水、地形等围合,由多种软、硬质景观构成的,采用步行交通手段,具有一定的主题思想和规模的结点型城市户外公共活动空间。
城市对外交通运输
日照间距
2006
路幅宽度:路幅宽度是指道 ...
专业课考研资料 本站小编 免费考研网 2020-02-07名词解释
1.区域科学:是用各种近代计量分析和传统区位分析相结合的方法,由区域或空间的诸要素及其所形成的差异和变化入手,对不同等级和类型区域的社会、经济发展等问题进行研究的一门应用学科。
2.区域分析:是对区域发展的自然条件和社会背景条件特征及其对区域社会经济发展的影响进行分析,探讨区域内部各自然及 ...
专业课考研资料 本站小编 免费考研网 2020-02-07● 都市区:都市区是国外最常用的城市功能地域概念。它是一个大的人口核心以及与这个核心具有高度的社会经济一体化倾向的邻接社区的组合,一般以县作为基本单元
● 大都市带:大都市带(Megalopolis)即经济,文化发展水平高的城市形成的大区域或地域板块。世界上的大都市带,往往是国家或洲际大陆、乃至世界的政治 ...
专业课考研资料 本站小编 免费考研网 2020-02-07一、 城市及城市化1. 城市、城市化的概念城镇:以从事非农业活动人口为主题的居民点;在产业构成上不同于村庄;相对于村庄,城镇一般聚居更多人口;城镇一般是工业、商业、交通、文教的集中地,是一定地域的政治、经济和文化中心。城镇化:农业人口和农用土地向非农业人口和城市用地转化的现象及过程。具体为:人口职业转变 ...
专业课考研资料 本站小编 免费考研网 2020-02-07- 专业课考研资料 本站小编 免费考研网 2020-02-04
选择题:
城市性质定义、土地利用总体规划的主要目标、修建性详细规划的基本特征、下列选项中不属于居住区布置形式的是?、为减少城市**空间容量,处理**的顺序为?
名词解释:
1.城镇体系
2.慢行交通
3.城市意象
4.城市职能
5.容积率
6.(忘了) ...
专业课考研资料 本站小编 免费考研网 2020-02-03名称解释
土地利用布局 耕地复种指数, 一宗地,土地所有权,
简答题
土地利用规划的任务
土地利用规划的原则
土地利用规划的意义
国有土地流转的形式及其特征
土地征收的定义及特征 ...
专业课考研资料 本站小编 免费考研网 2020-01-31616 809参考书目资料
考完已经有一个多月了,想说说自己的感受,考研确实是一场持久战,然后说说自己的经验以及我用到的资料,有问题可以问我。
先说专业课资料
1.专业课文概 现当代 外国文学,文概150,现当代外国150。四月份就可以开始看专业课了,这三门在暑假前一定要看过一遍,自己做好笔记框架整理。20的文概出的 ...
专业课考研经验 本站小编 免费考研网 2020-01-29复试经验贴
一、复试参考书:
学校官网给出的复试参考书是陈学彬《金融学》,博迪《投资学》,米什金《货币金融学》,但是根据往年经验和往年考题,实际上大家都在看的书是:初试的参考书+米什金的《货币金融学》。而博迪的《投资学》几乎没有考察过。
二、复试流程
复试分为三个环节,依先后顺序分别是:1.政审,这一环 ...
考研复试经验 本站小编 免费考研网 2020-01-27写在前面的话
考研已经告一段落,4月1号17时21分收到了录取的电话,那一刻的心情我觉得自己可以记很久很久。决定写分享一方面是想给自己一次回忆和总结,另一方面也是给有意报考西北大学社会工作的学弟学妹们一个参考。
一、学校选择
(已经确定好学校的可以直接快进下一部分啦)
关于目标院校的选择,每个人都会有不同 ...
专业课考研经验 本站小编 免费考研网 2020-01-26
天津大学建筑学基础2011
填空题
1.密檐塔在我国最早的实例是北魏的河南登封【嵩岳寺塔】。密檐塔的平面处理除了此塔为12边形外,隋唐多为【正方】形;辽金多为【八角】形。
2.隋代留下的建筑物有著名的【河北赵县安济桥】,它是世界上最早出现的敞肩拱桥,负责建造此桥的匠人是【李春】。
3.佛教寺院中钟楼的设 ...
专业课考研资料 本站小编 免费考研网 2020-01-26
合肥工业大学城乡规划学、建筑学考研历年真题解析
建筑设计原理部分
2016年
一.名词解释(3*5分)
1.拓扑关系指满足拓扑几何学原理的各空间数据间的相互关系。即用结点、弧段和多边形所表示的实体之间的邻接、关联和包含等关系。如:点与点的邻接关系、点与面的包含关系、线与面的相离关系、面与面的重合关系 ...
专业课考研资料 本站小编 免费考研网 2020-01-24