- 专业课考研资料 本站小编 免费考研网 2018-03-29
- 专业课考研资料 本站小编 免费考研网 2018-03-29
试卷结构 考试时间180分钟,满分150分
1、题型结构: 1)填空题 20分
2)简答题 20分
3)分析计算题 90分
4)结构设计题 20分
2、 内容结构:1)机械原理部分 70分
2)机械设 ...
专业课考研资料 本站小编 免费考研网 2018-03-29- 专业课考研资料 本站小编 免费考研网 2018-03-27
第一部分 指定教材
机械设计考试教材基本上没有什么变化,历年制定用书情况如下:
2009 《机械设计》彭文生 华中理工大学出版社 第二版
2008 《机械设计》彭文生 华中理工大学出版社 第二版
2007 《机械设计》彭文生 华中理工大学出版社 第二版
《机械设计》濮良贵 高等教育出版社,1989
2006 《机械设计》彭文生 ...
专业课考研资料 本站小编 免费考研网 2018-03-27西安交大《机械设计基础》补充资料(基本概念自测题70(选择)+30(填空))一、典型题解析例1:图示(a)一牛头刨床的初拟设计方案。设计者的设计思路是:动力由小齿轮1输入,并推动大齿轮2绕其轴A连续转动,又通过铰接在大齿轮2上B处的滑块3使摆动导杆4往复摆动,并带动滑枕5往复运动以达到刨削的目的。试绘制此刨床的机构运动简图 ...
专业课考研资料 本站小编 免费考研网 2018-03-22- 专业课考研资料 本站小编 免费考研网 2018-03-22
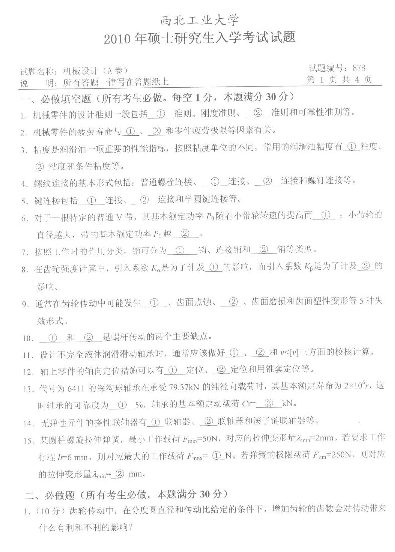
07整理版机械设计1.对于开式齿轮虽然主要失效形式是 但是目前尚未有可靠的计算方法,目前仅以作为设计准则。 2.润滑油年度随温度升高而mdash ...
专业课考研资料 本站小编 免费考研网 2018-03-051.刀具的前角和后角的概念,前角和后角的变化对切削过程有什么影响。10
2.画图说明切削过程的三个阶段,以及切削用量三要素对切削温度,切削力,刀具寿命的影响。13
3.画图表示车床,卧式铣床,外圆磨床的主运动和进给运动,车床的精度指标有哪些。15
4.夹具的各个组成部分及其功用,例举3个用内 ...
专业课考研资料 本站小编 免费考研网 2018-03-01- 专业课考研资料 本站小编 免费考研网 2018-03-01
2011年考研东北大学机械设计真题根据网友提供的资料整理,难免不全之处,仅供参考。 选择
画谢林森折线图的几个参数
三个齿轮啮合,中间的齿轮弯曲应力的变化 加工齿轮的步骤 这是机械制造工艺学的内容 简答
滑动轴承的轴承系数的承载,运动精度,温度的影响 计算 螺栓的力 轴承寿命计算 力的方向判断 并计算力的大小 ...
专业课考研资料 本站小编 免费考研网 2018-01-2813年844-机械设计基础的试题
一、简答题
1. 什么是局部自由度、虚约束,其作用分别是什么?
2. 凸轮压力角和基圆的关系?基圆半径的选择原则是什么?
3. 变位齿轮的类型?为避免根切等变位齿轮传动的要求是什么?
4. 导键花键的区别?牙嵌离合器上键的类型?
5. 带、齿轮、链传动的布置方式?
6. 轴 ...
专业课考研资料 本站小编 免费考研网 2018-01-27- 专业课考研经验 本站小编 FreeKaoyan 2018-01-23
- 专业课考研经验 本站小编 FreeKaoyan 2018-01-23
- 专业课考研经验 本站小编 FreeKaoyan 2018-01-23