东北大学细胞工程考研复习资料(8)
本站小编 福瑞考研网/2017-03-19
相关话题/细胞工程
细胞工程期末复习必考知识点
细胞工程期末复习(必考)细胞工程:研究真核细胞的核质关系以及细胞器、细胞质基因转移的技术。组织工程:研究开发用于修复或改善人体病损组织或器官的结构、功能的生物活性替代物的一门科学。染色体工程:是按照一定的设计,有计划的消减添加或替换同种或异种染色体从而达到定向改变遗传特性和选育新品种的一种技术 ...专业课考研资料 本站小编 免费考研网 2016-08-16细胞工程考研复习最终整理精编版
细胞工程考研复习资料最终整理版 细胞工程:研究真核细胞的核质关系以及细胞器、细胞质基因转移的技术。 组织工程:研究开发用于修复或改善人体病损组织或器官的结构、功能的生物活性替代物的一门科学。 染色体工程:是按照一定的设计,有计划的消减添加或替换同种或异种染色体从而达到定向改变遗传特性和选育新 ...专业课考研资料 本站小编 免费考研网 2016-08-16077721★干细胞工程学专业研究生招生单位
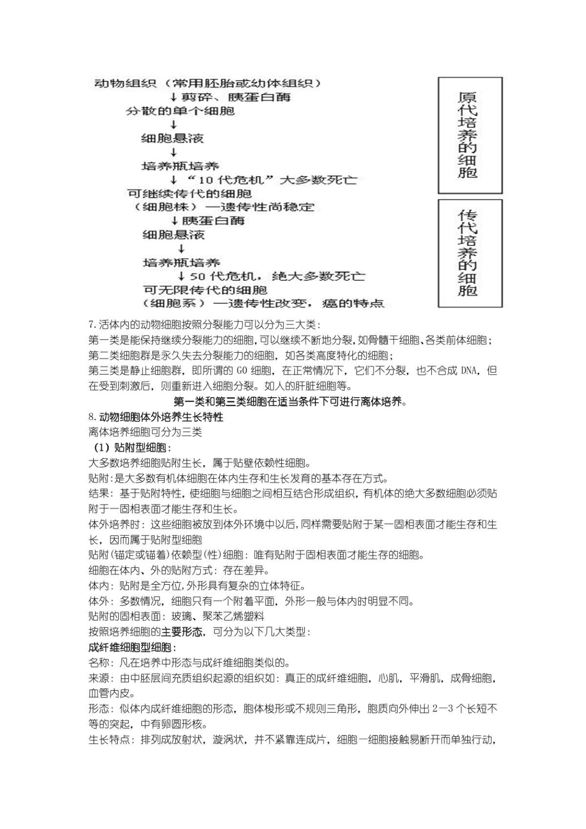
学科门类:07 理学学科:0777 基础医学专业:077721★干细胞工程学湖南:(10533)中南大学专业名称前的★表示该专业为该招 ...考研报考信息 考研论坛 免费考研论坛 2010-06-15

