重庆医科大学2013年 2008 2009 年 卫生综合考研真题回忆

本站小编 福瑞考研网/2016-12-18


相关话题/重庆医科大学 卫生综合

  • 领限时大额优惠券,享本站正版考研考试资料!
    大额优惠券
    优惠券领取后72小时内有效,10万种最新考研考试考证类电子打印资料任你选。涵盖全国500余所院校考研专业课、200多种职业资格考试、1100多种经典教材,产品类型包含电子书、题库、全套资料以及视频,无论您是考研复习、考证刷题,还是考前冲刺等,不同类型的产品可满足您学习上的不同需求。 ...
    本站小编 Free壹佰分学习网 2022-09-19
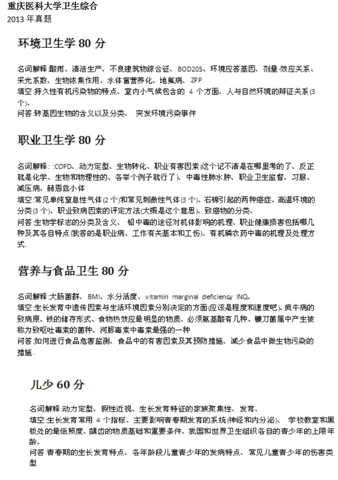
  • 重庆医科大学考博病理生理真题回忆
    2010年重医考博病理生理真题回忆 一:名词解释(3分X10=30分) 1. generic predispostion 2.dilirium 3.去极化阻滞 4。methemoglobincmia 5.dilutional hyponatremin 6.stressor 7.secongdary fibrinolysis 8.CARS 9.venous admixture 10.renin-dependenct hypertension 二:简答(8 分 ...
    本站小编 福瑞考研网 2016-12-08
  • 2015重庆医科大学研究生学费标准
    2015重庆医科大学统招研究生学费标准 层次 学位类型 学科代码及门类 ...
    本站小编 免费考研网 2016-07-27
  • 2015重庆医科大学硕士研究生奖助学金发放标准
    硕士生奖学金 项目 对象 覆盖比例及标准 ...
    本站小编 免费考研网 2016-07-27
  • 2016年重庆医科大学研究生新生入学报到须知
    关于2016年研究生新生入学报到相关事宜的通知各位新同学:为了使你们更便捷地完成新生入学报到前的各项准备工作,现将相关事宜通知如下(详见附件材料,全部附件材料在压缩包内),请各位新同学仔细阅读,以免遗漏重要信息。2016年新生入学报到相关通知.rar附件一:2016级研究生新生入学报到注意事项附件二 ...
    本站小编 免费考研网 2016-07-26
  • 2015重庆医科大学硕士研究生奖助学金发放标准
    硕士生奖学金 项目 对象 覆盖比例及标准 ...
    本站小编 免费考研网 2016-06-22
  • 2016年重庆医科大学复试报到前须完成心理测试
    广大考生务必在复试报到前完成心理测试广大考生:2016年硕士研究生国家复试分数线已经公布,为提高复试工作效率,保障生源质量,凡上国家线的考生如参加我校复试,均须完成心理测试。否则不予复试。心理测试安排如下:一、心理测试时间:3月16日至3月19日。二、心理测试程序:1.在IE浏览器输入:http:/ ...
    本站小编 免费考研网 2016-06-21
  • 重庆医科大学2016年考研分数线公布
    各位考生:经学校研究决定,现将我校2016年硕士研究生复试基本分数线公布如下,请符合复试基本分数线的考生做好复试准备,我办不再逐一通知上线考生。已上国家一区复试线未上我校复试线的考生也可参加我校复试,但须按规定服从调剂。我校具体复试方案及调剂办法稍后将在本网站公布,请考生及时关注。一、全国统考(一) ...
    本站小编 免费考研网 2016-06-19
  • 重庆医科大学2016年硕士研究生复试录取办法
    为进一步规范我校招收攻读硕士学位研究生复试工作,保证复试工作公开、公平、公正、严谨、高效,提高研究生招生考试质量,特制定本办法:一、复试原则硕士研究生复试工作是在初试合格的基础上,对考生掌握本门学科的基础理论、专业知识、基本技能和综合能力作进一步较为全面的考察,旨在弥补初试考察方式较为单一的缺陷,通 ...
    本站小编 免费考研网 2016-06-19
  • 2011年江南大学食品营养与卫生综合试题
    2011年江南大学701食品营养与卫生综合研究生入学考试试题 科目代码:701 科目名称:食品营养与卫生综合 满分分值:300分 要求:答题一律做在答题纸上,做在本试卷上无效。 说明:此卷为考生回忆版,考前如果收集到原版试题,免费赠送各各位考生。 营养部分150分 一,名词解释 4分,6个,30分 蛋白质互补, 氨基酸模式 ...
    本站小编 免费考研网 2015-09-27
  • 南方医科大学卫生综合考研真题(2012年回忆版)
    2012年南方医科大学卫生综合考研真题 一、名词解释(20选18) 1肢端溶骨症 2 必需脂肪酸 3 三硝基甲苯面容4职业生命质量 5 化学性肺水肿 6 环境雌激素 7偏相关系数 8生存人年数 9筛检 10患病率 11失访偏倚 12 癞皮病 13 动态数列 14 统计推断 15健康危险度评价 16对数正态分布 17平均时代年数 18可耐受最 ...
    本站小编 免费考研网 2015-09-10