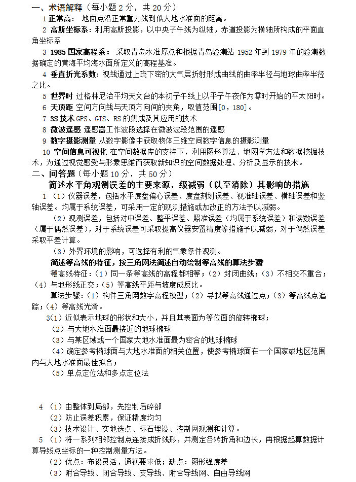
历年长安大学大地测量学与测量工程试题

本站小编 免费考研网/2016-09-26


相关话题/测量

  • 领限时大额优惠券,享本站正版考研考试资料!
    大额优惠券
    优惠券领取后72小时内有效,10万种最新考研考试考证类电子打印资料任你选。涵盖全国500余所院校考研专业课、200多种职业资格考试、1100多种经典教材,产品类型包含电子书、题库、全套资料以及视频,无论您是考研复习、考证刷题,还是考前冲刺等,不同类型的产品可满足您学习上的不同需求。 ...
    本站小编 Free壹佰分学习网 2022-09-19
  • 北京大学心理测量串讲笔记(专科)
    心理测量串讲笔记(专科) 第一章 概论 1、 中国古代心理测量简述: (1) 公元六世纪初,南朝人刘勰的著作《新论专学》中提到了类似现代分心测验的思想。 (2) 在中国古代,七巧板是很常见的一种儿童玩具,其实它可以作为创造力测量的工具。 (3) 中国古代心理测量的思想中包 ...
    本站小编 免费考研网 2016-09-22
  • 2016武汉大学大地测量学基础考研真题
    2016武汉大学大地测量学基础考研真题 一. 名词解释(每小题5分,共六小题,共30分) 重力异常 章动 高斯投影 甚长基线干涉测量 控制网的可靠性 测距仪周期误差 二. 多项选择(每小题4分,共10小题,共40分) 1. 以下说法正确的是() A 地轴的方向在空间的指向是变化的 B 地轴在地球内部存在相对位移 C ...
    本站小编 免费考研网 2016-08-17
  • 测量学笔记复习讲义 蔡学成
    测 量 学 主讲:蔡学成 园林设计效果图 园林设计总图 第一章 绪 论 测量学是一门量度地球表面的应用科学。 第一节 测量学的任务与作用 一、测量学的任务 1、测定: 将地面上的点按一定的 规则绘制在图纸上。 问题:比例尺 投影方式 投影方式:正射投影。 示意 比例尺 1:1000 2、测设(放样) 将 ...
    本站小编 免费考研网 2016-07-31
  • 2017考研:天体测量与天体力学专业排名前20院校
    下面是天体测量与天体力学专业排名前20院校,供2017考研学子在选择学校时参考。 排 名 学校名称 星 级 开此专业学校数 1 南京大学 5★ 3 2 北京师范大学 4★ 3 3 ...
    本站小编 免费考研网 2016-07-27
  • 中国矿大(北京)研究生专业介绍:摄影测量与遥感
    学科概况摄影测量与遥感是一级学科测绘科学与技术学下的二级学科。摄影测量与遥感学科隶属于地球空间信息科学的范畴,它是利用非接触成像和其他传感器对地球表面及环境、其他目标或过程获取可靠的信息,并进行记录、量测、分析和表达的科学与技术。本专业的特色在于:基于理论与实践教学相结合的原则,培养具有扎实的辐射光 ...
    本站小编 免费考研网 2016-07-27
  • 南京大学研究生专业介绍:摄影测量与遥感
    一、培养目标本专业面向现代地理学及相关学科的地理信息技术应用领域,培养德才兼备,掌握坚实理论知识、技术方法及应用手段的摄影测量与遥感专业人才。具体体现在:1.具备科学世界观,热爱母校、奋发进取,德、智、体全面发展的高层次专业人才;2.坚持真理,献身科学事业,具有高尚的科学职业道德、崇高的敬业精神、团 ...
    本站小编 免费考研网 2016-07-27
  • 吉林大学硕士研究生专业介绍:大地测量学与测量工程
    吉林大学研究生大地测量学与测量工程专业介绍如下:大地测量学与测量工程专业硕士研究生培养方案一、培养目标1.遵纪守法,品行端正,学风严谨具有较强的事业心和奉献精神。具有较好的人文素养和社会责任意识;具有良好的道德品质、学术修养、责任感和敬业精神;勤奋进取、诚实守信,具有良好的身体和心理素质很团队精神。 ...
    本站小编 免费考研网 2016-07-27
  • 武汉大学硕士研究生专业介绍:摄影测量与遥感
    武汉大学研究生摄影测量与遥感专业介绍如下:摄影测量与遥感专业攻读学术型硕士学位研究生培养方案一、培养目标为适应我国现代化建设的需要,培养德智体全面发展,能在测绘、国土、规划、民政、水利、交通、电力、环境、生态、地质、矿产、农业、林业、人口、海洋、气象、国防、军事、安全、公共卫生、重大工程等政府相关部 ...
    本站小编 免费考研网 2016-07-27
  • 2016武汉大学遥感信息工程学院摄影测量与遥感考研分数线:340分
    从武汉大学研究生院获悉,2016武汉大学考研复试分数线已公布,其中遥感信息工程学院摄影测量与遥感复试分数线为:政治60分、外语60分、业务科一85分、业务科一90分,总分340分。 ...
    本站小编 免费考研网 2016-07-26
  • 2016武汉大学测绘遥感信息工程国家重点实验室摄影测量与遥感考研分数线:355分
    从武汉大学研究生院获悉,2016武汉大学考研复试分数线已公布,其中测绘遥感信息工程国家重点实验室摄影测量与遥感复试分数线为:政治60分、外语60分、业务科一80分、业务科一90分,总分355分。 ...
    本站小编 免费考研网 2016-07-26