华中师范大学2013语言文学综合考研试题及答案

本站小编 免费考研网/2016-09-18


相关话题/文学

  • 领限时大额优惠券,享本站正版考研考试资料!
    大额优惠券
    优惠券领取后72小时内有效,10万种最新考研考试考证类电子打印资料任你选。涵盖全国500余所院校考研专业课、200多种职业资格考试、1100多种经典教材,产品类型包含电子书、题库、全套资料以及视频,无论您是考研复习、考证刷题,还是考前冲刺等,不同类型的产品可满足您学习上的不同需求。 ...
    本站小编 Free壹佰分学习网 2022-09-19
  • 中国文学史简编 考研复习资料
    中国文学史简编 (所标页码以第二版为依据。修订一次太耗时,此次是最后一次修订,可称定本。若有错误,请及时告知。本简编只为大家复习考研时作参考,只适用于名词解释、简答、论述这些题型。如果人家真题中有填空、选择、默写,只能认真看教材了。) 先秦部分(第一册) 一 ...
    本站小编 免费考研网 2016-09-14
  • 西北大学2009-2010年中国文学史考研真题
    2009年 古代文学史(150分) 一、名词解释(7*5=35), 1.抒情赋 2.建安风骨 3.《西昆酬唱集》 4.四声猿 5.桐城派 二、简述(15*2=30), 1、解释《文心雕龙》中关于正始文学的论述。 2、分别评论献诗、采诗、删诗说。 三、作品赏析(20*2=40), 1、韩愈《送董邵南序》 2、辛弃疾 ...
    本站小编 免费考研网 2016-09-13
  • 华中师范大学2014语言文学综合真题及答案
    2014年826学科语文真题 现代汉语 一、名词解释(10分) 语言 合作原则 调值 同形异音词 二、分析(10分) 1、 分析下列短语的结构类型(5个短语) 2、 分析多重复句 虽然我今天又会晚回去,但是因为我是她的儿子,妈妈不会怪我,会原谅我。 三、简答题 1、 同义词可以从哪几个方面辨析? 2、 ...
    本站小编 免费考研网 2016-09-12
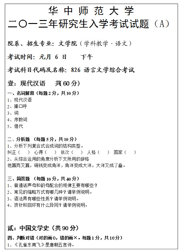
  • 华中师范大学2013语言文学综合真题及答案
    本站小编 免费考研网 2016-09-12
  • 华中师范大学2012语言文学综合真题及答案
    华中师范大学 二0一二年研究生入学考试试题 壹:现代汉语 (60分) 一、改错题(10分) 改正下列句子的错误,并说明理由、 1、今年这个县的水稻生产,由于合理密集、加强管理,一般长势良好。 2、南堡人民经过一个冬天的苦战,一道4米高、20米宽、700米长的拦河大坝,巍然屹立在天目溪边。 3、这次会议对 ...
    本站小编 免费考研网 2016-09-12
  • 华中师范大学2010语言文学综合真题及答案
    2010年语言文学综合试题 壹、 语言部分(共60分) 一、 简答题(每题10分,共40分) 1、同义词的差异主要表现在哪些方面? 2、基本词汇有哪些特点? 3、什么是长句?什么是短句?他们在表达上各有什么作用? 4、什么是对偶?什么是排比?二者有什么不同? 二、 分析题(每题5分,共10分) 1、分析下 ...
    本站小编 免费考研网 2016-09-12
  • 华中师范大学2011语言文学综合真题及答案
    2011年语言文学综合试题 壹、 语言部分(共60分) 一 改错题(10分) 改正下列句子的错误,并说明理由 1、上学期他有二门功课考得不好。 2、这种不文明、不礼貌的行为,对于具有文化教养的人是不能容忍的。 3、它每年的发电量,除了供给杭州使用外,还向上海、南京等地输送。 4、目前财政困难,有些问 ...
    本站小编 免费考研网 2016-09-12
  • 中国现代文学三十年课堂笔记详细版
    中国现代文学史 主题:启蒙(献给中国原生文明的光荣与梦想)与救亡:苦难史(认知 (自我) 反思)为什么 文化纯度: 起止年代:19171949,新的语言、新的文学形式来表达现代人的思想情感和社会人生的体验。 分期: 一,人的觉醒的时代(1917mdash ...
    本站小编 免费考研网 2016-09-11
  • 中国现代文学三十年之最全名词解释
    《新青年》:中国现代文学史、文化思想上最重要的刊物。1915年创刊于上海,原名《青年杂志》,陈独秀主编。五四前后以《新青年》为主要阵地,同时进行了新文化运动和文学改革运动。创刊号发表的《敬告青年》提出了民主、科学的反封建思想的革命主张,1917年初发表了胡适的《文学改良刍议》、陈独秀的《文学革命论》,正式掀 ...
    本站小编 免费考研网 2016-09-11
  • 当代文学笔记(横版格式,方便打印背诵)
    第一讲 1949-1976文学思潮 一 、 文学的转折 1 《在延安文艺座谈会上的讲话》:1942年5月 毛泽东 延安 (1) 《讲话》的主要内容:为群众问题 如何为群众问题 (2)《讲话》的历史意义 〇 规范指导了解放区的文艺创作,带来了文艺创作的新气象。 〇 促进了解放区文艺的大众化、民族化,带来了解 ...
    本站小编 免费考研网 2016-09-11