南京大学《经济学原理》1998-2012年考研真题(4)

本站小编 免费考研网/2015-12-07


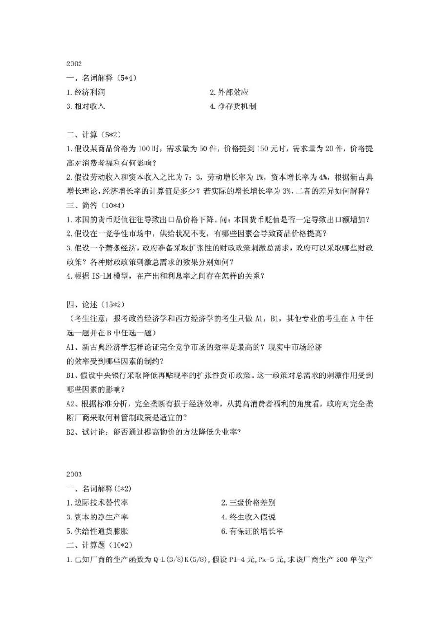
相关话题/经济学原理

  • 领限时大额优惠券,享本站正版考研考试资料!
    大额优惠券
    优惠券领取后72小时内有效,10万种最新考研考试考证类电子打印资料任你选。涵盖全国500余所院校考研专业课、200多种职业资格考试、1100多种经典教材,产品类型包含电子书、题库、全套资料以及视频,无论您是考研复习、考证刷题,还是考前冲刺等,不同类型的产品可满足您学习上的不同需求。 ...
    本站小编 Free壹佰分学习网 2022-09-19
  • 上海大学882现代经济学_经济学原理与应用课件讲义_1096页
    本站小编 免费考研网 2015-12-05
  • 2013年南京大学919经济学原理考研真题及详解
    2013年南京大学919经济学原理考研真题及详解 一、名词解释(5分6=30分)1.会计利润和经济利润 答:会计师所核算的会计利润是指总收益除去会计成本后的利润。会计成本又称为显性成本,就是在生产中所花费的货币支出,包括雇员工资,购买原材料、燃料及添置或租用设备的费用,利息,保险,广告费以及税金等。 经济 ...
    本站小编 免费考研网 2015-11-16
  • 2012年中国海洋大学873经济学原理考研真题及详解
    2012年中国海洋大学873经济学原理考研真题及详解 一、名词解释(每题3分,共15分) 1.自然资源 答:自然资源指由自然界提供的用于生产物品和劳务的生产投入,如土地、河流和矿藏。自然资源有两种形式:可再生的与不可再生的。森林是可再生资源的一个例子,石油是不可再生资源的一个例子。 自然资源的差别引起了世界各国 ...
    本站小编 免费考研网 2015-11-08
  • 2012年中国海洋大学873经济学原理考研真题
    2012年中国海洋大学873经济学原理考研真题 一、名词解释(每题3分,共15分)1.自然资源2.萧条 3.理性预期4.过剩 5.挤出效应 二、简答题(每题8分,共40分) 1.你认为生活在一个高GDP水平而低增长率的国家好,还是生活在一个低GDP水平而高增长率的国家好? 2.引起总需求曲线向左移动的可能因素是什么?3.应如何 ...
    本站小编 免费考研网 2015-11-08
  • 南京大学919经济学原理考研真题综合分析
     1994年,南京大学被确定为国家211工程重点支持的大学;1999年,南京大学进入国家985工程首批重点建设的高水平大学行列;2006年,教育部和江苏省再次签订重点共建南京大学的协议;2011年,教育部和江苏省签署协议继续重点共建南京大学。  南京大学商学院起源于1902年三江师范学堂时期的商科 ...
    本站小编 新浪教育 2015-05-10
  • 2010南京大学经济学919经济学原理真题与答案
    南京大学2010年硕士研究生入学考试试题 一、名词解释(共30分,每题5分) 1、完全竞争厂商短期供给曲线 2、第三级差别定价 3、边际转换率 4、古典二分法 5、内部时滞与外部时滞 6、绝对收敛与条件收敛 二、计算题(共30分,每题15分) 1、假设厂商A与厂商 ...
    本站小编 网络资源 2015-04-03
  • 2011南京大学经济学919经济学原理真题与答案
    南京大学2011年硕士研究生入学考试试题 一、名词解释(共30分,每题5分) 1、价格变动的替代效应 2、生产者剩余 3、帕累托最优 4、自动稳定器 5、摩擦性失业 6、剑桥方程式 二、计算题(共30分,每题15分) 1、假设x和y的效用函数为 ...
    本站小编 网络资源 2015-04-03
  • 考研政治暑期强化必备之“政治经济学原理”
     跨考教育 政治教研室 王立明  随着考研学习的深入,很多同学反映考研政治中的政治经济学难以掌握,尤其是许多同学在习惯了以 ...
    本站小编 新浪教育 2014-08-04
  • 马克思主义政治经济学原理客观题复习要点
      马克思主义政治经济学原理在考研政治中所占比例不是最高,但其基本概念和范畴的内涵小、外延大,考试侧重于考查学生的综合理 ...
    跨考教育 2011-12-02
  • 2011年马克思主义政治经济学原理命题趋势
      马克思主义政治经济学历来是考生反映的最难复习,且得分率较低的一门学科。2010年的考研政治新大纲,对这一门学科的考查有了 ...
    新浪教育 2010-04-21