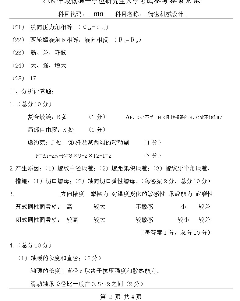
- 专业课考研资料 本站小编 免费考研网 2015-08-14
- 专业课考研资料 本站小编 免费考研网 2015-08-13
- 专业课考研资料 本站小编 免费考研网 2015-08-13
山东大学
2013年攻读硕士学位研究生入学考试模拟试题一
考试科目:机械设计基础
报考专业:机械制造及其自动化、机械电子工程、机械设计及理论和车辆工程
试题编号:844
1、 本试题的答案必须写在规定的答题纸上,写在试卷上将不给分。 2、 所有答案必须用蓝、黑钢笔或圆珠笔写在答题纸上,用红笔者不给分。 3 ...
专业课考研资料 本站小编 免费考研网 2015-08-01山东大学
2013年攻读硕士学位研究生入学考试模拟试题二
考试科目:机械设计基础
报考专业:机械制造及其自动化、机械电子工程、机械设计及理论和车辆工程
试题编号:844
1、 本试题的答案必须写在规定的答题纸上,写在试卷上将不给分。 2、 所有答案必须用蓝、黑钢笔或圆珠笔写在答题纸上,用红笔者不给分。 3 ...
专业课考研资料 本站小编 免费考研网 2015-08-01
四、填空题
1.(北京航空航天大学考研试题)
减速蜗杆传动中,主要的失效形式为 、 、 和 ,常发生
在 。
2.(北方交通大学考研试题)
普通圆柱蜗杆传动中,右旋蜗杆与 旋蜗轮才能正确啮合,蜗杆的模数和压力角按 上
的数值定为标准,在此面上的齿廓为 ...
专业课考研资料 本站小编 网络资源 2015-07-22绪论零件所受的载荷可分为静载荷和变载荷两类。不随时间变化或变化很小的应力称为静应力。随时间变化的应力称为变应力。具有周期性的变应力称为循环变应力。对称循环变应力:循环变应力的最大值和最小值的绝对值大小相等而方向相反。r=-1非对称循环变应力:循环变应力的最大值和最小值的绝对值不相等,为循环变应力的一般形 ...
专业课考研资料 本站小编 免费考研网 2015-07-14一,判断
1, 数控机床行程10m,要求定位精度不高,可采用滚珠丝杠螺母副 2, 立式加工中心又称为可换刀数控钻铣床 3, 二相步进Z=100,单相运行,步距角0.9度 4, 金刚石刀具可用45号钢高速高精度切削 5, 通常精密磨床导轨用精密直线滚动导轨 二,填空
1, 锥度心轴限制几个自由度,外圆表面有多大锥度,定心精度为多 ...
专业课考研资料 本站小编 网络资源 2015-07-131,数控机床对检测装置有哪些要求 2,补全螺栓试图中所缺的线
3,舍呢么是基孔制配合与基轴制配合,为什么要规定基准制,广泛采用基孔制的原因,在什么情况下采用基轴制。
4,更具铁碳合金相图,分析下列现象 A, 含碳量1,2的钢比0,8的钢强度低
B, 加热到1100度,含碳量0,4的钢能进行锻造,含碳量4的钢不能锻造
5, ...
专业课考研资料 本站小编 网络资源 2015-07-131,公差和配合公差有何区别和联系
2,滚动轴承的互换性有何特点,其配合公差与一般圆柱体的公差配合有何不同。 3,机床的数控装置的功能特点是什么,其软件结构常采用什么结构。
4,在液压缸活塞上安装O型密封圈,为什么在其侧面安放挡圈,怎样确定用一个或两个挡圈。
5,数控机床有何优缺点,选择时主要考虑哪些因素, ...
专业课考研资料 本站小编 网络资源 2015-07-13