法律硕士资料 本站小编 免费考研网 2016-06-11
法律硕士资料 本站小编 免费考研网 2016-06-11
法律硕士资料 本站小编 免费考研网 2016-06-11
法律硕士资料 本站小编 免费考研网 2016-06-11
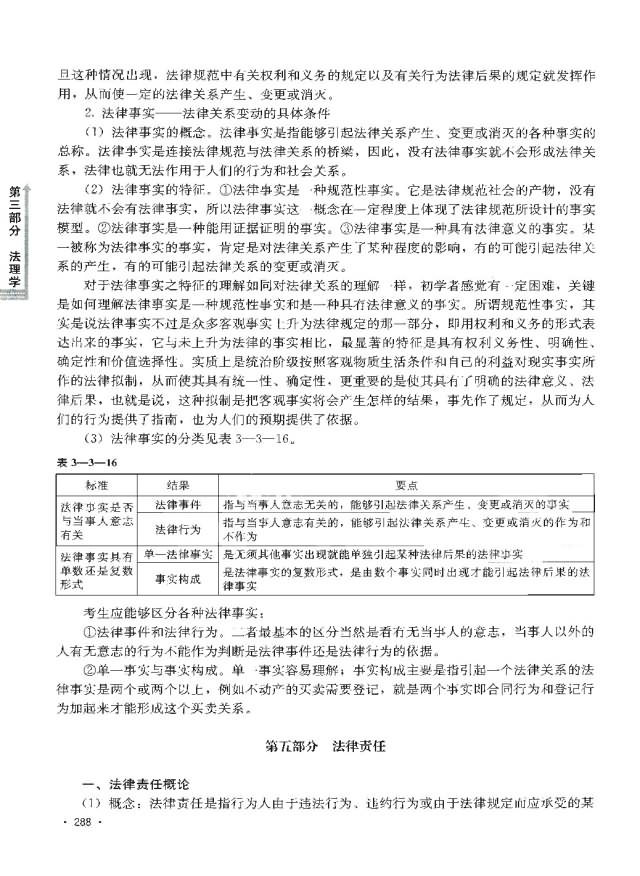
法律硕士资料 本站小编 免费考研网 2016-06-11法理学
一、名词解释(每题5分,共20分)
1.规范性调整
2.构成性原则
3.法的形式价值
4.论理解释
二、简答题(每题10分,共10分)
简述社会自治对法治的积极作用
三、论述题(每题20分,共20分)
试述如何促进人权的司法保障
宪法学
一、名词解释(每题5分,共20分)
1.宪法诉讼
2.宪法结构
3.宪法渊源
4.全 ...
专业课考研资料 本站小编 免费考研网 2016-05-25法理学
一、名词解释(每题5分,共20分)
1.规范性调整
2.构成性原则
3.法的形式价值
4.论理解释
二、简答题(每题10分,共10分)
简述社会自治对法治的积极作用
三、论述题(每题20分,共20分)
试述如何促进人权的司法保障
宪法学
一、名词解释(每题5分,共20分)
1.宪法诉讼
2.宪法结构
3.宪法渊源
4.全 ...
专业课考研资料 本站小编 免费考研网 2016-05-25新闻中心讯 4月27日上午,学校召开研究生培养院系负责人工作会,部署本学期研究生教育工作。各研究生培养院系及研究生处负责人参会,会议由校党委常委、副校长林维主持。 研究生处就本学期研究生毕业工作进行了整体部署,强调在做好各项日常工作的同 时,各研究生培养院系要根据学校统一要求,督促本院系硕士研究生导师严 ...
考研报考信息 本站小编 免费考研网 2016-05-11南京大学2005-2015年法律硕士考研复试试题
2015年南京大学法本法硕复试笔试试题
一、名词解释
1.历史解释
2.法律漏洞
3.预备犯罪
4.间接故意
5.孳息
6.加害给付
二、简答题
1.法律价值冲突的解决原则
2.法治原则的基本内容
3.我国对死刑适用的限制
4.罪刑法定原则的基本内容
5.公信原则的内容
三.案例分析: ...
专业课考研资料 本站小编 免费考研网 2016-04-06四川大学历年法律硕士复试笔试真题
2006年法律硕士专业复试
笔试科目:法理学
(总体来说比较基础,有些题是太基础了反而不好答了,属于你知道但是说不清楚地那种,还考了几道选择题是关于西方法制史的内容好像,比如公法私法的划分是谁先提出来的实证主义和分析主义是谁划分的,我感觉好像指导用书上没有,有也是一笔带 ...
专业课考研资料 本站小编 免费考研网 2016-03-20