北京林业大学风景园林硕士考研真题系列-建筑历年真题(20)

本站小编 免费考研网/2018-01-14


相关话题/建筑

  • 领限时大额优惠券,享本站正版考研考试资料!
    大额优惠券
    优惠券领取后72小时内有效,10万种最新考研考试考证类电子打印资料任你选。涵盖全国500余所院校考研专业课、200多种职业资格考试、1100多种经典教材,产品类型包含电子书、题库、全套资料以及视频,无论您是考研复习、考证刷题,还是考前冲刺等,不同类型的产品可满足您学习上的不同需求。 ...
    本站小编 Free壹佰分学习网 2022-09-19
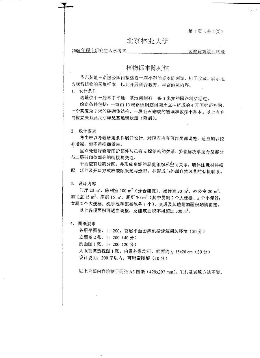
  • 北京林业大学风景园林硕士考研真题系列-建筑快题
    本站小编 免费考研网 2018-01-14
  • 【精华】2018建筑学考研必备-史上最全的建筑学考研真题
    【精华】建筑学考研必备-史上最全的建筑学硕士研究生考试真题 (包括:重庆大学:哈工大:同济:浙大:清华:东南大学:华南理工: 南京大学) 重庆建筑大学一九九○年硕士研究生入学考试试题 考试科目:建筑历史 中国建筑史部分(50分) 一、 填空:(每小题1分,共10分) 1. 我国现存最大的古代木构是 ...
    本站小编 免费考研网 2018-01-14
  • 沈阳建筑大学2018年研究生招生简章、MPAcc专业目录
    沈阳建筑大学2018年硕士研究生招生章程(008)商学院  2018年硕士研究生招生学科(类别)领域目录 招生计划考试科目复试专业科目 125300会计(专业学位)80①199管理类联考综合能力 会计综合(包括财务会计、财务管理、审计)同等学力加试专业课: ①微观经济学; ②管理会计 (01 ...
    本站小编 免费考研网 2018-01-09
  • 沈阳建筑大学2017年全日制/非全日制MPAcc复试分数线:200/42/84
    沈阳建筑大学商学院2017年硕士研究生招生考试复试工作实施细则根据教育部《2017年全国硕士研究生招生工作管理规定》(教学[2016]9号)、《2017年全国硕士研究生招生考试考生进入复试的初试成绩基本要求》、省招考办有关要求及《沈阳建筑大学2017年硕士研究生招生考试复试工作管理办法》(沈建研字[ ...
    本站小编 免费考研网 2018-01-08
  • 考研专业解析系列之建筑学专业
    建筑学学科内涵  1.研究对象  建筑学是研究建筑物及其环境的学科,也是关于建筑设计艺术与技术结合的学科,旨在总结人类建筑活动的经验,研究人类建筑活动的规律和方法,创造适合人类生活需求及审美要求的物质形态和空间环境。建筑学是集社会、技术和艺术等多重属性于一体的综合性学科。建筑学与数学、力学、物理学、 ...
    本站小编 免费考研网 2018-01-07
  • 吉林建筑大学2018研究生招生简章及参考书目
    吉林建筑大学2018招生简章、招生专业及参考书目 ...
    本站小编 免费考研网 2018-01-07
  • 沈阳建筑大学2018年硕士研究生招生章程
    沈阳建筑大学2018年硕士研究生招生包括全国统考和推荐免试两个类别,学习形式包括全日制和非全日制两种方式,具体招生学科(类别)领域详见2018年硕士研究生招生学科(类别)领域目录。其中,推荐免试的有关说明详见《2018年接收优秀应届本科毕业生免试攻读硕士学位研究生章程》。  一、报考条件  1.中华 ...
    本站小编 免费考研网 2018-01-07
  • 山东建筑大学2018年硕士研究生招生简章
    山东建筑大学2018年硕士研究生招生简章   一、学校简介  山东建筑大学创建于1956年,座落在文脉绵延、山水秀丽的泉城济南。学校以工为主,以土木建筑学科专业为特色,已形成涵盖工、理、管、文、法、艺、农七大门类的学科专业体系。学校拥有1个服务国家特殊需求博士人才培养项目,14个硕士学术学位授权一级 ...
    本站小编 免费考研网 2018-01-07
  • 2014-2017东南大学建筑学院美术学考研真题(厘米手绘版)
    2014年东南大学研究生入学考试初试试题考试科目:中外美术史满分:150分一、简答题1、简述中古绘画2、谢赫的六品及其解释3、王维绘画贡献4、超现实主义5、佛兰德斯绘画概述6、庞贝画4种风格7、简述宋代陶瓷发展8、古罗马与古希腊区别9、佛罗伦萨画派的创作精神和创作思想二、论述题1、中国绘画有哪些创新。(不少于400字)2 ...
    本站小编 免费考研网 2018-01-06
  • 2017年北京建筑大学设计学考研真题(回忆版)
    北京建筑大学设计学考研真题 ...
    本站小编 免费考研网 2018-01-03
  • 2017北京建筑大学设计基础考研真题(回忆版)
    2017艺术学考研真题(北京建筑大学设计基础)回忆版 ...
    本站小编 免费考研网 2018-01-03
  • 沈阳建筑大学2018年硕士研究生招生考试温馨提示
    2018年全国硕士研究生招生考试温馨提示2018年全国硕士研究生招生考试将于12月23日至25日举行(超过3小时的考试科目在12月25日进行),研究生招生办公室特别提醒广大考生:一、调整心态,做好考前准备1.下载打印准考证。考生可于12月14日至12月25日,登录中国研究生招生信息网(http:// ...
    本站小编 免费考研网 2018-01-02
  • 2018年北京建筑大学硕士生招生考试快题考试须知
    北京建筑大学《建筑设计、城市规划设计、风景园林规划设计》快题考试须知1.快题考试时间为连续6小时。2.考生自备制图板、丁字尺、三角板、比例尺、透明胶带或图钉、绘图笔等制图用具。考生进场前不得在制图板上黏贴任何纸张或绘写任何标识及文字。3.考试图纸由考生自备不少于10张A1(594841 ...
    本站小编 免费考研网 2018-01-02
  • 2018年沈阳建筑大学硕士研究生招生考试复试大纲
    2018年沈阳建筑大学硕士研究生招生考试复试大纲 学院 复试大纲 马克思主义学院 点击查看 理学院 ...
    本站小编 免费考研网 2018-01-02
  • 2018年沈阳建筑大学马克思主义学院硕士研究生招生考试复试大纲
    复试《思想道德修养与法律基础》,同等学力加试《当代世界经济与政治》、同等学力加试《马克思主义哲学》科目考试大纲详见附件附件【2018年硕士研究生招生考试复试《思想道德修养与法律基础》科目考试大纲.doc】附件【2018年硕士研究生招生考试复试同等学力加试《马克思主义哲学》科目考试大纲.doc】附件【 ...
    本站小编 免费考研网 2018-01-02