2019年考研《政治》单选题答案及解析(新东方版)

本站小编 免费考研网/2018-12-22

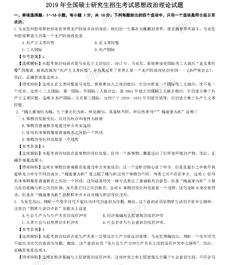
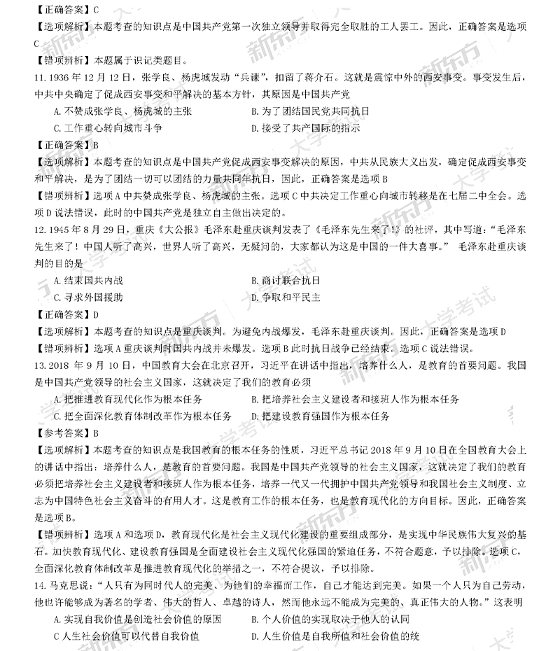
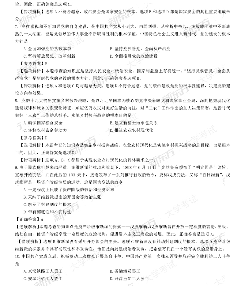
2019年考研《政治》单选题答案及解析(新东方版)

2019年考研《政治》单选题答案及解析(新东方版)

 

2019年考研《政治》单选题答案及解析(新东方版)


2019年考研《政治》单选题答案及解析(新东方版)

2019年考研《政治》单选题答案及解析(新东方版)


相关话题/答案

  • 领限时大额优惠券,享本站正版考研考试资料!
    大额优惠券
    优惠券领取后72小时内有效,10万种最新考研考试考证类电子打印资料任你选。涵盖全国500余所院校考研专业课、200多种职业资格考试、1100多种经典教材,产品类型包含电子书、题库、全套资料以及视频,无论您是考研复习、考证刷题,还是考前冲刺等,不同类型的产品可满足您学习上的不同需求。 ...
    本站小编 Free壹佰分学习网 2022-09-19
  • 2019年考研政治多选题答案(万学海文版)
      多项选择题:17~33小题,每小题2分,共34分。下列每题给出的四个选项中,至少有两个选项是符合题目要求的。请在答题卡上将所选项的字母涂黑。多选或少选均不得分。  17.BD  18.ABCD  19.AC  20.BCD  21.ACD  22.ACD  23.ABC  24.ABC  25.BCD  26.ACD  27.ABCD  28.ABC  29.AC  30.ABC  3 ...
    本站小编 免费考研网 2018-12-22
  • 2019年考研《政治》多选题答案(文都版)
      二、多项选择题:17~33题,每小题2分,共34分。下列每题给出的四个选项中,至少有两个选项是符合题目要求的。请在答题卡上将所选项的字母涂黑。多选或少选均不得分。  17.虚拟现实投术是一种运用计算机仿真系统创建多源信思融合的交互式三维动态实景以及动作仿真的技术,可以给使用者提供沉浸性,多感知性,交互性的 ...
    本站小编 免费考研网 2018-12-22
  • 2019年考研《政治》分析题答案(文都版)
      34.(1)实践是检验真理的唯一标准,是由真理的本性和实践的特点所决定的。真理的本性是主观和客观相符合,单从主观方面或客观方面都无法判明认识是否具有真理性。  实践是人改造客观世界的物质性活动,是联结主观和客观的桥梁,它不仅具有普遍性的品格,而且具有直接现实性的品格。实践的这些特点和优点 ...
    本站小编 免费考研网 2018-12-22
  • 2019年考研《政治》分析题答案(万学海文版)
      三、分析题:34~38小题,每小题10分,共50分。要求结合所学知识分析材料回答问题。将答案写在答题卡指定位置的边框区域内。  34。[参考答案]  (1) 实践是检验真理的唯一标准是由真理的本性和实践的特点决定的。  真理的本性是主观和客观的一致、符合。实践是主观见之于客观的物质活动,是沟通主观和 ...
    本站小编 免费考研网 2018-12-22
  • 2019考研管综逻辑真题及答案部分
    2019考研管综逻辑真题及答案部分 ...
    本站小编 免费考研网 2018-12-22
  • 2019考研管理类综合考研真题答案:管综初数部分答案(网友版)
      2019考研管综初试已经结束,同学们这次答考研管综真题的题感如何呢?跨考教育管综答案及解析正在来的路上,先发一波2019管综考研真题网友版的答案,大家可以参照看看,老师们正在奋笔疾书的算题呢! 1~5:CBCDE6~10:CCBDE 11~15:DDCBA16~20:DACCD 21~25:BEAAB26~30:ACCB ...
    本站小编 免费考研网 2018-12-22
  • 2019考研管理类联考数学真题答案(陈剑老师版)
    2019考研管理类联考数学真题答案(陈剑老师版) 本站小编 免费考研网 2018-12-22
  • 2019考研管综数学真题答案
    ...
    本站小编 免费考研网 2018-12-22
  • 2019考研管理类联考数学真题答案解析
    2019年管理类联考真题解析数学答案来啦,这是5道选择题的答案解析哦,想要对答案的同学快来看看 ...
    本站小编 免费考研网 2018-12-22
  • 2019考研管理类联考写作真题及答案完整版56-57
      56.论证有效性分析:分析下述论证中存在的缺陷和漏洞。选择若干要点,写一篇600字左右的文章,对该论证的有效性进行分析和评论。(论证有效性分析的一般要点是:概念特别是核心概念的界定和使用是否准确并前后一致。有无各种明显的逻辑错误,论证的论据是否成立并支持结论,结论成立的条件是否充分等等。) 有人认为选 ...
    本站小编 免费考研网 2018-12-22
  • 2019考研英语一真题阅读答案(网友版)
     据网友回忆,以下是考研英语一阅读答案。网友版仅供参考,切勿当真! 21A 22D 23B 24C 25B 26D 27C 28D 29B 30C 31D 32A 33C 34B 35B 36C 37B 38harmedfiarmarketcompetition 39Bigchainowners 40givesafactualaccountofitanddiscussitsconsequences ...
    本站小编 免费考研网 2018-12-22
  • 2019考研政治真题及答案汇总(主观题)
      紧张的2019考研政治已经结束了,小编为大家带来了2019考研政治真题及答案汇总(主观题),各位考研学子快来看看吧。 34题、马原主观题 (1)如何理解实践是检验真理的唯一标准? (2)从实践标准的绝对性和相对性的关系,谈谈你对实践没有止境,理论创新也没有止境的认识。 【答案解析 ...
    本站小编 免费考研网 2018-12-22
  • 2019考研政治真题答案(38题)时政主观题解析
      2019考研政治终于落下了帷幕,同学们对于今年考题的难度和特征特别关注。2019考研政治真题答案第38题时政主观题的解析。 【真题再现】 (1)如何理解主场外交成为中国的新名片 (2)谈谈中国的外交理念和中国对世界作出的中国智慧和中国方案 【答案解析】 (1)如何理解主场外交成为中国的新名片 十八大以来 ...
    本站小编 免费考研网 2018-12-22
  • 2019考研政治真题答案(网友综合版)
      2019考研政治单选题1-16题答案 AAABACBDACBDBDCD 2019考研政治多选题17-31题答案 17、AB18、AB19、AC20、BD21、CD22、ABCD23、BC24、ABC25、ABCD26、ABCD27、ABD28、AC29、BC30、ABCD31、ABC   网友回忆分析题: 34题.(1)如何理解实践是检验真理的唯一标准?(5分) (2)从实践标准的绝对性和相对性 ...
    本站小编 免费考研网 2018-12-22
  • 2019考研政治真题答案(新东方完整版)
    本站小编 免费考研网 2018-12-22