2008年考研政治20天20题

新浪考试 /2008-01-06

2008年考研政治20天20题第1题

2008年考研政治20天20题第2题

2008年考研政治20天20题第3题

2008年考研政治20天20题第4题

2008年考研政治20天20题第5题

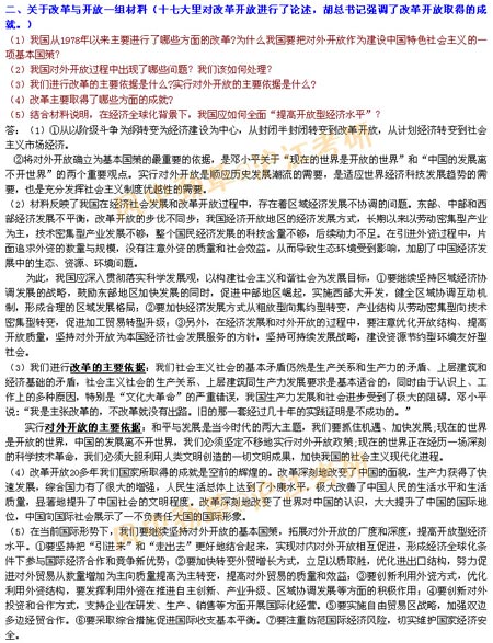
2008年考研政治20天20题第6题

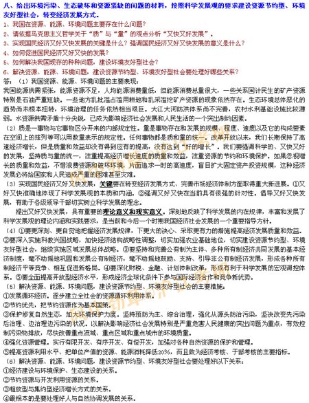
2008年考研政治20天20题第7题

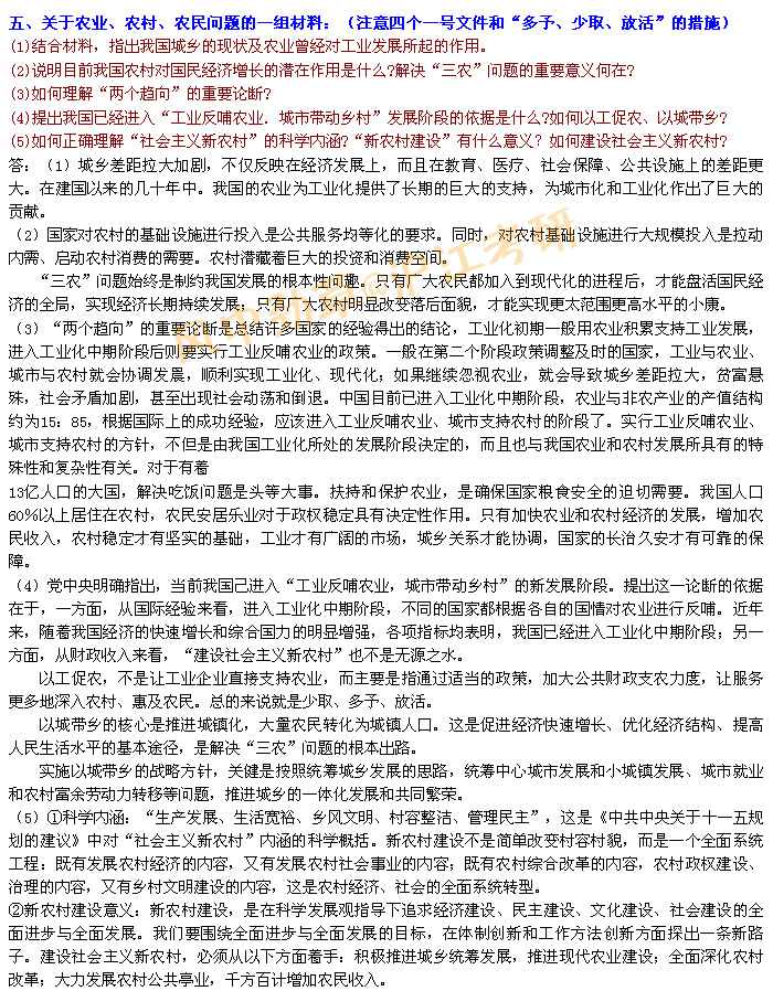
2008年考研政治20天20题第8题

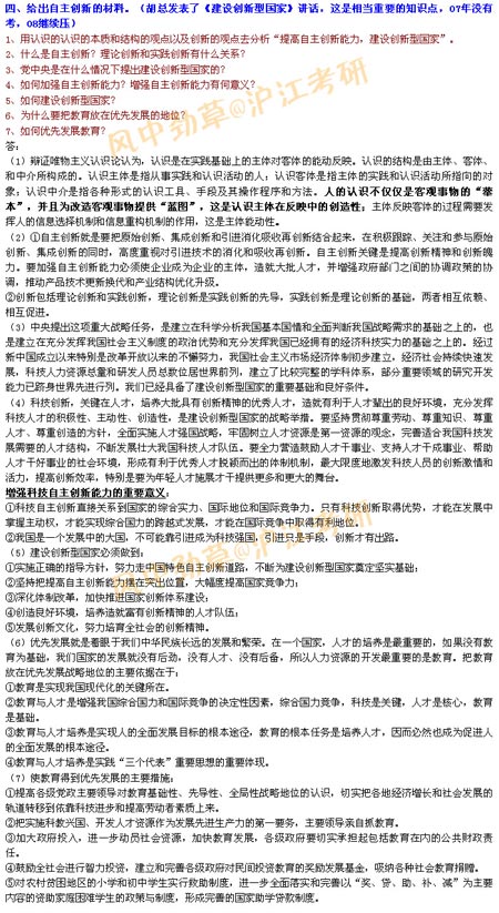
2008年考研政治20天20题第9题

2008年考研政治20天20题第10题

2008年考研政治20天20题第11题

2008年考研政治20天20题第12题

2008年考研政治20天20题第13题

2008年考研政治20天20题第14题

2008年考研政治20天20题第15题

2008年考研政治20天20题第16题

2008年考研政治20天20题第17题

2008年考研政治20天20题第18题

2008年考研政治20天20题第19题

2008年考研政治20天20题第20题


相关话题/

  • 领限时大额优惠券,享本站正版考研考试资料!
    大额优惠券
    优惠券领取后72小时内有效,10万种最新考研考试考证类电子打印资料任你选。涵盖全国500余所院校考研专业课、200多种职业资格考试、1100多种经典教材,产品类型包含电子书、题库、全套资料以及视频,无论您是考研复习、考证刷题,还是考前冲刺等,不同类型的产品可满足您学习上的不同需求。 ...
    本站小编 Free壹佰分学习网 2022-09-19