时间: 2022-01-31 15:29:44 来自: iPad12,1
在“《马克思主义基本原理》(2021年版)笔记和课后习题(含考研真题)详解【视频讲解】”的内容第618页备注了学习笔记
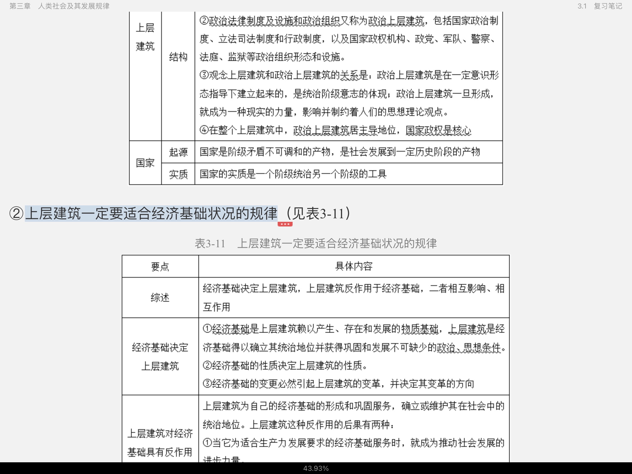
经济基础与上层建筑或社会形态矛盾运动中内在的、本质的、必然的联系,就是上层建筑一定要适合经济基础状况的规律\n要求:1、坚持中特政治发展道路,坚持和完善人代会制度、政协制度、民族区域自治制度、基层群众制度\n2、巩固和发展最广泛的爱国统一战线,发展社会主义协商民主,健全民主制度,丰富民主形式,拓宽民主渠道,保证人民当家作主\n3、必须坚持马,牢固树立共产主义远大理想,牢固树立中特共同理想,培育和践行社会主义核心价值观\n在社会主义条件下,上层建筑对经济基础的保护和反作用,从根本上说,就是为了保障一广大人民群众的根本利益\n发挥政治(上层建筑)对经济基础的反作用上层建筑一定要适合经济基础状况的规律
点击查看资料全文:前往在线阅读下载全文
用户198****9970正在学习的资料简介:
《马克思主义基本原理》(2021年版)笔记和课后习题(含考研真题)详解【视频讲解】
手机扫码阅读全文
导 论
0.1 复习笔记
0.2 课后习题详解
0.3 考研真题详解
第一章 世界的物质性及发展规律
1.1 复习笔记
1.2 课后习题详解
1.3 考研真题详解
第二章 实践与认识及其发展规律
2.1 复习笔记
2.2 课后习题详解
2.3 考研真题详解
第三章 人类社会及其发展规律
3.1 复习笔记
3.2 课后习题详解
3.3 考研真题详解
第四章 资本主义的本质及规律
4.1 复习笔记
4.2 课后习题详解
4.3 考研真题详解
第五章 资本主义的发展及其趋势
5.1 复习笔记
5.2 课后习题详解
5.3 考研真题详解
第六章 社会主义的发展及其规律
6.1 复习笔记
6.2 课后习题详解
6.3 考研真题详解
第七章 共产主义崇高理想及其最终实现
7.1 复习笔记
7.2 课后习题详解
7.3 考研真题详解
