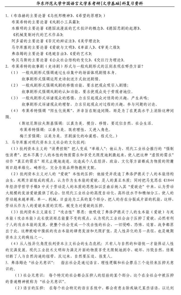
- 专业课考研资料 本站小编 免费考研网 2020-02-27
- 专业课考研资料 本站小编 免费考研网 2020-02-26
- 专业课考研资料 本站小编 免费考研网 2020-02-26
- 专业课考研资料 本站小编 免费考研网 2020-02-26
- 专业课考研资料 本站小编 免费考研网 2020-02-26
一,题(大致回忆)
笔试,材料论述。
1.诗学+亚里士多德的悲剧理论
先引用了《诗学》里的悲剧定义,说它很重要很经典,要求从摹仿、净化等三个角度论述亚里士多德的悲剧理论(还有一个不记得了,应该和悲剧六要素有关)。引用:悲剧描写的是严肃的事件,是对有一定长度的动作的摹仿;目的在於引起怜悯和恐惧,并导致这些 ...
考研复试经验 本站小编 免费考研网 2020-02-23成绩粗来了 总分364 专业排名第五
一直想着写一篇经验贴,但成绩出来之前一直没有动笔,担心自己的方法或者思路有问题,现在成绩出来了,终于,可以写出来了!将自己这一年踩过过的坑,总结出来的经验都告诉大家,希望能帮助到21的小可爱们!
首先,辽大今年换了综合,专业课一:638文学概论与外国文学 专业课二831:古代文 ...
考研复试经验 本站小编 免费考研网 2020-02-23- 专业课考研资料 本站小编 免费考研网 2020-02-21
- 专业课考研资料 本站小编 免费考研网 2020-02-10
文学基础A
一、名词解释
1、沉郁顿挫
2、创造社
3、灵韵说
4、莎士比亚问题剧
5、哥特式小说
二、简答题
1、结合具体作品简述建安诗风的表现风格
2、简述郭沫若的戏剧创作
3、简述对中国古代诗歌理论中意象范畴的理解
4、简述但丁《神曲》中思想的矛盾性
三、论述题
1、对明无词,词亡于明,词衰于明 ...
专业课考研资料 本站小编 免费考研网 2020-02-06616 809参考书目资料
考完已经有一个多月了,想说说自己的感受,考研确实是一场持久战,然后说说自己的经验以及我用到的资料,有问题可以问我。
先说专业课资料
1.专业课文概 现当代 外国文学,文概150,现当代外国150。四月份就可以开始看专业课了,这三门在暑假前一定要看过一遍,自己做好笔记框架整理。20的文概出的 ...
专业课考研经验 本站小编 免费考研网 2020-01-292009年华东师范大学GIS考研复试笔试题(回忆版)
1、什么是地物光谱特性?解释地物光谱曲线、意义以及影响光谱曲线的因素?
2、谈谈地面遥感、航空遥感、航天遥感的概念以及它们在遥感学中的运用?
3、什么是地图投影?有哪三种投影方式?如果对闵行区进行研究,采用何种方式的投影较为合适?
4、解释克里金插值 ...
专业课考研资料 本站小编 免费考研网 2020-01-27作者: ouranc 时间: 2020-1-22 14:07
标题: 河北师范大学现当代、文艺学、比较文学考研经验分享
本科也是在师大读的,由于大三上学期半年的顶岗实习,所以当时保守地选了本校。开始也搜集了上岸学姐们的各种资料和笔记,无论是河北师范大学的现当代文学,文艺学,还是比较文学,初试的考试试卷都是一样的,所以资 ...
专业课考研经验 本站小编 考研帮 2020-01-24华东师范大学2019年硕士研究生入学考试试卷(回忆版)
1.中国文化部分共50分,其中20分是平语近人,30分是于谦的咏煤炭(重点词解释整篇翻译鉴赏。)
2.文化的定义是什么?特点是什么?彼此之间有哪些联系呢?
3.中国从16世纪以来,随着时间的变化,对待事物态度思想,特别是对外形象 方面、中国的外交方面都发生了哪些变 ...
汉语国际教育硕士 本站小编 免费考研网 2020-01-16一、名词解释
1.沉郁顿挫
2.创造社
3.灵韵说
4.莎士比亚问题剧
5.哥特式小说
二、简述
1.举例说明建安诗风的表现风格
2.简述郭沫若戏剧创作
3.谈谈你对中国古代诗歌理论中意象范畴的理解
4.为什么说《神曲》体现了但丁的思想矛盾?
三、论述
1.论述你对明无词词衰于明之类观点的看 ...
专业课考研资料 本站小编 免费考研网 2020-01-12