
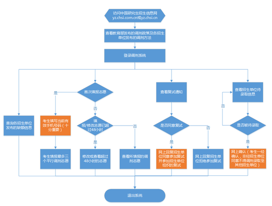
1、登录:考生凭网报时注册的用户名和密码登录“中国研究生招生信息网”的网上调剂系统。如果忘记了用户名或密码,请使用找回“用户名”或“找回密码”功能。
2、查询:考生在填报调剂志愿前需。认真阅读各招生单位在其院校信息栏目里或其它途径公布的调剂要求,登录调剂系统后可查询各招生单位的专业缺额信息。
3、报名:通过调剂系统选择已发布缺额的招生单位和专业研究方向,填报调剂志愿(可同时填报3个志愿)。
4、复试:提交调剂志愿后,招生单位将反馈是否参加复试的通知。请考生及时登录调剂系统,查看志愿状态和招生单位的复试通知。如果收到复试通知,请考生按照招生单位的调剂要求办理相关手续并通过调剂系统回复是否同意参加复试。
5、待录取:考生在复试结束后,如果符合录取条件,将收到招生单位发送的“待录取通知”;考生接到招生单位发出的待录取通知后,需在单位规定时间内登录调剂系统确认,否则招生单位可取消待录取通知。考生一旦接受待录取通知,表示调剂完成,将不能再填报调剂志愿、接受复试或待录取通知。考生如欲取消已确认的待录取通知,必须征得已被待录取单位允许,在招生单位取消待录取通知,并且考生登录调剂系统进行确认后,方可继续填报调剂志愿、接受复试或待录取通知。
6、复试没有通过:此类考生仍可继续填报调剂志愿。
7、注意事项:考生填报调剂志愿的时候,联系方式尤为重要,是招生单位主动联系考生的一个重要方式,请认真填写随时可联系的手机号码,座机号码可写到“备注”中。[请将输入法切换到英文(半角)状态]
