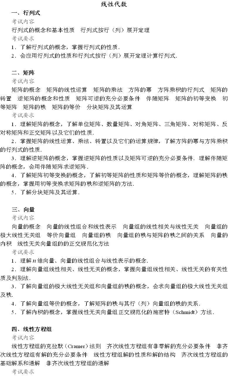
高清图集:2014年考研数学(二)大纲原文(4)

新浪教育 /2014-01-15


相关话题/大纲

  • 领限时大额优惠券,享本站正版考研考试资料!
    大额优惠券
    优惠券领取后72小时内有效,10万种最新考研考试考证类电子打印资料任你选。涵盖全国500余所院校考研专业课、200多种职业资格考试、1100多种经典教材,产品类型包含电子书、题库、全套资料以及视频,无论您是考研复习、考证刷题,还是考前冲刺等,不同类型的产品可满足您学习上的不同需求。 ...
    本站小编 Free壹佰分学习网 2022-09-19
  • 高清图集:2014年考研数学(一)大纲原文
    ...
    新浪教育 2014-01-15
  • 2013考研数学:紧扣大纲三个“基本”点
    2013年考研数学已经结束,从真题看,依然跟往年一样体现了大纲中要求的三个“基本”——基本概念、基本理论、基本方法,总的说来知识点是不变的,变的只是出题的方式和角度,只有对基本概念、基本定理有充分的理解、把握和运用,以不变应万变才是取胜之道。  对于2014年要参加考研的同学来说,跨考教育数学教研室 ...
    新浪教育 免费考研网 2014-01-15
  • 吃透大纲试做题走好2014考研数学第一步
    2014考研已开始第一轮的复习,海天考研辅导老师认为此阶段考生要做的是全面整理基本概念、定理、公式,初步总结复习重点,把握命题基本题型,为强化阶段的复习打下坚实基础。  由于数学大纲一般变化不大,因此,虽然2014年考试大纲还未出台,但可以结合近年来的大纲和试题进行初步复习。关于高数、线代、概率三个 ...
    新浪教育 免费考研网 2014-01-15
  • 考研数学:科学结合辅导书大纲复习
    很多考研的同学对考研数学的复习没有非常清晰的认识,因此,复习的规划制定得不科学,直接导致了复习效果不是很理想。同学们在考研数学的复习过程中,一定要注意基本概念、基本方法和基本定理的掌握,并结合考研辅导书以及考研大纲进行复习。  先吃透基本概念、基本方法和基本定理。只有对基本概念进行深入理解,牢牢记住 ...
    新浪教育 免费考研网 2014-01-15
  • 2014考研数学:如何结合大纲复习
    考研数学备考目前已进入基础复习阶段,此阶段考生要做的是全面整理基本概念、定理、公式,初步总结复习重点,把握命题基本题型,为强化阶段的复习打下坚实基础。海天考研辅导专家提醒考生,由于数学大纲一般变化不大,因此,虽然今年考试大纲还未出台,但可以结合近年来的大纲和试题进行初步复习。  准确定位,吃透大纲  ...
    新浪教育 免费考研网 2014-01-15
  • 2014考研数学大纲权威预测:难度浮动不大
    9月即至,同学们最关心的就是大纲,尤其是试卷的难易度问题。针对数学考试的命题特点和历年变化趋势,跨考教育数学教研室李老师进行了权威判断和预测,希望能够帮助大家准确把握考点,做好强化阶段和冲刺阶段的复习。总体来看,近几年数学试卷难易程度基本稳定,考题在难易程度上基本没有太大的浮动,请看跨考教育李老师初 ...
    新浪教育 免费考研网 2014-01-15
  • 高清图集:2014年考研数学(三)大纲原文
    ...
    新浪教育 2014-01-15
  • 2014考研数学大纲权威预测:难度浮动不大
    9月即至,同学们最关心的就是大纲,尤其是试卷的难易度问题。针对数学考试的命题特点和历年变化趋势,跨考教育数学教研室李老师进行了权威判断和预测,希望能够帮助大家准确把握考点,做好强化阶段和冲刺阶段的复习。总体来看,近几年数学试卷难易程度基本稳定,考题在难易程度上基本没有太大的浮动,请看跨考教育李老师初 ...
    新浪教育 免费考研网 2014-01-15
  • 考研大纲发布前数学备考指导:视变化如平常
    进入九月份之后,大家都在关注考研数学新大纲的发布,考研新大纲终究会带来什么样的变化,又会对我们的数学复习带来什么样的冲击,这都是同学们目前普遍感到焦虑的事情。近日,坊间传言,新大纲会在9月13日发布,很多同学都在盼望这一天的到来,一睹新大纲芳容。为了帮助同学们及时、准确的把握新大纲,在其发布的第一时 ...
    新浪教育 免费考研网 2014-01-15
  • 2014年考研数学一考试大纲
    考试科目:高等数学、线性代数、概率论与数理统计  考试形式和试卷结构:  一、试卷满分及考试时间  试卷满分为150分,考试时间为180分钟。  二、答题方式  答题方式为闭卷、笔试。  三、试卷内容结构  高等教学  约56%  线性代数 约22%  概率论与数理统计 约22%  四、试卷题 ...
    新浪教育 免费考研网 2014-01-15