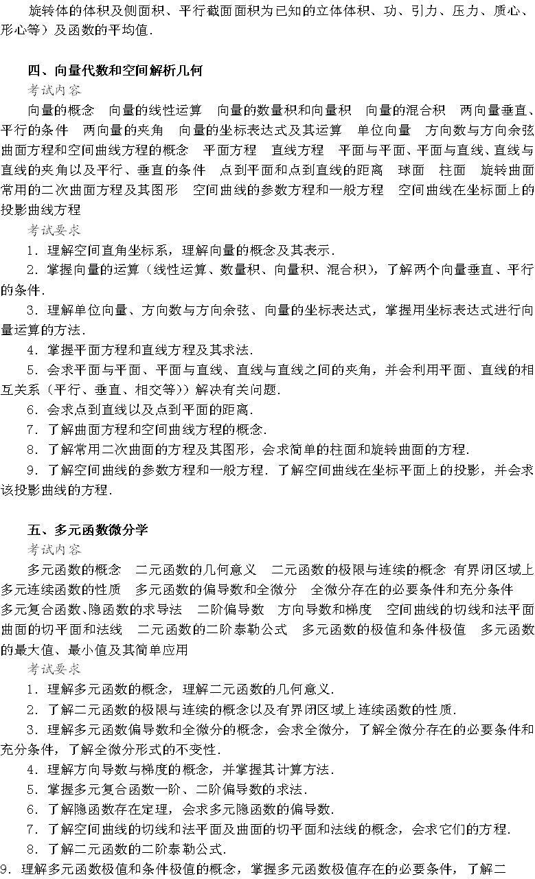
高清图集:2014年考研数学(一)大纲原文(3)

新浪教育 /2014-01-15


相关话题/大纲

  • 领限时大额优惠券,享本站正版考研考试资料!
    大额优惠券
    优惠券领取后72小时内有效,10万种最新考研考试考证类电子打印资料任你选。涵盖全国500余所院校考研专业课、200多种职业资格考试、1100多种经典教材,产品类型包含电子书、题库、全套资料以及视频,无论您是考研复习、考证刷题,还是考前冲刺等,不同类型的产品可满足您学习上的不同需求。 ...
    本站小编 Free壹佰分学习网 2022-09-19
  • 2013考研数学:紧扣大纲三个“基本”点
    2013年考研数学已经结束,从真题看,依然跟往年一样体现了大纲中要求的三个“基本”——基本概念、基本理论、基本方法,总的说来知识点是不变的,变的只是出题的方式和角度,只有对基本概念、基本定理有充分的理解、把握和运用,以不变应万变才是取胜之道。  对于2014年要参加考研的同学来说,跨考教育数学教研室 ...
    新浪教育 免费考研网 2014-01-15
  • 吃透大纲试做题走好2014考研数学第一步
    2014考研已开始第一轮的复习,海天考研辅导老师认为此阶段考生要做的是全面整理基本概念、定理、公式,初步总结复习重点,把握命题基本题型,为强化阶段的复习打下坚实基础。  由于数学大纲一般变化不大,因此,虽然2014年考试大纲还未出台,但可以结合近年来的大纲和试题进行初步复习。关于高数、线代、概率三个 ...
    新浪教育 免费考研网 2014-01-15
  • 考研数学:科学结合辅导书大纲复习
    很多考研的同学对考研数学的复习没有非常清晰的认识,因此,复习的规划制定得不科学,直接导致了复习效果不是很理想。同学们在考研数学的复习过程中,一定要注意基本概念、基本方法和基本定理的掌握,并结合考研辅导书以及考研大纲进行复习。  先吃透基本概念、基本方法和基本定理。只有对基本概念进行深入理解,牢牢记住 ...
    新浪教育 免费考研网 2014-01-15
  • 高清图集:2014年考研数学(三)大纲原文
    ...
    新浪教育 2014-01-15
  • 结合2014考研大纲谈高等数学重点难点
    2014考研数学大纲虽然没有太大变化,意味着考试重点难点依然不变。海天考研王冲老师将高数的重点和难点进行了总结。  极限是叩 ...
    海天教育 2014-01-15
  • 新东方2014考研数学大纲发布后高等数学备考策略
    2014年考研数学大纲刚刚出炉,新东方在线网络课堂考研数学辅导团队奖新大纲与13年的考纲作了对比,发现整体上没有任何改变。考研 ...
    新东方教育 2014-01-15
  • 2014年考研政治大纲【高清完美打印版】
    2014年考研政治大纲【高清完美打印版】 2014考研政治大纲【高清完美打印版】.pdf 7eac76d5a ...
    本站小编 免费考研网 2014-01-14
  • 2013年考研政治大纲【高清完美打印版】
    2013考研政治大纲【高清完美打印版】.pdf 5393256db1a8e1566238f8b633210e29.pdf (216.29 ...
    本站小编 免费考研网 2014-01-14
  • 预测2013考研政治大纲变化
    2013年的考研政治大纲,在9月上旬会正式对外公布,2013年的考试大纲和2012年大纲相比,海天考研老师提示考生不要惊慌,总体上来看不会有大的变化,只会是局部微调。具体来说体现在以下几个方面:  1、学科范围变化不大,增减或修改若干考点。  2、根据社会热点,调整具体考点。  3、结合具体学科变化 ...
    新浪教育 免费考研网 2014-01-13
  • 2013年考研政治大纲预测及课程复习对策
    2013年的考研政治大纲,在9月中下旬会正式对外公布,在此海天考研政治辅导老师于美玲,就2013年的考研政治大纲进行预测和课程具体的复习对策。2013年的考试大纲和2012年大纲相比,总体上来看不会有大的变化,只会是局部微调。因为在2010年考研政治改革中变化非常之大,2011年和2012年无论是在 ...
    新浪教育 免费考研网 2014-01-13