华中师范大学(2006—2013)历史历年考博真题(5)

本站小编 福瑞考研网/2017-04-25


相关话题/历史

  • 领限时大额优惠券,享本站正版考研考试资料!
    大额优惠券
    优惠券领取后72小时内有效,10万种最新考研考试考证类电子打印资料任你选。涵盖全国500余所院校考研专业课、200多种职业资格考试、1100多种经典教材,产品类型包含电子书、题库、全套资料以及视频,无论您是考研复习、考证刷题,还是考前冲刺等,不同类型的产品可满足您学习上的不同需求。 ...
    本站小编 Free壹佰分学习网 2022-09-19
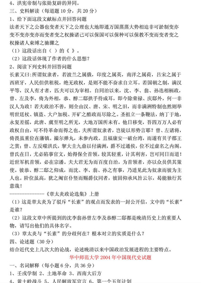
  • 历史学考研各大名校历年真题·论述题(1995~2006)
    历史学考研各大名校历年真题论述题(1995~2006) 试比较中西封建制 试论中国资本主义近代工业产生的前提条件及其特殊性。 试论戊戌变法后康有为、梁启超政治态度之异同。 试论晚清十年资产阶级民族民主运动的发生、发展对中国社会的影响。 结合辛亥革命的史实,评述资产阶级革命派的历史作用。 以戊戌变法 ...
    本站小编 福瑞考研网 2017-04-22
  • 中国历史地理学的复习资料
    中国历史地理学复习资料 绪 论 一、历史地理学的研究对象、学科属性 1、历史地理学 :研究历史时期人类地理环境变化,以及环境与人类和社会发展的关系的科学。 中国历史地理学的研究对象:中国区域内历史时期人类地理环境变化,以及环境与人类和社会发展的 关系。 2、学科属性 历史地理学为历史学的辅助学科、为地 ...
    本站小编 福瑞考研网 2017-04-05
  • 2016年四川大学历史学考研真题(完整版)
    2016年四川大学历史学考研真题(完整版)凯程首发 刚考完2016考研初试,凯程教育的电话瞬间变成了热线,同学们兴奋地汇报自己的答题情况,几乎所有内容都在凯程考研集训营系统训练过,所考专业课难度与往年相当,答题的时候非常顺手,相信凯程的学员们对此非常熟悉,预祝亲爱的同学们复试顺利。考研分笔试、面试,如果没有 ...
    本站小编 福瑞考研网 2017-03-26
  • 考研历史整理—世界史世界现代史名词解释
    世界现代史名词解释 1.第一次世界大战 1914~1918年同盟国集团和协约国集团之间为重新瓜分殖民地和势力范围、争夺世界霸权而进行的第一次世界规模的战争。第一次世界大战是资本主义从自由竞争阶段发展到垄断时期,各国金融寡头为获取更大利润、掠夺别国财富而进行的实力较量。它是由于帝国主义阶段资本主义发展不平衡 ...
    本站小编 福瑞考研网 2017-03-26
  • 2017年泰晤士报英国大学历史专业排名
     2017年泰晤士报英国大学排名出炉,以下为您带来2017年泰晤士报英国大学排名历史专业英国大学榜单,希望2017年泰晤士报英国大学历史专业排名能够对您的英国留学选校提供一定的帮助。 2017年泰晤士报英国大学历史专业排名 专业排名 综合排名 院校 教学质量 ...
    本站小编 福瑞考研网 2017-03-25
  • 2017泰晤士英国大学排名古典与古代历史专业英国大学榜单
     2017年泰晤士报英国大学排名出炉,以下为您带来2017年泰晤士报英国大学排名古典与古代历史专业英国大学榜单,希望2017年泰晤士报英国大学排名古典与古代历史专业英国大学榜单能够对您的英国留学选校提供一定的帮助。 以下就是2017泰晤士英国大学排名古典与古代历史专业英国大学榜单 专业排名 ...
    本站小编 福瑞考研网 2017-03-25
  • 2018年USNews美国大学研究生专业排名历史专业排名
     2018年USNews美国大学研究生专业排名历史专业排名震撼出炉,鑫泉留学火速为您带来最新的2018年USNews美国大学研究生专业排名历史专业排名,为您的美国研究生申请提供选校参考!  据USNews官方介绍,2018年USNews美国大学研究生专业排名历史专业排名主要参考以下六大因素:1、师生比;2、研究费用;3、录取比率;4、本科平均 ...
    本站小编 福瑞考研网 2017-03-19
  • 山东大学2016年历史学考研复试真题
    山东大学2016年历史学复试笔试真题 六选五,考试时间约两小时 一、选取你阅读过的一部(一篇)中国古代史方面的学术著作(论文),介绍其主要内容并对其做出评价。 二、试述三省六部制的形成及演变。 三、一般认为,中国古代经济重心的南移到北宋后期已经基本完成。试分析经济重心南移对南宋后中国历史发展的影 ...
    本站小编 福瑞考研网 2017-03-16
  • 2017考研国家线已公布:历史学与2016年持平
     从公布的学术学位类复试分数线看,历史学A类考生复试总分要求315分,与2016年持平。B类考生复试总分要求305分,与2016年持平。 历史学 A类 B类   总分 单科满分=100分 单科满分100分 总分 ...
    本站小编 福瑞考研网 2017-03-16
  • 2012南大社保考研《社会保障理论与制度》读书笔记 第二章 社会保障的历史发展
    第二章 社会保障的历史发展 第一节 社会保障制度产生的经济社会基础一、社会保障制度产生的经济条件社会保障制度出现的经济条件就是社会生产力发展到一定水平,社会有一定的剩余产品可供扣除和储存,并建立起一套完整的调节收入分配的制度。一般认为,现代社会保障是随着生产工业化(社会保障制度产生的经济根源)和市场经济 ...
    本站小编 福瑞考研网 2017-03-14
  • 2017年复旦大学历史地理学考研真题
    历史地理 名词解释:杨守敬西域谭其骧汉书地理志简答题:竺可桢先生的历史地理学贡献 蓄清刷黄的主要内容及其意义行政区划的四个要素及其内容 大题:清朝对于中国疆域的主要内容及其贡献 三次人口南迁及其影响 自然地理学:总而来说,相较去年考察的土地生气水今年比较倾向于考察前面几章和后面几章的名词解释。名词解 ...
    本站小编 福瑞考研网 2017-03-01
  • 2018年贵州师范大学历史与政治学院711马克思主义哲学原理考研题库【名校考研真题+参考教材课后习题+章节题库】
    下载地址:http://free.100xuexi.com/Ebook/147483.html说明:本全套资料免费下载,共包括8种电子书。使用全套资料密码激活后,全套资料里的所有电子书、所有题库均可使用。1.名校考研真题 [3D电子书]全国名校马克思主义哲学考研真题汇编(含部分答案)[免费下载][ ...
    本站小编 福瑞考研网 2017-02-26
  • 2018年福建师范大学社会历史学院833社会学概论考研题库【名校考研真题+指定教材课后习题+章节题库】
    下载地址:http://free.100xuexi.com/Ebook/77252.html说明:本全套资料免费下载,共包括10种电子书、2个文件资料。使用全套资料密码激活后,全套资料里的所有电子书、所有题库均可使用。1.名校考研真题及详解 [3D电子书]2016年社会学理论(含社会学概论)考研题 ...
    本站小编 福瑞考研网 2017-02-26
  • 2018年云南师范大学历史与行政学院829公共政策学考研题库【历年真题+指定教材课后习题+章节题库】
    下载地址:http://free.100xuexi.com/Ebook/152509.html说明:本全套资料免费下载,共包括5种电子书、3个文件资料。使用全套资料密码激活后,全套资料里的所有电子书、所有题库均可使用。1.历年考研真题 [3D电子书]云南师范大学历史与行政学院829公共政策学历年考 ...
    本站小编 福瑞考研网 2017-02-26
  • 2018年安徽师范大学历史与社会学院885公共管理学考研全套资料
    下载地址:http://free.100xuexi.com/Ebook/152056.html说明:本全套资料免费下载,共包括8种电子书、2个文件资料。使用全套资料密码激活后,全套资料里的所有电子书、所有题库均可使用。1.名校考研真题及详解 [3D电子书]全国名校公共管理学历年考研真题及详解(含人 ...
    本站小编 福瑞考研网 2017-02-26