病理生理学重点总结 病生笔记(期末考研复试)

本站小编 免费考研网/2020-05-08


相关话题/病理生理学

  • 领限时大额优惠券,享本站正版考研考试资料!
    大额优惠券
    优惠券领取后72小时内有效,10万种最新考研考试考证类电子打印资料任你选。涵盖全国500余所院校考研专业课、200多种职业资格考试、1100多种经典教材,产品类型包含电子书、题库、全套资料以及视频,无论您是考研复习、考证刷题,还是考前冲刺等,不同类型的产品可满足您学习上的不同需求。 ...
    本站小编 Free壹佰分学习网 2022-09-19
  • 温州医科大学病理学与病理生理学、医学生理学2020年调剂信息
    2020年温州医科大学多能干细胞与心血管疾病课题组接受学术型硕士研究生调剂,专业:病理学与病理生理学、医学生理学专业调剂要求:1.符合温州医科大学2020年攻读硕士学位研究生招生简章要求;2.勤奋好学,享受探索,乐于思考,具有较强的逻辑思维和动手能力;3.英语六级通过;4 ...
    本站小编 Free考研网 2020-04-19
  • 2020年温州医科大学病理学与病理生理学、医学生理学研究生调剂信息
    2020年温州医科大学多能干细胞与心血管疾病课题组接受学术型硕士研究生调剂专业:病理学与病理生理学、医学生理学专业调剂要求:1. 符合温州医科大学2020年攻读硕士学位研究生招生简章要求;2. 勤奋好学,享受探索,乐于思考,具有较强的逻辑思维和动手能力;3. 英语六级达标 ...
    本站小编 Free考研网 2020-04-15
  • 2020年广东工业大学病理学与病理生理学专业考研调剂信息
    学校:广东工业大学专业:医学->基础医学->病理学与病理生理学年级:2020招生人数:10招生状态:正在招生中补充内容招生方向:材料与化工(生物医药方向)调剂要求:(1)必须考公共数学一或数学二(数学一优先)。注意:(a)有意者请尽快邮件联系(联系方式见附件);(b)回复中请附初试科目及成绩,以及本 ...
    本站小编 Free考研网 2020-02-25
  • 历年医学考研复试真题病理生理学
    一、广州医科大学 (一)名词解释 1.DIC 2.病理过程 3.超极化阻滞 4.低钾血症 5.多系统器官衰竭 6.非少尿型急性肾功能衰竭 7.钙反常 8.肝性昏迷 9.呼吸衰竭 10.假性神经递质 11.健全肾单位学说 12.脑水肿 13.内生致热源 14.去极化阻滞 15.缺血再灌注损伤 16.热限 17 ...
    本站小编 免费考研网 2020-02-20
  • 中山大学病理生理学积年考研名词解释
    中山病生名词解释病理生理学 名词解释: 1.水肿(edema):是过多的液体在组织间隙或体腔中积聚的一种常见病理过程。 2.弥散性血管内凝血(disseminated or diffuse intravascular coagulation DIC):是一种以凝血功能失常为主要特征的病理过程。在某些致病因子作用下,凝血因子和血小板被激活,大量促凝物质 ...
    本站小编 免费考研网 2020-01-13
  • 2019年复旦大学914病理生理学(二)考研大纲
    914病理生理学(二)考试大纲一、考试内容范围1.绪论  掌握:病理生理学的任务、内容及特点;病理生理学的学科性质及研究方法。了解:病理生理学发展简史。2.疾病概论  掌握:健康、亚健康与疾病的概念;病因及条件(诱因)的概念及其在疾病发生中的作用;疾病发生发展的规律和基本机制;死亡、脑死亡的概念;因 ...
    本站小编 免费考研网 2019-05-29
  • 暨南大学2016硕士考研真题中813病理生理学
    暨南大学2016考研真题中813病理生理学考生注意:所有答案必须写在答题纸(卷)上,写在本试题上一律不给分。一名词解释(每小题5分,10小题,共50分)1.脑死亡2.水肿3.血液性缺氧4.发热激活物5.应激6.自身免疫性受体病7.自由基8.弥散性血管内凝血9.夜间阵发性呼吸困难10.肝肾综合征二简答 ...
    本站小编 Free考研网 2019-05-28
  • 暨南大学2016考研真题中813病理生理学
    考生注意:所有答案必须写在答题纸(卷)上,写在本试题上一律不给分。一名词解释(每小题5分,10小题,共50分)1.脑死亡2.水肿3.血液性缺氧4.发热激活物5.应激6.自身免疫性受体病7.自由基8.弥散性血管内凝血9.夜间阵发性呼吸困难10.肝肾综合征二简答题(每小题10分,4小题,共40分)1.简 ...
    本站小编 Free考研网 2019-05-28
  • 暨南大学2017考研真题之813病理生理学
    考生注意:所有答案必须写在答题纸(卷)上,写在本试题上一律不给分。一名词解释(每小题5分,10小题,共50分)1.健康2.水中毒3.组织性缺氧4.标准碳酸氢盐5.内生致热原6.应激性溃疡7.细胞信号转导8.弥散性血管内凝血9.劳力性呼吸困难10.肾性骨营养不良二简答题(每小题10分,4小题,共40分 ...
    本站小编 Free考研网 2019-05-28
  • 暨南大学2018考研真题之813病理生理学
    考生注意:所有答案必须写在答题纸(卷)上,写在本试题上一律不给分。一名词解释(每小题5分,10小题,共50分)1.亚健康2.凹陷性水肿3.端坐呼吸4.自身输液5.过热6.凋亡7.细胞信号转导8.肺性脑病9.心脏肌源性扩张10.应激二简答题(每小题10分,4小题,共40分)1.简述高钾血症的心肌毒性。 ...
    本站小编 Free考研网 2019-05-28
  • 2019年北京大学医学部病理学与病理生理学接受调剂生
    学校:北京大学医学部专业:医学->基础医学->病理学与病理生理学年级:2019招生人数:4招生状态:正在招生中一、单位介绍:北京医院位于北京市中心,长期承担着中央领导干部的医疗保健任务,北京医院是我国唯一由国家卫健委批复的国家老年医学中心,是国家最顶级老年医学旗舰单位,老 ...
    本站小编 FreeKaoyan 2019-03-20
  • 中山大学医学院病理生理学考研课后习题共十七章节
    第二章 疾病概论 一、选择题: 1、 疾病的发展方向取决于 ( ) A.病因的数量与强度 B.是否存在诱因 C.机体的抵抗力 D.损伤与抗损伤的力量对比 E.机体自稳调节的能力 2、病理生理学的主要任务是 ( ) A 鉴定疾病的类型 B 研究疾病的代偿功能 C 描述疾病的表现 D 揭示疾病的机制规律 E 诊断和治疗 ...
    本站小编 免费考研网 2019-03-12
  • 中山大学医学院本科病理生理学试卷和答案2005-2007级
    2005级五年制本科《病理生理学》试卷 一、选择题:(每题 1 分,共 30 分) 1、有关发热的概念下列哪项正确: A.体温超过正常值        B.由体温调节中枢调定点上移引起 C.是临床常见疾病       D.由体温调节中枢功能障碍导致 E.以上都对 2、以下哪种情况的体温升高不属于发热? A.新生儿溶 ...
    本站小编 免费考研网 2019-03-12
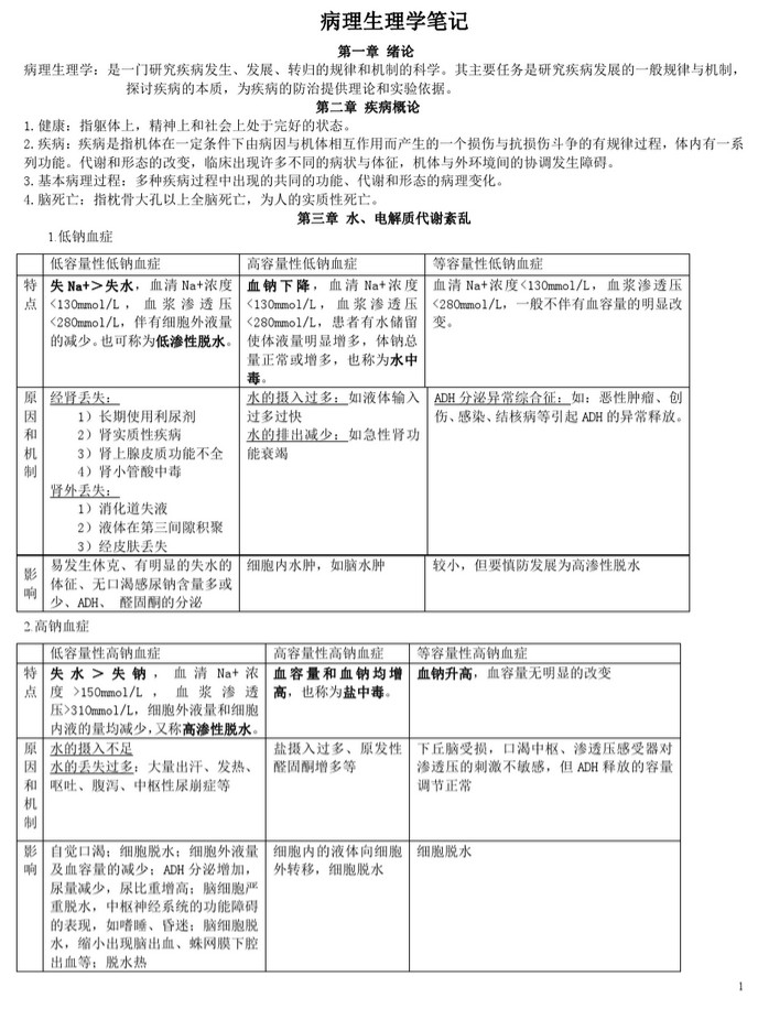
  • 中山大学医学院病理生理学考研名词解释
    中山医病理生理学名词解释 这是我在中山二院工作的一个好友提供的,希望对大家有用 病 理 生 理 学 名词解释: 1. 脑死亡(brain death):是指全脑机能永久性丧失, 即机体作为一个整体的功能永久停止。因此,脑死亡成了近年来判断死亡的一个重要标志。 2. 低容量性高钠血症(hypovolemic hypernatremia) 又称 ...
    本站小编 免费考研网 2019-03-12
  • 2019年深圳大学725生物化学与细胞生物学或免疫与病理生理学考研初试大纲
    基础医学学术型硕士研究生初试科目大纲包含第一部分-生物化学与细胞生物学(总分300分),第二部分-免疫与病理生理学(总分300分)。试卷内两部分试题二选一作答,卷面分数不前后合计,只计算其中一门的分值。第一部分生物化学与细胞生物学一、考试基本要求1.掌握生物化学的基本理论和基础知识,从分子层次、细胞 ...
    本站小编 免费考研网 2018-11-04