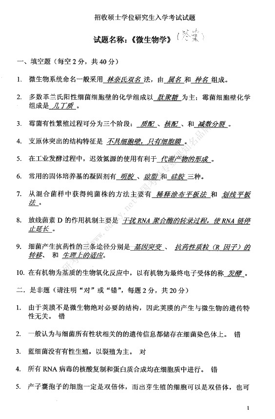
南开大学2011,2006-2004微生物学810考研试题(13)

本站小编 免费考研网/2020-03-01


相关话题/南开大学 微生物

  • 领限时大额优惠券,享本站正版考研考试资料!
    大额优惠券
    优惠券领取后72小时内有效,10万种最新考研考试考证类电子打印资料任你选。涵盖全国500余所院校考研专业课、200多种职业资格考试、1100多种经典教材,产品类型包含电子书、题库、全套资料以及视频,无论您是考研复习、考证刷题,还是考前冲刺等,不同类型的产品可满足您学习上的不同需求。 ...
    本站小编 Free壹佰分学习网 2022-09-19
  • 2015年西安建筑科技大学813环境工程微生物学考研真题
    本站小编 免费考研网 2020-02-29
  • 2020年五邑大学微生物与生化药学专业研究生调剂信息
    学校: 五邑大学专业: 医学->药学->微生物与生化药学年级: 20202020年五邑大学人类疾病模型与生物制药团队接受硕士研究生的调剂信息一、学校简介五邑大学为广东省高水平理工科大学建设高校。学校地处粤港澳大湾区腹地江门市中心,是我国著名侨乡和海滨城市,有 ...
    本站小编 Free考研网 2020-02-29
  • 南开大学1996-2013有机化学考研真题打印版
    南开大学2013-1996有机化学考研真题打印版.pdf 16.4 MB 27-02-2020 15:46链接:https://pan.baidu.com/s/1NRtwzdNc2hTw67Co8MPKLA 提取码:gfno ...
    本站小编 免费考研网 2020-02-27
  • 2005-2009年南开大学有机化学考研试题答案
    本站小编 免费考研网 2020-02-27
  • 2020南开大学保险专业435真题回忆
    先说一下试题类型: 一、单选:16个,共32分 二、多选:6个,18分 三、判断:10个,20分 四、名词解释:5个,15分 五、简答:5个,35分 六、论述:1个,20分;案例分析:1个,10分 前三个大题感觉是很基础很细小的知识点,有的需要理解,更偏向于本科生期末考试的那种,对本科学保险的宝贝们很友好,几乎上课老师都讲 ...
    本站小编 免费考研网 2020-02-26
  • 2020南开大学现当代文学真题回忆(文学基础)
    2020南开现当代文学真题(文学基础) 一名词解释 1列那狐 2小李杜 3文学形象 4创作动机 5南社 二简答 1《诗经》重章叠句结构手法及文学表现意义 2俄国形式主义文论观点 3孙犁小说的贡献 三文本分析 1结合性别分析理论和历史背景分析瞿永明《独白》 四论述 1拉斯柯尼科夫与列文形象比较 2《牡丹亭》为什 ...
    本站小编 免费考研网 2020-02-26
  • 20考研南开大学英语语言文学真题回忆(二外法语)
    基础英语 第一道,选词填空20个,已经变好了 obscure luring gulf impeded evoke 第二道,完型一道20个,主要考语法 第三道,阅读三个,一个5道题 第一篇,讲霍金对科技的看法 第二三篇,忘了 第四道,翻译, 两篇英译中,一篇说工作与假期,一篇说网上阅读 一篇中译英,讲男女对婚姻的态度 最后一道题,作文 ...
    本站小编 免费考研网 2020-02-26
  • 2020南开大学现当代文学真题回忆
    一,填空 I , 1920年中国现代第一本新诗集收入了胡 适等人的新诗。 2, 写的第一部童话故事书,被鲁迅称 为中国开始有了自己的童话。 3, 废名的阿毛出自小说 4, 欧阳予倩,曾镜若等人成立了话剧团体 5, 一一一《春香》写了一个朝 ...
    本站小编 免费考研网 2020-02-26
  • 2020南开大学保险专硕435真题回忆版
    选择:【单选】保险深度和保险密度,保险基本职能 【多选】1交强险的责任范围包括哪些?(有财产损失人身伤亡医疗赔偿和精神损失四个选项) 2下列哪个在保险合同成立后不得解除保险责任的 3生命年金和人寿保险的精算公式的关系,还有方差的公式 4 【名词解释】保险利益,近因原则,死亡力,预期剩余寿命,护理保险 【简答 ...
    本站小编 免费考研网 2020-02-26
  • 2020南开大学马克思原理马发史900专业课真题回忆
    马原简答15分一个 1.矛盾普遍性特殊性辩证关系 2. 唯物史观考察谁是历史创造者时的原则 3. 经济全球化动因和影响 4. 理论创新和实践创新的辩证关系 论述三十分一个 1 .论述社会形态更替的一般规律和特殊形式 2. 劳动力成为商品的条件和劳动力商品的特点 3. 运用真理绝对性和相对性辩证原理分析,坚持 ...
    本站小编 免费考研网 2020-02-26
  • 2020考研南开大学欧美哲学870真题回忆
    简答题 亚里士多德的形式与质料 德谟克利特的原子 培根的市场假象 康德的直观 谢林绝对自我 弗雷格的意义与称谓 论述题 斯宾诺莎的实体观 萨特的他人学说 材料题 黑格尔(不确定) 加达默尔的语言哲学 ...
    本站小编 免费考研网 2020-02-26
  • 2020考研南开大学725文学基础真题回忆
    一名解 列那狐 流散文学 小李杜 文学形象 创作动机 南社 二简答 诗经的重叠复沓及文学表现效果 俄国形式主义文论的主要特点 孙犁小说的审美风格和人文关怀 三赏析 从历史背景和性别文化角度赏析翟永明《独白》 四论述 分析拉斯柯尔尼科夫和列文的形象差异 《牡丹亭》在剧坛享有崇高声誉的原因 ps.今 ...
    本站小编 免费考研网 2020-02-26
  • 2020年微生物检验技术(士)考试题库【章节题库+模拟试题】
    第一部分 章节题库基础知识第1章 卫生检验综合知识第2章 医学微生物基本知识第3章 传染病病原第4章 医疗机构从业人员行为规范与医学伦理学相关专业知识第1章 核酸检验基本技术第2章 免疫血清学基本技术(一)第2章 免疫血清学基本技术(二)第3章 卫生毒理专业知识第1章 细菌检验基本技术第2章 病毒检 ...
    本站小编 Free考研 2020-02-26
  • 2020年微生物检验技术中级职称考试题库【真题精选+章节题库+模拟试题】
    第一部分 真题精选微生物检验技术中级职称考试(基础知识)真题精选及详解微生物检验技术中级职称考试(相关专业知识)真题精选及详解微生物检验技术中级职称考试(专业知识)真题精选及详解微生物检验技术中级职称考试(专业实践能力)真题精选及详解第二部分 章节题库基础知识第1章 卫生检验综合知识第2章 医学微生 ...
    本站小编 Free考研 2020-02-26
  • 2020年微生物检验技术(师)考试题库【章节题库+模拟试题】
    第一部分 章节题库基础知识第1章 卫生检验综合知识第2章 医学微生物基本知识第3章 传染病病原(一)第3章 传染病病原(二)第4章 医疗机构从业人员行为规范与医学伦理学相关专业知识第1章 核酸检验基本技术第2章 免疫血清学基本技术(一)第2章 免疫血清学基本技术(二)第3章 卫生毒理专业知识第1章  ...
    本站小编 Free考研 2020-02-26