2014年苏州大学308护理综合考研试题(13)

本站小编 免费考研网/2020-02-20


相关话题/苏州大学 护理

  • 领限时大额优惠券,享本站正版考研考试资料!
    大额优惠券
    优惠券领取后72小时内有效,10万种最新考研考试考证类电子打印资料任你选。涵盖全国500余所院校考研专业课、200多种职业资格考试、1100多种经典教材,产品类型包含电子书、题库、全套资料以及视频,无论您是考研复习、考证刷题,还是考前冲刺等,不同类型的产品可满足您学习上的不同需求。 ...
    本站小编 Free壹佰分学习网 2022-09-19
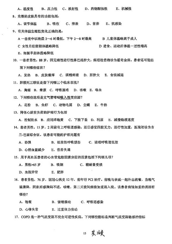
  • 2013年苏州大学308护理综合考研试题
    本站小编 免费考研网 2020-02-20
  • 2013年中南大学308护理综合考研真题
    本站小编 免费考研网 2020-02-20
  • 2013年苏州大学624药学综合考研试题
    本站小编 免费考研网 2020-02-20
  • 中南大学湘雅护理学院复试经验分享
    作者: 小宇昼666 时间: 2018-2-5 11:23 标题: 中南湘雅护理学院( 复试)经验分享 18届考研初试成绩已经公布,最近有很多学妹学弟来咨询我关于复试的事情,所以我干脆专门开一个帖子向大家说明一下中南大学湘雅护理学院的复试情况,希望能帮到大家。祝大家好运!!!作者: xcaqzhk 时间: 2018-2-6 15:56 想 ...
    本站小编 免费考研网 2020-02-19
  • 2014年中南大学308护理综合考研真题带答案
    本站小编 免费考研网 2020-02-17
  • 苏州大学2021体院346体育综合问题解答
    (1)2020苏大体院346体育综合初试发生变革,变化最大的是初试科目及参考书的改变。 (2)初试沿用已久学校体育学改为体育概论,所以目前初试的三科为运动训练学,运动生理学及体育概论 (3)运动训练以及运动生理学的书目进行调整。 (4)体育专硕的专业进行分类,分为体育教学,社会体育,运动康复,运动训练。体育专硕采用统 ...
    本站小编 免费考研网 2020-02-09
  • 2021苏州大学学科语文上岸指导之333专业课复习经验
    我是今年刚考完的二战学姐,经验帖由于字数太多,所以我分成了几个部分,在这里给大家详细介绍一下我的333复习经验。对于苏大来说,333是一门虽然量多但是出题难度不大的科目,所以主要的就是一个字:背!今年题目考得都算基础,但是覆盖面很广,题量也很大,必须拼手速,而手速快的前提就是背的熟,所以还是背的问题啦。下 ...
    本站小编 免费考研网 2020-02-06
  • 2020苏州大学护理学308回忆版真题
    1.护士晋升制度,哪一年颁布的法律 2.莱宁格跨文化护理理论四层中第二层的内容 3.符合交叉感染的是(有四个选项,具体不记得了) 4.艾瑞克森每个期对应的问题(考了其中一个时期) 5.关于肠结核正确的说法(单选,具体选项忘了,考的挺细) 6.吸收最快的给要途径 7.溃疡性结肠炎活动期不能做的检查 8.马斯洛需要层次 ...
    本站小编 免费考研网 2020-02-06
  • 苏州大学学科英语(两年专硕)辞职考研经验分享
    苏州大学学科英语(两年专硕)辞职考研经验分享
    作者: Serena-Lanqing 时间: 2020-2-3 11:58 标题: 苏州大学 学科英语(两年专硕)辞职考研经验分享 因为本科专业和自己所从事职业不匹配,一直有读研的想法。经历了边工作边学习的疲惫和有心无力,在爸妈和朋友的支持下,果断决定辞职考研。在这里给大家说一下我的经验和心路历程,希望能帮助到大家。 一、为什么辞职 ...
    本站小编 免费考研网 2020-02-06
  • 苏州大学新闻传媒专业考研复试要求及真题
    参考书目 苏大新传复试没有指定参考书目,初试参考书目有《大众传播学导论》、《新闻传播学概论》、《媒介文化通论》以及20年新增参考书《数字媒体传播概论》,复试准备中建议考生再通读四本教材。 复试准备 首先,大家需要密切关注苏州大学研究生院官网发布的复试通知。 苏州大学研究生院一般会陆续发布初试成绩查询时 ...
    本站小编 免费考研网 2020-02-05
  • 2020四川大学华西护理综合真题回忆
    20年,二战报考的华西护理学硕。华西的总体情况如下: 华西题型:单选多选案例,分值180/60/60 考纲:每年华西有自己的考纲,考纲之外知识今年考了几道选择。 选择题:很简单,基础 大题: 护基-热型判断:稽留热 ,高热护理 内科:肾病综合征判断和护理 外科:脾破裂判断和护理要点 对于大题,我根据16-19年考过的 ...
    本站小编 免费考研网 2020-01-26
  • 2020复旦大学护理综合308考研经验
    本站小编 免费考研网 2020-01-26
  • 2020河北中医学院308护理考研试题回忆版
    单选多选病理分析 单选比较简单,考察的都比较灵活 多选不难,就是四个答案错一个也不给分,要求对知识点把握的很准确 病理分析,三道题,护理基础比较偏,考了导尿,外科考的消化性溃疡穿孔 内科考的心梗 ...
    本站小编 免费考研网 2020-01-26
  • 研一在读学姐分享苏州大学学科语文经验贴
    研一在读学姐分享苏州大学学科语文经验贴
    作者: 立囧不二 时间: 2020-1-21 20:40 标题: 研一在读学姐分享苏大学科语文经验贴(一万字超详细) 大家好,我是19级学科语文学姐,研一在读。之前有些学妹加我,问了一些关于考研的问题,由于大家的问题其实都大同小异,所以我把这些问题基本作了个汇总,并穿插在自己的考研经验里,这篇经验贴分为择校择专业、苏大考 ...
    本站小编 考研帮 2020-01-26
  • 2020苏州大学学科教学英语学姐初试回忆
    作者: Becky53 时间: 2020-1-16 09:30 标题: 苏州大学学科教学英语20级学姐初试回忆~ 大家好!我是刚刚考完苏州大学学科教学英语(专硕)的学姐。也可以说,我刚刚结束了我自己的这一段修行,这段时间是我在学习的同时,也在不断进行自我反思。这就像给自己的人生暂时按下了暂停键,需要自己弄明白自己应该怎么走,我 ...
    本站小编 免费考研网 2020-01-16