- 专业课考研资料 本站小编 免费考研网 2020-01-01
2014 武汉理工 892机械设计基础考研真题回忆版
题型:选择、填空、简答、自由度计算、作图、大题
选择、填空考的知识点很细,覆盖面很广,平时看书要多注意细节!
1、简答(有的想不起来,把记着的给大家说一下吧):
1、轴承型号解释(每年必考)
2、当量齿轮含义,推导当量齿轮齿数与角的关系公式
3、影 ...
专业课考研资料 本站小编 免费考研网 2020-01-01
法律硕士资料 本站小编 法律硕士万满意 2019-12-15
1. 2019年分数线岩土:272分结构:284分桥隧:341分市政:334分供热、燃气、通风、空调:297分土木建造管理:346分建筑学(学):287分城乡规划:282分建土:330分建筑学(专):296分2. 2018年报录比大约为4.5取1的比例3. 2019年招生名额岩土招10(推1)结构招44(推1)桥隧招10市政招11供热、燃气、通风、空调招7(推1)土 ...
专业课考研经验 本站小编 免费考研网 2019-12-12本文作者是19年考研考上武汉理工大学土木的一个学长,他本科是湖北工业大学,是双非的普通一本。考研初试分数是384分,专业课分数是136。下面将从以下七个方面说一些经验。1. 整个考研期间的时间安排18年12月今年6月 专业课:结构力学课本及于玲玲资料(不会的可以跟着学姐) 数学:打好基础 英语:单词及早 ...
专业课考研经验 本站小编 免费考研网 2019-12-12武汉理工大学《机械设计》考研强化讲义第一部分 指定教材机械设计考试教材基本上没有什么变化,历年制定用书情况如下:2009 《机械设计》彭文生 华中理工大学出版社 第二版2008 《机械设计》彭文生 华中理工大学出版社 第二版2007 《机械设计》彭文生 华中理工大学出版社 第二版 《机械设计》濮良贵 高等教育出版社,19 ...
专业课考研资料 本站小编 免费考研网 2019-12-09武汉理工大学2019年研究生入学考试whut信号与系统复习范围参考第1-2章1. 奇异函数的定义,性质。性质重点看抽样性、平移性和尺度变换,会画出图形。2. 画波形变换,重点看6套卷子P349面的第3题。注意波形图中有冲击的情况下图形的变动;另外要掌握f(at+b)如何推出f(t)。3. 线性因果稳定时不变系统:P16面,1.7题,1.8题 ...
专业课考研资料 本站小编 免费考研网 2019-12-08- 信息电子电气笔记 本站小编 免费考研网 2019-12-02
- 专业课考研资料 本站小编 免费考研网 2019-12-02
目录封面内容简介目录2002年武汉理工大学811思想政治教育学原理与方法考研真题2003年武汉理工大学811思想政治教育学原理与方法考研真题2004年武汉理工大学424思想政治教育学原理与方法考研真题2005年武汉理工大学424思想政治教育学原理与方法考研真题2006年武汉理工大学322思想政治教育 ...
辅导考试考研资料 本站小编 Free考研 2019-10-03目录说明:本全套资料免费下载,共包括4种电子书。使用全套资料密码激活后,全套资料里的所有电子书、所有题库均可使用。1.历年考研真题汇编[电子书]武汉理工大学马克思主义学院810中国化的马克思主义历年考研真题汇编(含部分答案)[免费下载]收录了近年考研真题,历年真题是很有价值的复习备考资料,通过研习考 ...
辅导考试考研资料 本站小编 Free考研 2019-10-03目录封面内容简介目录2006年武汉理工大学494马克思主义原理考研真题2007年武汉理工大学622马克思主义基本原理及其发展考研真题2007年武汉理工大学811马克思主义基本原理考研真题2008年武汉理工大学615马克思主义基本原理及其发展考研真题2009年武汉理工大学615马克思主义基本原理及其发 ...
辅导考试考研资料 本站小编 Free考研 2019-10-03目录封面内容简介目录2002年武汉理工大学邓小平理论考研真题2003年武汉理工大学邓小平理论考研真题2004年武汉理工大学423邓小平原理考研真题2005年武汉理工大学423邓小平原理考研真题2006年武汉理工大学423邓小平原理考研真题2007年武汉理工大学871中国化的马克思主义考研真题2008 ...
辅导考试考研资料 本站小编 Free考研 2019-10-03
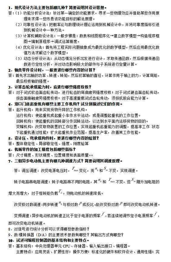
武汉理工大学2006年研究生入学考试试题
课程代码839 课程名称机械设计
真题参考答案
1.答:粘着磨损,磨粒磨损,表面疲劳磨损,腐蚀磨损.
2.答:降低摩擦,减少或防止磨损;降低摩擦功耗,降低温升,防锈缓冲和吸振
固体润滑剂,液体润滑剂,气体润滑剂及半固体润滑剂.
3.答:a.强度准则,针对零件断裂 ...
专业课考研资料 本站小编 免费考研网 2019-08-26武汉理工历年复试真题
2003年材料学院复试笔试题目
适用专业:材料学、材料物理与化学、材料加工工程
1、简述材料科学与工程的定义、材料的分类以及材料在国民经济建设中的地位和作用。
2、结合自己所学专业,叙述二个本专业的研究热点问题。
3、简述你所熟悉的几种有关材料的测试技术,并写出其中一种测试技 ...
专业课考研资料 本站小编 免费考研网 2019-08-26