2018年汕头大学考研信号系统829试题答案解析

本站小编 免费考研网/2019-11-29


相关话题/汕头大学

  • 领限时大额优惠券,享本站正版考研考试资料!
    大额优惠券
    优惠券领取后72小时内有效,10万种最新考研考试考证类电子打印资料任你选。涵盖全国500余所院校考研专业课、200多种职业资格考试、1100多种经典教材,产品类型包含电子书、题库、全套资料以及视频,无论您是考研复习、考证刷题,还是考前冲刺等,不同类型的产品可满足您学习上的不同需求。 ...
    本站小编 Free壹佰分学习网 2022-09-19
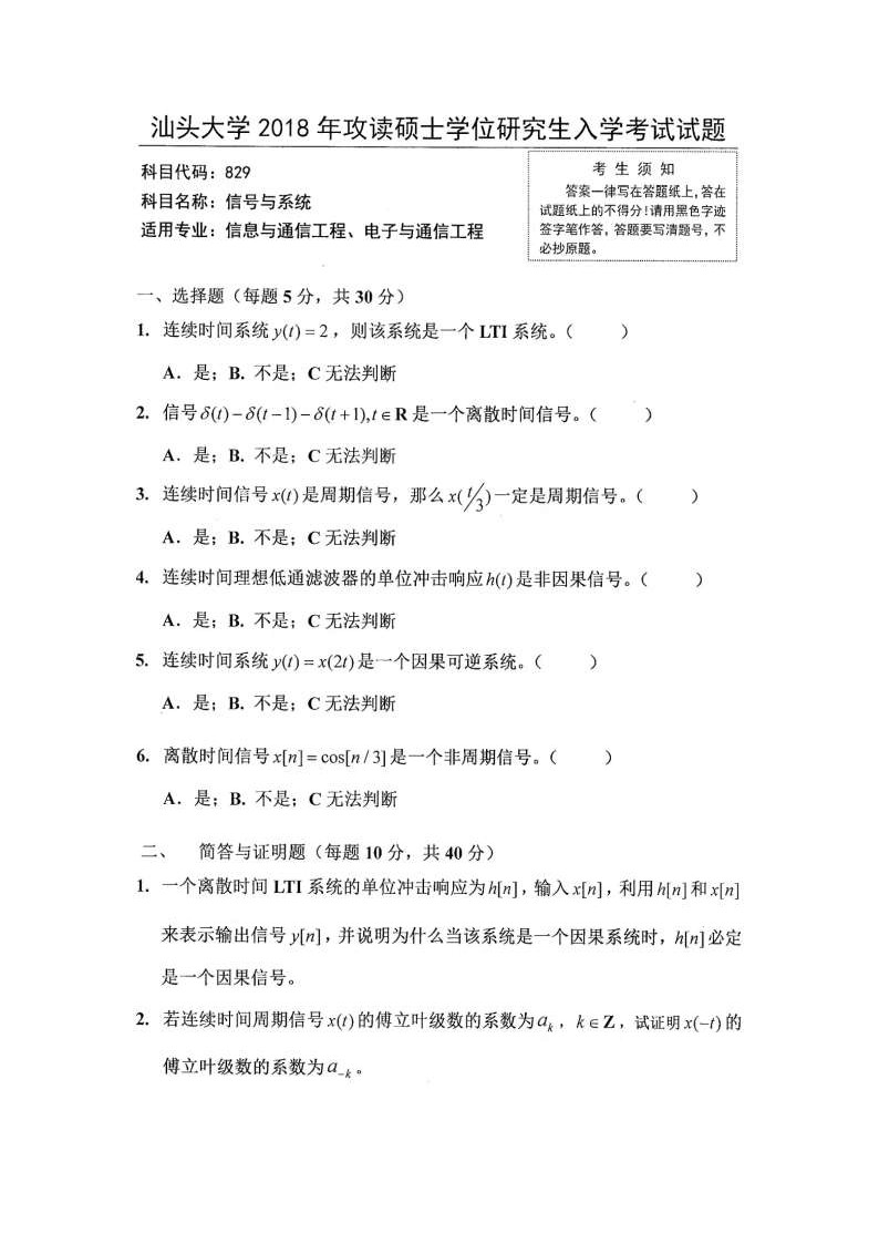
  • 2017汕头大学考研信号与系统829试题答案全解全析
    本站小编 免费考研网 2019-11-29
  • 汕头大学商学院812微观经济学与管理学历年考研真题汇编
    目录封面内容简介目录2011年汕头大学商学院812微观经济学与管理学考研真题2012年汕头大学商学院812微观经济学与管理学考研真题2013年汕头大学商学院812微观经济学与管理学考研真题2014年汕头大学商学院812微观经济学与管理学考研真题2015年汕头大学商学院812微观经济学与管理学考研真题 ...
    本站小编 Free考研 2019-10-03
  • 汕头大学文学院624基础英语历年考研真题及详解
    目录封面内容简介目录2011年汕头大学文学院624基础英语考研真题及详解2012年汕头大学文学院624基础英语考研真题及详解2013年汕头大学文学院624基础英语考研真题及详解2014年汕头大学文学院624基础英语考研真题及详解2015年汕头大学文学院624基础英语考研真题及详解2016年汕头大学文 ...
    本站小编 Free考研 2019-10-03
  • 2019年汕头大学符合国家考研加分政策考生递交加分申请的通知
    各考生:请符合2019年考研加分条件的考生(包括三支一扶大学生村官汉语教师志愿者大学生志愿服务西部计划中考核合格的人员),填写《符合国家考研加分政策考生信息表》(点击下载),连同相关证明, ...
    本站小编 免费考研网 2019-05-29
  • 汕头大学研招办及各学院联系方式
    汕头大学硕士研究生报考咨询联系方式如下:汕头大学研究生院招生办公室联系人:张老师通信地址:广东省汕头市大学路243号汕头大学研究生学院 邮编:515063 电话:(0754)86502424 传真:(0754)82903637 网址:http://www.gs.stu.edu.cn/ 电邮:o_yz ...
    本站小编 免费考研网 2019-05-29
  • 2019年汕头大学符合国家考研加分政策考生递交加分申请的通知
    各考生:请符合2019年考研加分条件的考生(包括三支一扶大学生村官汉语教师志愿者大学生志愿服务西部计划中考核合格的人员),填写《符合国家考研加分政策考生信息表》(点击下载),连同相关证明, ...
    本站小编 免费考研网 2019-05-29
  • 汕头大学2018考研拟录取名单公示
    根据《教育部关于印发<2018年全国硕士研究生招生工作管理规定>的通知》(教学【2017】9号)的要求,现将我校2018年硕士研究生拟录取名单予以公示,本次公示名单共856人,名单见附件。公示时间2018年4月25日到5月9日。联系电话:0754-86502424,传真:0754-82903637, ...
    本站小编 免费考研网 2019-05-28
  • 真题2018年汕头大学教育学考研真题
    一解释下列名词:16小题,每小题10分,共60分。请将答案写在答题纸上。1课程标准(10分)2德育(10分)3.(成就动机理论的)期望价值理论(10分)4.元i又知策略(10分)5.进步教育运动(10分)6.科举制(10分)二简答题:7&mdash ...
    本站小编 Free考研网 2019-05-28
  • 2019年汕头大学工学院电子信息工程系考研调剂信息
    汕头大学是1981年经国务院批准成立的广东省属211工程重点建设的综合性大学,也是全国唯一一所长期得到李嘉诚基金会捐资支持的大学。学校座落在风景秀丽的海滨城市汕头,校园依山傍水,建筑风格优雅,被誉为高校建筑之花。汕头大学于1990年开始招收硕士 ...
    本站小编 FreeKaoyan 2019-03-20
  • 汕头大学2019年硕士研究生调剂信息
    我校2019年硕士研究生招生调剂工作一般在国家分数线出来后正式开始调剂,有关通知和调整信息将及时公布,现将调剂有关事项预公告如下:调剂基本条件:1、符合我校招生简章中规定的调入专业的报考条件。2、初试成绩符合国家A区录取分数线。3、调入专业与第一志愿报考专业相同或相近。4、考生初试科目应与调入专业初 ...
    本站小编 FreeKaoyan 2019-03-20
  • 2019年汕头大学“计算机系”考研调剂信息公告
    汕头大学是1981年经国务院批准成立的广东省属211工程重点建设的综合性大学,也是全国唯一一所长期得到李嘉诚基金会捐资支持的大学。学校座落在风景秀丽的海滨城市汕头,校园依山傍水,建筑风格优雅,被誉为高校建筑之花。汕头大学于1990年开始招收硕士 ...
    本站小编 FreeKaoyan 2019-03-20
  • 2019年汕头大学土木工程专业考研调剂信息
    学校:汕头大学专业:工学->土木工程年级:2019招生人数:121招生状态:正在招生中汕头大学土木与环境工程系硕士招生简介汕头大学是1981年经国务院批准成立的广东省属“211工程”重点建设的综合性大学,也是全国唯一一所长期得到李嘉诚基金会捐资支持的大学,现为国家教育部、省教育厅、基金会共建大学。学 ...
    本站小编 FreeKaoyan 2019-03-20
  • 2019年汕头大学硕士招生考试大纲
    2019年汕头大学硕士招生考试大纲公布如下点此查看考研考试大纲 ...
    本站小编 免费考研网 2018-11-04
  • 汕头大学2018年研究生党团组织关系转移及户口迁移须知
    各有关拟录取考生:现将党团组织关系转移及户口迁移注意事项通知如下:1.党、团组织关系转移:党员组织关系转到中共汕头大学委员会(省内党员:需在广东省党务管理信息系统上将组织关系转至中共汕头大学委员会,不需要开介绍信,入学报到将党员相关信息报给研究生院;省外党员:需开具介绍信,介绍信抬头写 ...
    本站小编 免费考研网 2018-11-04
  • 汕头大学2018年考研拟录取考生人事档案调档函打印通知
    各有关拟录取考生:汕头大学2018年硕士研究生拟录取考生人事档案调档函已经可以打印,打印地址:http://www.gs.stu.edu.cn/zs (第一志愿考生用户名为身份证号码,初始密码为stu2018;调剂考生用户名和密码均为身份证号码,都不用勾选统一认证。),打 ...
    本站小编 免费考研网 2018-11-04