2017年研究生昆明理工大学计算机818考试题目和答案(2)

本站小编 免费考研网/2018-08-30


相关话题/昆明理工大学

  • 领限时大额优惠券,享本站正版考研考试资料!
    大额优惠券
    优惠券领取后72小时内有效,10万种最新考研考试考证类电子打印资料任你选。涵盖全国500余所院校考研专业课、200多种职业资格考试、1100多种经典教材,产品类型包含电子书、题库、全套资料以及视频,无论您是考研复习、考证刷题,还是考前冲刺等,不同类型的产品可满足您学习上的不同需求。 ...
    本站小编 Free壹佰分学习网 2022-09-19
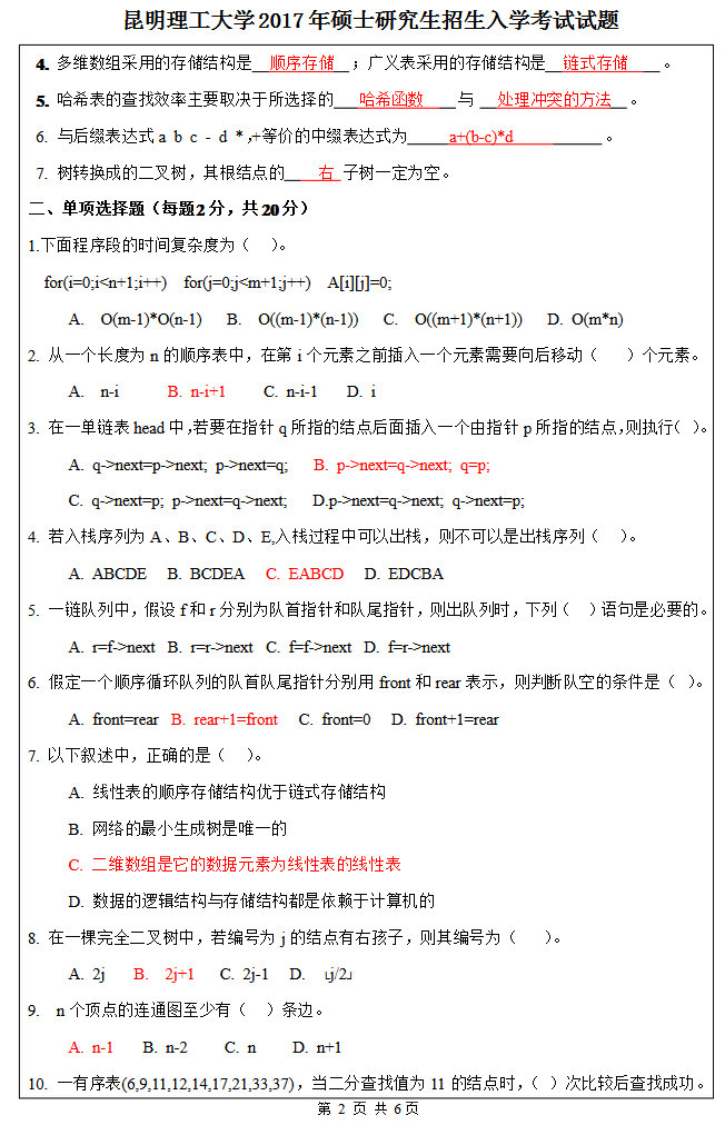
  • 昆明理工大学计算机研究生408往年部分复试题汇总
    指令集:存储在CPU内部,对CPU运算进行指导和优化的硬程序。 中断:中断是指计算机运行过程中,出现某些意外情况需主机干预时,机器能自动停止正在运行的程序并转入处理新情况的程序,处理完毕后又返回原被暂停的程序继续运行 死锁:两个或两个以上的进程在执行过程中,由于竞争资源或者由于彼此通信而造成的一种阻塞的现 ...
    本站小编 免费考研网 2018-08-30
  • 昆明理工大学的建筑学硕士研究生考试考什么科目?
    有昆明理工大学建筑学研究生或者比较知情的人吗?昆工建筑学研究生除了考英语,政治,快题设计外,专业课考试的内容包括那些科目?(比如建筑史,构造,材料等等)昆明有专门针对昆工考研的快题辅导或者培训班吗? ...
    本站小编 知乎网 2018-06-03
  • 2018年昆明理工大学考研调剂信息(二)
    一、我校除单独划线专业外,其余学科专业调剂执行国家B类考生复试分数线。调剂学科、专业及缺额人数请登录中国研究生招生信息网《全国硕士生招生调剂服务系统》查询,调剂服务系统将在3月23日开通。二、我校调剂工作全部通过《全国硕士生招生调剂服务系统》进行,考生届时可通过《全国硕士生招生调剂服务系统》提交调剂 ...
    本站小编 FreeKaoyan 2018-03-22
  • 昆明理工大学考研调剂信息汇总(2018.3.16更新)
    2018年昆明理工大学考研调剂信息公布,整理如下:2018年昆明理工大学考研调剂信息2018年昆明理工大学MBA预调剂公告2018年昆明理工大学材料科学与工程学院考研调剂信息2018年昆明理工大学化学工程学院轻化工类专业考研调剂信息 ...
    本站小编 FreeKaoyan 2018-03-19
  • 2018年昆明理工大学考研调剂信息
    各位考生:昆明理工大学热忱欢迎你!我校2018年共有205个学科、专业招收硕士研究生约3100人,其中在205个学科专业和专业领域招收全日制硕士研究生约2540人,在28个专业领域和学科专业招收非全日制硕士研究生约560人。具体招生情况请考生查阅《昆明理工大学2018年硕士研究生招生简章》。我校接受 ...
    本站小编 FreeKaoyan 2018-03-18
  • 2018年昆明理工大学MBA预调剂公告
    我校接受2018年MBA(非全日制)预调剂申请,凡申请调剂到昆明理工大学的考生,须注意以下事项:1.考生需详细填写《昆明理工大学2018年MBA(非全日制)调剂申请表》(附件),发送电子邮件至kmlgmba@163.com。2.待2018年成绩公布及国家线划定后,我校MBA中心工作人员会对《调剂申请 ...
    本站小编 FreeKaoyan 2018-02-22
  • 2018年昆明理工大学材料科学与工程学院考研调剂信息
    招生简介:我校材料学院现有若干调剂名额,欢迎有调剂意向,符合调剂条件的18级考生前来咨询、加入昆工材料学院这个大家庭。。多了解一所院校可能就多一次机会【调剂条件】1.调入专业如果有数学考试科目的必须要求其原报考专业有数学考试科目,且数学考试科目类别与调入专业数学考试科目类别一致。2.外国语考试科目必 ...
    本站小编 FreeKaoyan 2018-02-10
  • 2018年昆明理工大学化学工程学院轻化工类专业考研调剂信息
    招生人数:7招生简介:昆明理工大学化学工程学院生物质工程系招收调剂研究生7人招收专业:轻工技术与工程(专硕4人)、制浆造纸工程(学硕3人),学科研究方向覆盖生物质能源化工与催化、天然高分子功能材料、纳米纤维材料、制浆造纸新技术与生物炼制等领域。调剂要求:凡已参加全国硕士研究生考试(科目中含思想政治理 ...
    本站小编 FreeKaoyan 2018-02-08
  • 2018昆明理工大学硕士研究生招生简章
    2018年昆明理工大学考研招生简章什么时候公布?根据历年招生简章发布时间推算,预计昆明理工大学2018年硕士研究生招生简章八九月公布。届时,中国考研网将在第一时间更新本页面,请收藏本页,及时关注!为方便同学们更好的备战2018考研,大家可进入昆明理工大学研究生院,对昆明理工大学往年的报考条件、招生人 ...
    本站小编 免费考研网 2018-01-02
  • 2018昆明理工大学硕士研究生招生专业目录
    昆明理工大学2018年全日制硕士研究生招生专业目录单位代码:10674 地址:云南省昆明市呈贡大学城景明南路727号 邮政编码:650093研招办电话:(0871)65112931联系部门:昆明理工大学研究生招生办公室或各学院研究生教育办公室 研招办联系人:钱燕 彭咏梅 ...
    本站小编 免费考研网 2018-01-01
  • 2017年昆明理工大学非全日制硕士研究生招生专业目录
    昆明理工大学2017年非全日制硕士研究生招生专业目录《昆明理工大学2017年非全日制硕士研究生招生专业目录》 ...
    本站小编 免费考研网 2018-01-01
  • 昆明理工大学报名点2018年硕士研究生招生报名公告
    昆明理工大学报名点2018年硕士研究生招生报名公告一、昆明理工大学报名点(报名点代码:5307)接受报考考生范围1、工作单位、就读学校或户口在云南范围内报考昆明理工大学的考生。2、工作单位或户口在云南范围内报考其他招生单位工商管理、公共管理、旅游管理和工程管理专业学位的考生。3、昆明理工大学单独考试 ...
    本站小编 免费考研网 2018-01-01
  • 昆明理工大学2018年接收推荐免试硕士研究生办法
    一、接收学科、专业和招生人数我校2018年全日制硕士研究生招生的绝大部分学科、专业均对外接收推免生(非全日制不接收推免生),具体专业和人数请查阅《昆明理工大学2018年推免硕士研究生招生专业及人数》。二、申请条件1.坚持党的基本路线,坚持四项基本原则,有良好的思想品德和政治表现,遵纪守法,身心健康; ...
    本站小编 免费考研网 2018-01-01
  • 2018昆明理工大学考研分数线预测
    昆明理工大学2018年考研复试分数线暂未公布,根据最新相关新闻了解到2018年考研分数线预计在3月初公布。 考生可参考历年考研国家线、34所自划线历年考研复试分数线。从2015年开始按照招生单位所处省份,将全国分为一区、二区,分别划定考生进入复试的分数线。 一区包括北京、天津、河北、山西、辽 ...
    本站小编 免费考研网 2018-01-01
  • 昆明理工大学报名点2018年硕士研究生招生报名公告
    昆明理工大学报名点2018年硕士研究生招生报名公告一、昆明理工大学报名点(报名点代码:5307)接受报考考生范围1、工作单位、就读学校或户口在云南范围内报考昆明理工大学的考生。2、工作单位或户口在云南范围内报考其他招生单位工商管理、公共管理、旅游管理和工程管理专业学位的考生。3、昆明理工大学单独考试 ...
    本站小编 免费考研网 2017-10-01