快速导航
考研新闻
统考公共课
统考专业课
考研指南经验
考研院校
专业硕士
专业课资料
考研电子书
考试考证
出国留学
Free考研考试
题库
故事
专题
APP
笔记
论坛
搜索
VIP
资料
首页
>
考研资料和经验
>
专业课考研资料
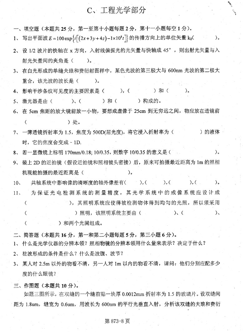
北京航空航天大学2011仪器综合873考研真题(8)
本站小编 免费考研网/2018-08-25
8
/
10
首页
上一页
6
7
8
下一页
尾页
相关话题/
仪器综合
领限时大额优惠券,享本站正版考研考试资料!
优惠券领取后72小时内有效,10万种最新考研考试考证类电子打印资料任你选。涵盖全国500余所院校考研专业课、200多种职业资格考试、1100多种经典教材,产品类型包含电子书、题库、全套资料以及视频,无论您是考研复习、考证刷题,还是考前冲刺等,不同类型的产品可满足您学习上的不同需求。 ...
考试优惠券
本站小编 Free壹佰分学习网 2022-09-19
北京航空航天大学2012仪器综合873考研真题
专业课考研资料
本站小编 免费考研网 2018-08-25
北京航空航天大学2013仪器综合873考研真题
专业课考研资料
本站小编 免费考研网 2018-08-25