石家庄铁道大学2012-2011年研究生混凝土复试考研试题(10)

本站小编 免费考研网/2018-01-17


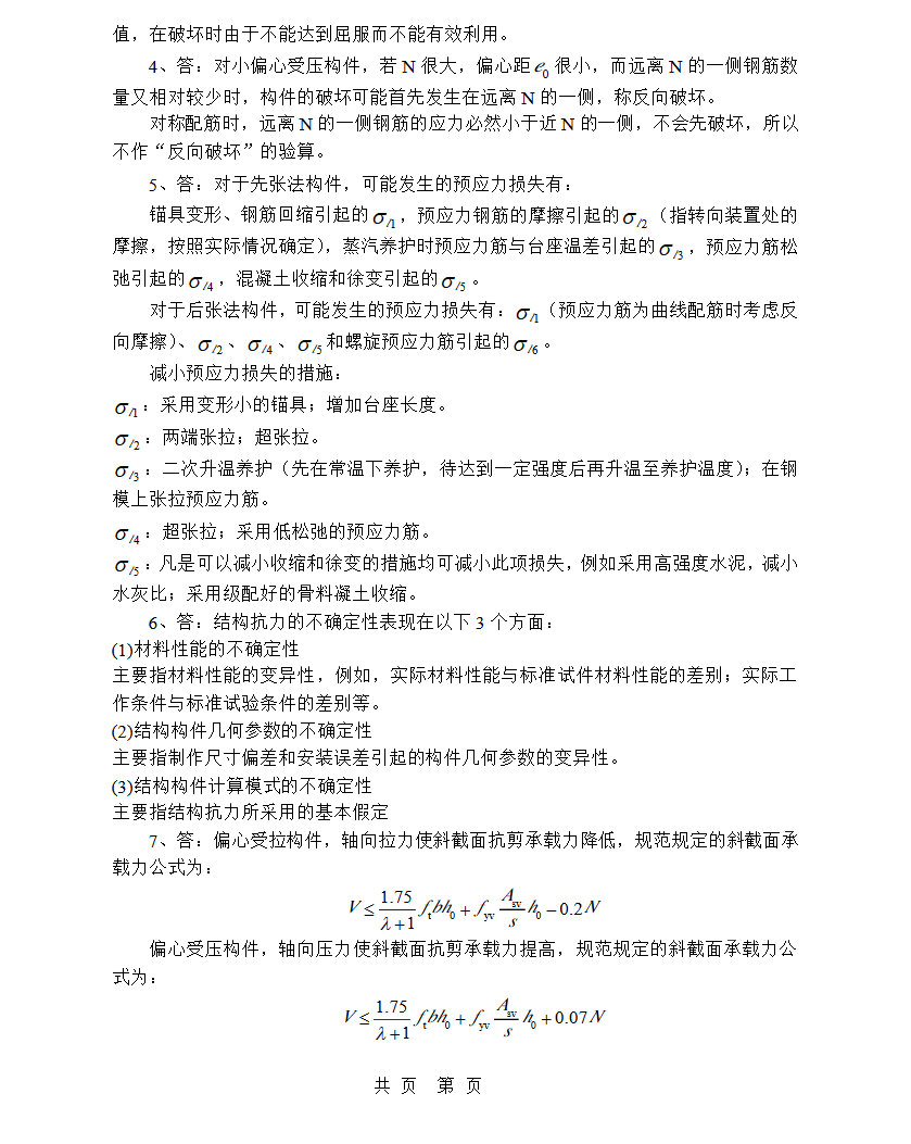
相关话题/混凝土