高分子物理考研习题整理03 高分子溶液(2)

本站小编 福瑞考研网/2017-04-09


相关话题/高分子物理

  • 领限时大额优惠券,享本站正版考研考试资料!
    大额优惠券
    优惠券领取后72小时内有效,10万种最新考研考试考证类电子打印资料任你选。涵盖全国500余所院校考研专业课、200多种职业资格考试、1100多种经典教材,产品类型包含电子书、题库、全套资料以及视频,无论您是考研复习、考证刷题,还是考前冲刺等,不同类型的产品可满足您学习上的不同需求。 ...
    本站小编 Free壹佰分学习网 2022-09-19
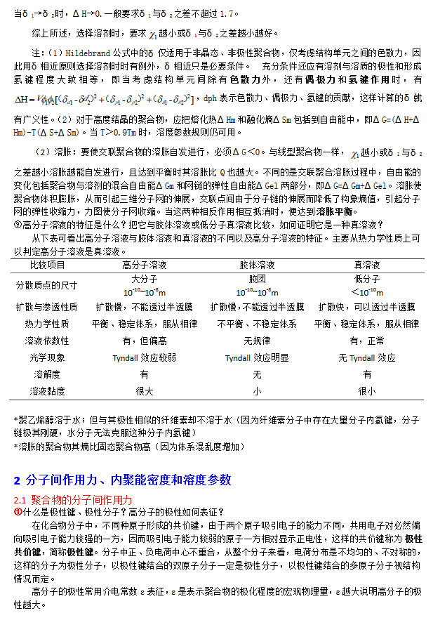
  • 高分子物理考研习题整理04 聚合物的相对分子质量
    一、 聚合物的相对分子质量1 聚合物相对分子质量的统计意义1.1 利用定义式计算相对分子质量①写出对分散性聚合物几种统计平均分子量和多分散系数的各种表达式。数均相对分子质量: 式中,n为物质的量,x为摩尔分数 式中,m为质量,为质量分数重均相对分子质量: Z均相对分子质量: 黏均 ...
    本站小编 福瑞考研网 2017-04-09
  • 高分子物理考研习题整理05聚合物的分子运动
    1 形变-温度曲线(1)聚合物的分子运动有什么特点?①运动单元的多重性。除整个分子的运动(布朗运动)外,还有链段、链节、侧基、支链等的运动(称为微布朗运动)。②运动的时间依赖性。从一种状态到另一种状态的运动需要克服分子间很强的次价键作用力(内摩擦),因而需要时间,称为松弛时间,记作。。当t=时, ...
    本站小编 福瑞考研网 2017-04-09
  • 高分子物理考研习题整理06 橡胶弹性
    本站小编 福瑞考研网 2017-04-09
  • 高分子物理考研习题整理09 聚合物的电学性能
    本站小编 福瑞考研网 2017-04-09
  • 高分子物理考研习题整理08 聚合物的力学性能
    1 力学性质的基本物理量和力学性能指标1.1 基本物理量的定义和计算①什么是应力和应变? 当材料在外力作用下,材料的几何形状和尺寸就要发生变化,这种变化称为应变。此时材料内部发生相对位移,产生了附加的内力抵抗外力,在达到平衡时,附加内力的大小和外力大小相等,方向相反。这个内力称为应力。②试述:(1)各向 ...
    本站小编 福瑞考研网 2017-04-09
  • 高分子物理考研习题整理07-聚合物的黏弹性
    1 黏弹性现象1.1 黏弹性与松弛①什么是聚合物的力学松弛现象?什么是松弛(弛豫)时间? 聚合物的力学性质随时间变化的现象称为力学松弛现象。在一定的外力和温度下,聚合物受外力场作用的瞬间开始,经过一系列非平衡态(中间状态)而过渡到与外力性质相适应的平衡态(终态)所需要的时间称为松弛时间,这个时间通常不是 ...
    本站小编 福瑞考研网 2017-04-08
  • 天津大学2013年考研高分子物理习题
    天津大学2013年考研高分子物理试题一、名词解释(都是考过的)热塑性弹性体 时温等效性 溶胀 溶度参数 构型 构象 内增塑 应力松弛二、简答1、 高分子与小分子相比主要有哪些结构上的区别2、 判断下列聚合物的玻璃化温度的高低并说明原因聚氯乙烯与聚偏二氯乙烯聚甲基丙烯酸甲酯和聚甲基丙烯酸丁酯尼龙66和尼龙10 ...
    本站小编 福瑞考研网 2017-03-04
  • 2018年华南理工大学机械与汽车工程学院839高分子物理考研全套资料
    下载地址:http://free.100xuexi.com/Ebook/154762.html说明:本全套资料免费下载,共包括5种电子书。使用全套资料密码激活后,全套资料里的所有电子书、所有题库均可使用。1.历年考研真题 [3D电子书]华南理工大学机械与汽车工程学院839高分子物理历年考研真题汇编 ...
    本站小编 福瑞考研网 2017-02-11
  • 2018年四川大学867高分子物理及化学考研全套资料
    下载地址:http://free.100xuexi.com/Ebook/154937.html说明:本全套资料免费下载,共包括8种电子书、2个文件资料。使用全套资料密码激活后,全套资料里的所有电子书、所有题库均可使用。1.历年考研真题 [3D电子书]四川大学867高分子物理及化学历年考研真题汇编[ ...
    本站小编 福瑞考研网 2017-02-11
  • 北京理工大学材料学院829高分子物理历年考研真题汇编
    下载地址:http://free.100xuexi.com/Ebook/151333.html封面内容简介目录2008年北京理工大学829高分子物理考研真题2007年北京理工大学429高分子物理考研真题2006年北京理工大学429高分子物理考研真题2005年北京理工大学429高分子物理考研真题200 ...
    本站小编 福瑞考研网 2017-02-10
  • 2018年北京科技大学化学与生物工程学院631高分子物理考研全套资料
    下载地址:http://free.100xuexi.com/Ebook/95750.html说明:本全套资料免费下载,共包括3种电子书、3个文件资料。使用全套资料密码激活后,全套资料里的所有电子书、所有题库均可使用。1.历年考研真题 [3D电子书]北京科技大学化学与生物工程学院631高分子物理历年 ...
    本站小编 福瑞考研网 2017-02-10
  • 2018年西北工业大学理学院862高分子物理考研全套资料
    下载地址:http://free.100xuexi.com/Ebook/109352.html说明:本全套资料免费下载,共包括5种电子书、4个文件资料。使用全套资料密码激活后,全套资料里的所有电子书、所有题库均可使用。1.历年考研真题 [3D电子书]西北工业大学理学院862高分子物理历年考研真题汇 ...
    本站小编 福瑞考研网 2017-02-08
  • 2018年北京理工大学材料学院829高分子物理考研全套资料
    下载地址:http://free.100xuexi.com/Ebook/95744.html说明:本全套资料免费下载,共包括3种电子书、3个文件资料。使用全套资料密码激活后,全套资料里的所有电子书、所有题库均可使用。1.名校考研真题 [资料]2005~2008年北京理工大学高分子物理考研真题[免费 ...
    本站小编 福瑞考研网 2017-02-08
  • 浙江理工大学材料与纺织学院925高分子物理历年考研真题汇编
    下载地址:http://free.100xuexi.com/Ebook/144617.html封面内容简介目录2016年浙江理工大学925高分子物理考研真题2015年浙江理工大学925高分子物理考研真题2014年浙江理工大学925高分子物理考研真题2013年浙江理工大学925高分子物理考研真题201 ...
    本站小编 福瑞考研网 2017-02-07
  • 广东工业大学材料与能源学院834高分子物理历年考研真题汇编
    下载地址:http://free.100xuexi.com/Ebook/141625.html封面内容简介目录2015年广东工业大学834高分子物理考研真题2014年广东工业大学834高分子物理考研真题2013年广东工业大学834高分子物理考研真题2012年广东工业大学834高分子物理考研真题201 ...
    本站小编 福瑞考研网 2017-02-07