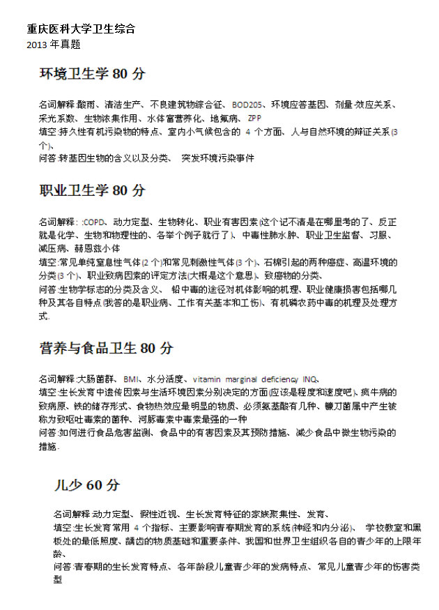
重庆医科大学2013年卫生综合考研真题回忆

本站小编 福瑞考研网/2017-04-08


相关话题/卫生综合

  • 领限时大额优惠券,享本站正版考研考试资料!
    大额优惠券
    优惠券领取后72小时内有效,10万种最新考研考试考证类电子打印资料任你选。涵盖全国500余所院校考研专业课、200多种职业资格考试、1100多种经典教材,产品类型包含电子书、题库、全套资料以及视频,无论您是考研复习、考证刷题,还是考前冲刺等,不同类型的产品可满足您学习上的不同需求。 ...
    本站小编 Free壹佰分学习网 2022-09-19
  • 2017年重庆医科大学卫生综合考研真题20题
    2017年重庆医科大学卫生综合真题(简答题) 1、环境: 居室卫生学特点 cad与aid 的区别 突发环境污染定义特点 有机物的自净过程 热岛效应定义及危害。 2、职业: 尘肺三级预防 职业病的定义和发病条件 中暑定义和类型 氨基硝基化合物的毒作用 个人防护用品含义和设计原则。 3、营养 ...
    本站小编 福瑞考研网 2017-04-08
  • 1999——2015年山东大学卫生综合历年试题集锦
    2015到1999山东大学三大卫生综合 名词解释: 1.1.历史性队列研究 2. 健康病原携带者 3.截尾值 4.标准误 5.过氧化值 2.6. 抗性淀粉 7.biochemical oxygen demand L& u/ Q6 l$ [2 8. 碘缺乏病 9.氧债 10.productive dust 简答题: 1.举例说明暴露与疾病之间 ...
    本站小编 福瑞考研网 2017-03-19
  • 2016-2011北京大学卫生综合考研真题
    北京大学医学部2016卫生综合 一名词解释50分( e' Y' K# v" x 1.prebiotic% P. `, u) H) M 2.N-nitrosomines 3.systematic error 4.土壤环境容量" Q4 J6 @+ m! d 5.GZB/T 6.randomized block design 7.environmental health risk assessment8 z" I. ^$ I3 E" D# i9 ]; x 8.work related disease0 I4 o% A- d4 G0 ...
    本站小编 福瑞考研网 2017-03-19
  • 东南大学公共卫生学院353卫生综合[专业硕士]历年考研真题汇编
    下载地址:http://free.100xuexi.com/Ebook/148914.html封面内容简介目录2016年东南大学353卫生综合[专业硕士]考研真题(回忆版)2015年东南大学353卫生综合[专业硕士]考研真题(回忆版)2010年东南大学353卫生综合[专业硕士]考研真题(回忆版)20 ...
    本站小编 福瑞考研网 2017-02-11
  • 南京医科大学353卫生综合历年考研真题汇编
    下载地址:http://free.100xuexi.com/Ebook/148965.html封面内容简介目录2016年南京医科大学353卫生综合考研真题(回忆版)2015年南京医科大学353卫生综合考研真题(回忆版)2014年南京医科大学353卫生综合考研真题(回忆版)2013年南京医科大学353 ...
    本站小编 福瑞考研网 2017-02-11
  • 扬州大学医学院353卫生综合历年考研真题汇编
    下载地址:http://free.100xuexi.com/Ebook/149026.html封面内容简介目录2016年扬州大学353卫生综合考研真题(A卷)2015年扬州大学353卫生综合考研真题(A卷)2014年扬州大学353卫生综合考研真题(A卷) ...
    本站小编 福瑞考研网 2017-02-11
  • 武汉科技大学医学院353卫生综合历年考研真题汇编(含部分答案)
    下载地址:http://free.100xuexi.com/Ebook/149225.html封面内容简介目录2016年武汉科技大学353卫生综合(A卷)考研真题及详解2015年武汉科技大学353卫生综合(A卷)考研真题及详解2014年武汉科技大学353卫生综合(A卷)考研真题及详解2013年武汉科 ...
    本站小编 福瑞考研网 2017-02-11
  • 中南大学湘雅公共卫生学院353卫生综合历年考研真题汇编
    下载地址:http://free.100xuexi.com/Ebook/149307.html封面内容简介目录2016年中南大学353卫生综合考研真题(回忆版)2015年中南大学353卫生综合考研真题(回忆版)2013年中南大学353卫生综合考研真题2012年中南大学353卫生综合考研真题2011年 ...
    本站小编 福瑞考研网 2017-02-11
  • 华中科技大学公共卫生学院353卫生综合历年考研真题汇编
    下载地址:http://free.100xuexi.com/Ebook/149680.html封面内容简介目录2016年华中科技大学353卫生综合考研真题(回忆版)2015年华中科技大学353卫生综合考研真题(回忆版)2014年华中科技大学353卫生综合考研真题(回忆版)2013年华中科技大学353 ...
    本站小编 福瑞考研网 2017-02-11
  • 浙江大学医学院353卫生综合历年考研真题汇编
    下载地址:http://free.100xuexi.com/Ebook/149705.html封面内容简介目录2016年浙江大学353卫生综合考研真题(回忆版)2015年浙江大学353卫生综合考研真题(回忆版)2014年浙江大学353卫生综合考研真题(回忆版)2013年浙江大学353卫生综合考研真题 ...
    本站小编 福瑞考研网 2017-02-11
  • 武汉大学健康学院353卫生综合历年考研真题汇编
    下载地址:http://free.100xuexi.com/Ebook/149713.html封面内容简介目录2014年武汉大学353卫生综合(B卷)考研真题2013年武汉大学353卫生综合(D卷)考研真题2012年武汉大学353卫生综合(B卷)考研真题2011年武汉大学353卫生综合(A卷)考研真 ...
    本站小编 福瑞考研网 2017-02-11
  • 青岛大学医学部353卫生综合历年考研真题汇编
    下载地址:http://free.100xuexi.com/Ebook/151980.html封面内容简介目录2016年青岛大学353卫生综合考研真题2015年青岛大学353卫生综合考研真题2014年青岛大学353卫生综合考研真题2013年青岛大学353卫生综合考研真题2012年青岛大学353卫生综 ...
    本站小编 福瑞考研网 2017-02-10
  • 暨南大学医学院353卫生综合历年考研真题汇编
    下载地址:http://free.100xuexi.com/Ebook/144815.html封面内容简介目录2016年暨南大学353卫生综合考研真题2014年暨南大学353卫生综合考研真题2013年暨南大学353卫生综合考研真题(B卷)2012年暨南大学345卫生综合(B卷)考研真题2011年暨南 ...
    本站小编 福瑞考研网 2017-02-07
  • 首都医科大学353卫生综合历年考研真题汇编(含部分答案)
    下载地址:http://free.100xuexi.com/Ebook/144877.html封面内容简介目录2015年首都医科大学353卫生综合考研真题(回忆版)2014年首都医科大学卫生综合考研真题(回忆版)2013年首都医科大学卫生综合考研真题(回忆版)2012年首都医科大学卫生综合考研真题( ...
    本站小编 福瑞考研网 2017-02-07
  • 北京大学762卫生综合(一)历年考研真题汇编(含部分答案)
    下载地址:http://free.100xuexi.com/Ebook/139397.html封面内容简介目录2015年北京大学762卫生综合(一)考研真题(回忆版)2014年北京大学762卫生综合(一)考研真题(回忆版)2013年北京大学762卫生综合(一)考研真题(回忆版)2012年北京大学76 ...
    本站小编 福瑞考研网 2017-02-07