华中科技大学839《激光原理》考研内部试题
本站小编 福瑞考研网/2016-10-16
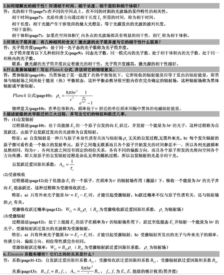
相关话题/激光
2016年北京工业大学激光学院研究生复试方案
点击查看:北京工业大学013激光院复试方案.pdf ...考研复试信息 本站小编 免费考研网 2016-06-19华中科技大学《激光原理》考研核心讲义
专业课考研资料 本站小编 免费考研网 2015-12-20华中科技大学《激光原理》考研题库及答案
专业课考研资料 本站小编 免费考研网 2015-12-20华中科技大学《激光原理》学习指导经典例题
专业课考研资料 本站小编 免费考研网 2015-12-20华中科技大学《激光原理》考研内部预测题及解析
专业课考研资料 本站小编 免费考研网 2015-12-20华中科技大学《激光原理》考前必看的经典例题
专业课考研资料 本站小编 免费考研网 2015-12-20华中科技大学《激光原理》常考高频简答题解析
专业课考研资料 本站小编 免费考研网 2015-12-20华中科技大学《激光原理》重点习题解析
专业课考研资料 本站小编 免费考研网 2015-12-202015华中科技大学光学工程激光原理900真题回忆
2015华中科技大学光学工程激光原理900真题回忆 一、简答题 1、△n 大于0,激光器是否能够产生自激振荡? 2、光学谐振腔的结构和作用 3、共焦腔与一般腔的等价性 4、均匀加宽与非均匀加宽的特点 5、连续激光器从开始振荡到产生稳定输出增益系数的变化情况 6、光学模式以及横模和纵模 二、三能级四能级的本质区别,以及 ...专业课考研资料 本站小编 免费考研网 2015-12-17内蒙古大学激光原理与技术课后题
专业课考研资料 本站小编 免费考研网 2015-12-16

