四川大学华西公共卫生学院考研历年统计真题整理(5)

本站小编 福瑞考研网/2016-10-13


相关话题/公共卫生

  • 领限时大额优惠券,享本站正版考研考试资料!
    大额优惠券
    优惠券领取后72小时内有效,10万种最新考研考试考证类电子打印资料任你选。涵盖全国500余所院校考研专业课、200多种职业资格考试、1100多种经典教材,产品类型包含电子书、题库、全套资料以及视频,无论您是考研复习、考证刷题,还是考前冲刺等,不同类型的产品可满足您学习上的不同需求。 ...
    本站小编 Free壹佰分学习网 2022-09-19
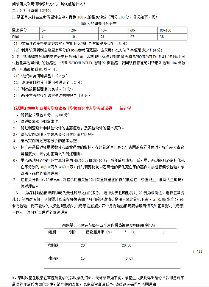
  • 四川大学华西公共卫生学院考研历年流行病简答题总结
    真题简答题和计算题 2010年 1.简述地方病的体征。 ①该地区的各类居民,任何民族其发病率均高; ②在其他地区居住的相似的人群中,该病的发病频率均低,甚至不发病; ③迁入该地区的人经一段时间后,其发病率与当地居民一致; ④人群迁出该地区后,发病率下降或患病症状减轻或自愈; ⑤ ...
    本站小编 福瑞考研网 2016-10-13
  • 2015年四川大学华西公共卫生学院考研真题
    2015年西预防综合的试题总体上来说不难,出的都是比较基础的知识点,但涉及的面比较广,试题量也大,可谓是题海战术,要有扎实的基础知识做起来才能得心应手。结合前面几位同学的内容,我把内容稍微比较完整的整理出来。当然,我自己也有有几点体会供大家参考一下:1、统计这方面,主要用李晓松主编的教材及配套练习;流行病 ...
    本站小编 免费考研网 2016-09-26
  • 2013北医公共卫生+复试考研真题
    2013北京大学公共卫生考研真题 一名词解释 5分*101. 1、sampling error 2. standard normal deviate 3. Cumulative incidence 4. recall bias 5.逆温 6. humus 7. cellulose 8.preservation 9.work ability 10. occupational injures 二、单项选择 3*20分三、简答题 10*10分 1.检验功效及 ...
    本站小编 免费考研网 2016-09-12
  • 2017公共卫生与预防医学考研院校推荐:四川大学
     一.学校概况   四川大学(Sichuan University),简称“川大”,由中华人民共和国教育部直属,中央直管副部级建制,位列“211工程”、“985工程”,入选“2011计划”、“珠峰计划”、“111计划”、“卓越工程师教育培养计划”、“海外高层次人才引进计划”,设有研 ...
    本站小编 免费考研网 2016-07-27
  • 2017公共卫生与预防医学考研院校推荐:山东大学
    一.学校概况   山东大学(Shandong University)简称山大(SDU),是中华人民共和国教育部直属的综合性全国重点大学,是国家“211工程”、“985工程”重点建设院校。属于“111计划”、“珠峰计划”、“2011计划”[1] 、“卓越工程师教育培养计划”、“卓越法 ...
    本站小编 免费考研网 2016-07-27
  • 2017公共卫生与预防医学考研院校推荐:复旦大学
    一.学校概况   复旦大学(Fudan University),简称“复旦”,位于首批沿海开放城市上海市,由中华人民共和国教育部直属,中央直管副部级建制,位列“211工程”、“985工程”,入选“珠峰计划”、“111计划”、“2011计划”、“卓越医生教育培养计划”,为“九校联盟” ...
    本站小编 免费考研网 2016-07-27
  • 2017公共卫生与预防医学考研院校推荐:中山大学
    一.学校概况   中山大学(Sun Yat-sen University, SYSU),简称“中大”,由孙中山先生创办,有着一百多年办学传统,是中国南方科学研究、文化学术与人才培养的重镇。中山大学是教育部和广东省共建的全国重点大学,是国家“985工程”、“211工程”重点建设高校, ...
    本站小编 免费考研网 2016-07-27
  • 2017公共卫生与预防医学考研院校推荐——华中科技大学
    一.学校概况华中科技大学(Huazhong University of Science and Technology),简称华中大。是一所位于湖北省武汉市的中国顶尖综合研究型大学,学校前身为1952年设立的华中工学院、1907年德国医师埃里希宝隆博士创立的上海德文医学堂以及1898年 ...
    本站小编 免费考研网 2016-07-27
  • 2017公共卫生与预防医学考研院校推荐——复旦大学
    一.学校概况复旦大学(Fudan University),简称复旦,位于首批沿海开放城市上海市,由中华人民共和国教育部直属,中央直管副部级建制,位列211工程、985工程,入选珠峰计划、& ...
    本站小编 免费考研网 2016-07-27
  • 2017公共卫生与预防医学考研院校推荐——四川大学
    一.学校概况四川大学(Sichuan University),简称川大,由中华人民共和国教育部直属,中央直管副部级建制,位列211工程、985工程,入选2011计划、珠峰计划 ...
    本站小编 免费考研网 2016-07-27