快速导航
考研新闻
统考公共课
统考专业课
考研指南经验
考研院校
专业硕士
专业课资料
考研电子书
考试考证
出国留学
Free考研考试
题库
故事
专题
APP
笔记
论坛
搜索
VIP
资料
首页
>
考研资料和经验
>
专业课考研资料
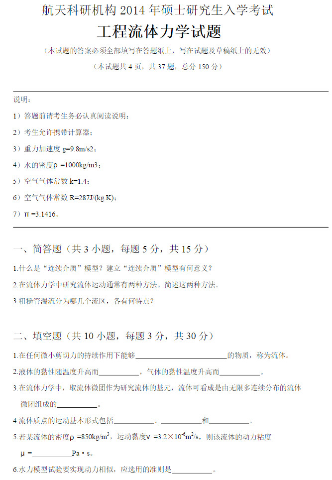
中国航天科研机构2014年工程流体力学考研真题
本站小编 免费考研网/2016-05-22
1
/
5
1
2
3
下一页
尾页
相关话题/
工程流体力学
领限时大额优惠券,享本站正版考研考试资料!
优惠券领取后72小时内有效,10万种最新考研考试考证类电子打印资料任你选。涵盖全国500余所院校考研专业课、200多种职业资格考试、1100多种经典教材,产品类型包含电子书、题库、全套资料以及视频,无论您是考研复习、考证刷题,还是考前冲刺等,不同类型的产品可满足您学习上的不同需求。 ...
考试优惠券
本站小编 Free壹佰分学习网 2022-09-19
上海理工大学2005工程流体力学考研真题
专业课考研资料
本站小编 免费考研网 2015-09-05
东北石油大学工程流体力学学习指导复习讲义
专业课考研资料
本站小编 网络资源 2015-07-06
09年哈工大工程流体力学考研真题解析
图为:09年哈工大工程流体力学考研真题解析 ...
专业课考研经验
新浪考试 2009-01-19