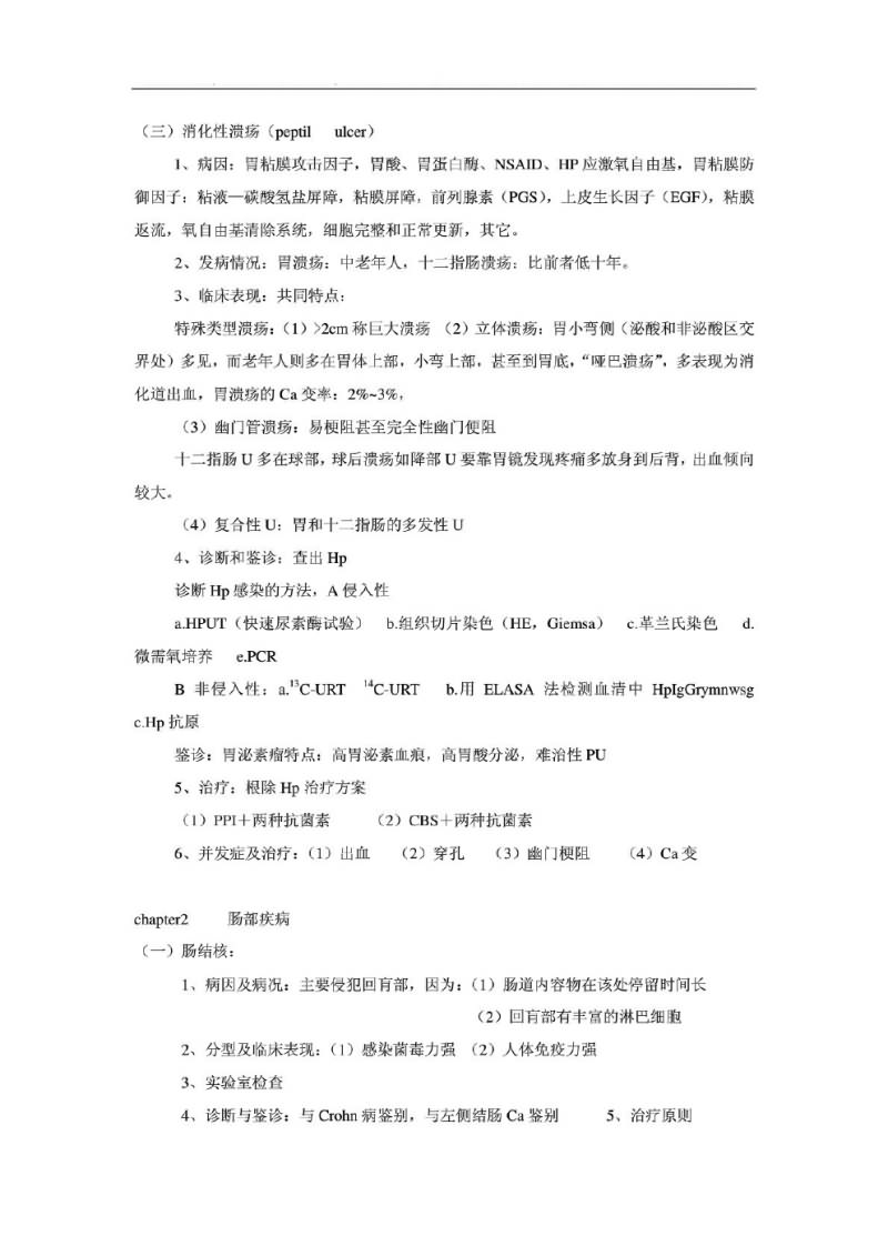
2015年西医生物化学考研笔记(14)

本站小编 免费考研网/2016-05-12


相关话题/生物化学

  • 领限时大额优惠券,享本站正版考研考试资料!
    大额优惠券
    优惠券领取后72小时内有效,10万种最新考研考试考证类电子打印资料任你选。涵盖全国500余所院校考研专业课、200多种职业资格考试、1100多种经典教材,产品类型包含电子书、题库、全套资料以及视频,无论您是考研复习、考证刷题,还是考前冲刺等,不同类型的产品可满足您学习上的不同需求。 ...
    本站小编 Free壹佰分学习网 2022-09-19
  • 苏州大学2015-2004生物化学和细胞生物学考研真题
    下载地址https://yunpan.cn/cqSaIn3wLNqnn 访问密码 e538 ...
    本站小编 免费考研网 2016-04-06
  • 2015年苏州大学生物化学621考研真题
    2015年苏州大学生物化学考研真题621 一、 名词解释4*5=20 1、 蛋白质的一级结构 2、 多酶复合物 3、 糖异生 4、 增色效应 5、 Wobble base pair 二、 问答(10*5 =50) 1、 简述DNA双螺旋结构的特点并试分析其对应的生物学意义。 2、 在糖代谢过程中生成的丙酮酸可进入哪些代谢途径 ...
    本站小编 免费考研网 2016-04-04
  • 中国科学院2001-2013612生物化学考研真题及考试大纲
    中科院研究生院硕士研究生入学考试 《生物化学与分子生物学》考试大纲 一、考试内容 1. 蛋白质化学 考试内容 蛋白质的化学组成,20种氨基酸的简写符号 氨基酸的理化性质及化学反应 蛋白质分子的结构(一级、二级、高级结构的概念及形式) 蛋白质一级结构测定的一般步骤 #615 ...
    本站小编 免费考研网 2016-04-03
  • 上海交通大学生物化学考试题库试题
    一:选择题 100 1、对于肌糖原下列哪个说法是错误的 A.在缺氧的情况下可生成乳酸 B.含量较为恒定 C.能分解产生葡萄糖 D.只能由葡萄糖合成 E.贮存量较大 2、丙酮酸羧化酶催化生成的产物是 A.乳酸 B.丙酮酸 C.苹果酸 D.丙二酸单酰CoA E.草酰乙酸 3、糖有氧氧化、糖酵解和 ...
    本站小编 免费考研网 2016-03-20
  • 中国药科大学1999-2010年生物化学真题名词解释汇总
    99-10年生物化学真题名词解释汇总 2010年生物化学名词解释 一、 名词解释 1、蛋白质的二级结构:是指多肽链的主链骨架中若干肽单位,各自沿一定的轴盘旋或折叠,并以氢键为次级键而形成有规则的构象,如螺旋折叠转角等。 肽单位:肽键是构成在分子的基本化学键,肽键与相邻的原子所组成的基团,成 ...
    本站小编 免费考研网 2016-01-26
  • 中国药科大学生物化学笔记完全解答(根据辅导班,历年真题,药大内部资料整理)
    选择题出题点: 20种氨基酸 各自的特点和碱基 蛋白质,核酸变性的特点 测定蛋白质含量与分子量的方法原理 各类连接键,结构稳定的键 二级结构特点 PI的计算,氨基酸解离分析 分析方法原理:凝胶层析,电泳,离子交换等 单抗,多糖,疾病原因 酶活力,比活力,Km,(非)竞争性抑制 动力学效应 代谢:限速酶,场所, ...
    本站小编 免费考研网 2016-01-26
  • 100份各大高校生物化学考研真题合集,供你复习备考
    天津医科大学2003年生物化学(基础)(硕士) 一、名词解释:(每题4分,共40分) 1.载脂蛋白 2.凝胶过滤 3.密码子 4.苯酮尿症 5.第二信使 6.Adenylatecyclase 7.Competitiveinhibitionofenzyme 8.Plasmid 9.Proteinkinase 10.Exon 二、简答题:(共60分) 1.在蛋白质生物合成过程中,你对翻译二 ...
    本站小编 免费考研网 2016-01-19
  • 湖南大学生物化学真题答题(大题,须稍加整理)
    DNA的半保留复制是生物进化和传代的重要途径。双链DNA在多种酶的作用下可以变性解链成单链,在DNA聚合酶与启动子的参与下,根据碱基互补配对原则复制成同样的两分子挎贝。在 聚合酶链式反应实验中发现,DNA在高温时也可以发生变性解链,当温度降低后又可以复性成为双链。因此,通过温度变化控制DNA的变性和复性,并设计引物 ...
    本站小编 免费考研网 2016-01-10
  • 湖南大学2012年生物化学考研真题
    本站小编 免费考研网 2016-01-10
  • 湖南大学2005-2009生物化学考研真题
    本站小编 免费考研网 2016-01-10