快速导航
考研新闻
统考公共课
统考专业课
考研指南经验
考研院校
专业硕士
专业课资料
考研电子书
考试考证
出国留学
Free考研考试
题库
故事
专题
APP
笔记
论坛
搜索
VIP
资料
首页
>
考研资料和经验
>
专业课考研经验
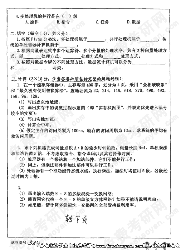
华中科技大学2002年考研真题-计算机系统结构综合考试
本站小编 FreeKaoyan/2018-01-22
相关话题/
考研真题
华中科技大学
综合考试
计算机系统结构
领限时大额优惠券,享本站正版考研考试资料!
优惠券领取后72小时内有效,10万种最新考研考试考证类电子打印资料任你选。涵盖全国500余所院校考研专业课、200多种职业资格考试、1100多种经典教材,产品类型包含电子书、题库、全套资料以及视频,无论您是考研复习、考证刷题,还是考前冲刺等,不同类型的产品可满足您学习上的不同需求。 ...
考试优惠券
本站小编 Free壹佰分学习网 2022-09-19
华中科技大学2002年考研真题-计算机应用技术综合考试一
专业课考研经验
本站小编 FreeKaoyan 2018-01-22
华中科技大学2002年考研真题-计算机应用技术综合考试(二)
专业课考研经验
本站小编 FreeKaoyan 2018-01-22
华中科技大学2002年考研真题-计算机组成原理
专业课考研经验
本站小编 FreeKaoyan 2018-01-22
华中科技大学2002年考研真题-计算机原理及应用
专业课考研经验
本站小编 FreeKaoyan 2018-01-22
华中科技大学2002年考研真题-技术经济学
专业课考研经验
本站小编 FreeKaoyan 2018-01-22
华中科技大学2002年考研真题-计算语言学
专业课考研经验
本站小编 FreeKaoyan 2018-01-22
华中科技大学2002年考研真题-建筑设计(二)
专业课考研经验
本站小编 FreeKaoyan 2018-01-22
华中科技大学2002年考研真题-建筑历史
专业课考研经验
本站小编 FreeKaoyan 2018-01-22
华中科技大学2002年考研真题-C语言程序设计
专业课考研经验
本站小编 FreeKaoyan 2018-01-22
华中科技大学2002年考研真题-建筑设计(一)
专业课考研经验
本站小编 FreeKaoyan 2018-01-22
华中科技大学2002年考研真题-不可压缩流体力学基础
专业课考研经验
本站小编 FreeKaoyan 2018-01-22
华中科技大学2002年考研真题-C语言程序设计B
...
专业课考研经验
本站小编 FreeKaoyan 2018-01-22
华中科技大学2002年考研真题-材料科学基础
专业课考研经验
本站小编 FreeKaoyan 2018-01-22
华中科技大学2002年考研真题-材料加工工程综合考试
专业课考研经验
本站小编 FreeKaoyan 2018-01-22
华中科技大学2002年考研真题-材料力学B
专业课考研经验
本站小编 FreeKaoyan 2018-01-22