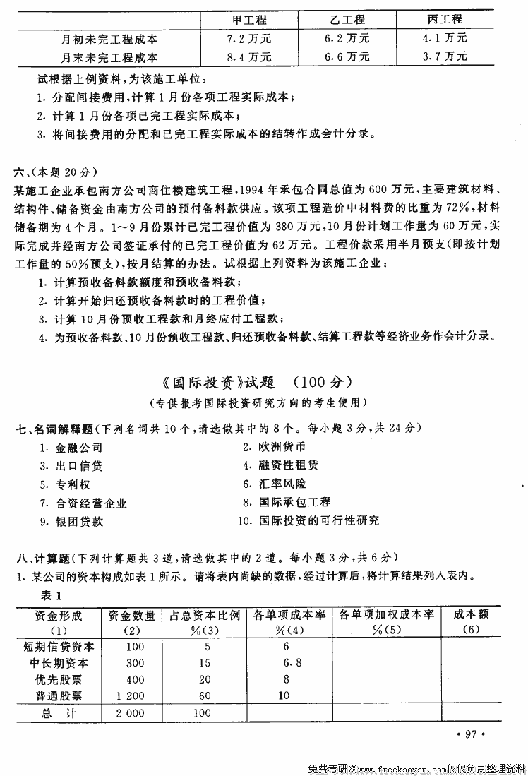
|
上海财经大学1995年考研真题-施工企业会计与施工企业财务或国际投资
本站小编 FreeKaoyan/2018-01-22
|
相关话题/考研真题 上海财经大学 企业会计
上海财经大学1995年考研真题-概率论与数理统计A
专业课考研经验 本站小编 FreeKaoyan 2018-01-22上海财经大学1995年考研真题-程序设计(COBOL或PASCAL或FORTRAN)
专业课考研经验 本站小编 FreeKaoyan 2018-01-22上海财经大学1995年考研真题-概率论与数理统计B
专业课考研经验 本站小编 FreeKaoyan 2018-01-22上海财经大学1995年考研真题-统计学原理
专业课考研经验 本站小编 FreeKaoyan 2018-01-22上海财经大学1995年考研真题-经济学(西方宏观经济学与社会主义政治经济学)
专业课考研经验 本站小编 FreeKaoyan 2018-01-22上海财经大学1995年考研真题-财政理论
专业课考研经验 本站小编 FreeKaoyan 2018-01-22上海财经大学1995年考研真题-财务学原理与西方公司原理
专业课考研经验 本站小编 FreeKaoyan 2018-01-22上海财经大学1995年考研真题-运筹学与财务会计或运筹学与企业管理
专业课考研经验 本站小编 FreeKaoyan 2018-01-22上海财经大学1995年考研真题-货币银行学(货币银行学原理、社会主义货币银行学)
专业课考研经验 本站小编 FreeKaoyan 2018-01-22上海财经大学1995年考研真题-银行经营管理学(银行信贷管理学、银行经营管理学)
专业课考研经验 本站小编 FreeKaoyan 2018-01-22上海财经大学1995年考研真题-进出口业务与国际营销
专业课考研经验 本站小编 FreeKaoyan 2018-01-22上海财经大学1996年考研真题-中国税制与国际税收
专业课考研经验 本站小编 FreeKaoyan 2018-01-22上海财经大学1995年考研真题-高等数学一元微积分
专业课考研经验 本站小编 FreeKaoyan 2018-01-22上海财经大学1996年考研真题-国际贸易与货币银行学
专业课考研经验 本站小编 FreeKaoyan 2018-01-22上海财经大学1995年考研真题-国际金融
说明:用英语命题和答题 attention:all questions must be answered in english 1.explain the following term 30 points) ( 1 ) joint intervention ( 2 ) hultiple curren ...专业课考研经验 本站小编 FreeKaoyan 2018-01-22

.gif)
.gif)
