|
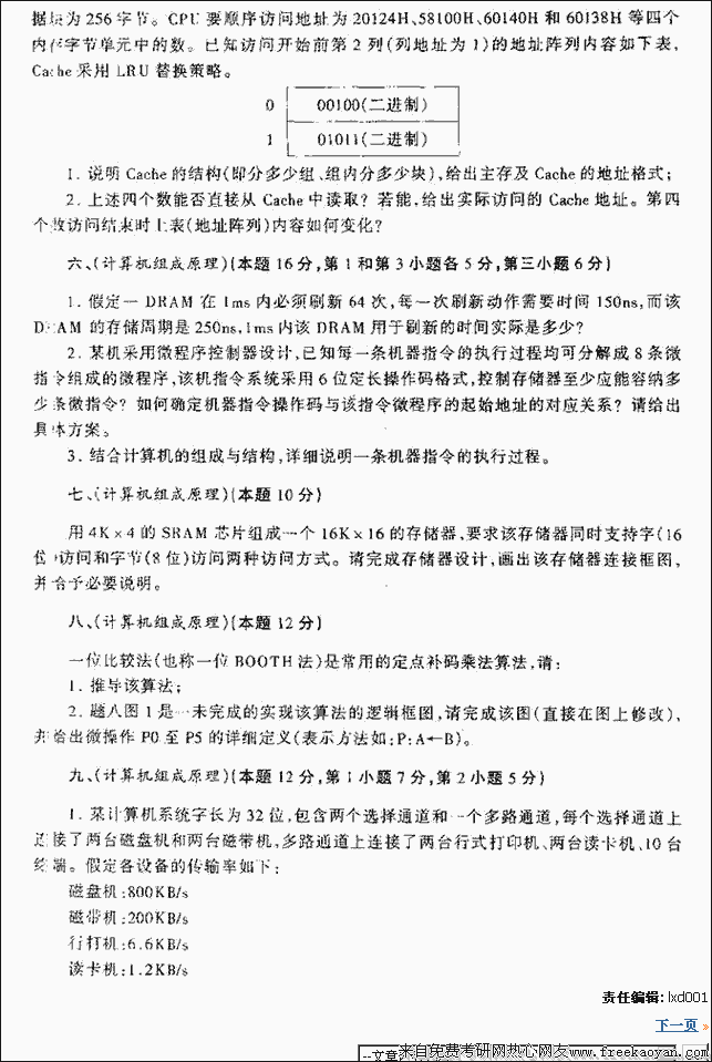
北京航天航空大学1999年考研真题-计算机组成原理
本站小编 FreeKaoyan/2018-01-22
|
相关话题/考研真题 计算机 北京 原理 航天航空
北京航天航空大学2001年考研真题-数字电路与计算机组成原理
专业课考研经验 本站小编 FreeKaoyan 2018-01-22北京航天航空大学2002年考研真题-数字电路与计算机组成原理
专业课考研经验 本站小编 FreeKaoyan 2018-01-22北京航天航空大学2002年考研真题-数理逻辑与编译原理
专业课考研经验 本站小编 FreeKaoyan 2018-01-22北京航天航空大学2001年考研真题-数理逻辑与编译原理
专业课考研经验 本站小编 FreeKaoyan 2018-01-22北京航天航空大学2000年考研真题-管理工程学
专业课考研经验 本站小编 FreeKaoyan 2018-01-22北京航天航空大学1998年考研真题-管理工程学
专业课考研经验 本站小编 FreeKaoyan 2018-01-22北京航天航空大学2003年考研真题-计算机专业基础
专业课考研经验 本站小编 FreeKaoyan 2018-01-22北京航天航空大学2000年考研真题-自动控制原理
专业课考研经验 本站小编 FreeKaoyan 2018-01-22北京航天航空大学2001年考研真题-理论力学
专业课考研经验 本站小编 FreeKaoyan 2018-01-22北京航天航空大学2000年考研真题-理论力学
专业课考研经验 本站小编 FreeKaoyan 2018-01-22北京航天航空大学2002年考研真题-理论力学二
专业课考研经验 本站小编 FreeKaoyan 2018-01-22北京航天航空大学2002年考研真题-理论力学一
专业课考研经验 本站小编 FreeKaoyan 2018-01-22北京航天航空大学1999年考研真题-微波技术
专业课考研经验 本站小编 FreeKaoyan 2018-01-22北京航天航空大学1999年考研真题-信号与系统
专业课考研经验 本站小编 FreeKaoyan 2018-01-22北京航天航空大学1999年考研真题-数字逻辑与计算机组成原理
专业课考研经验 本站小编 FreeKaoyan 2018-01-22

.gif)
.gif)
.gif)
