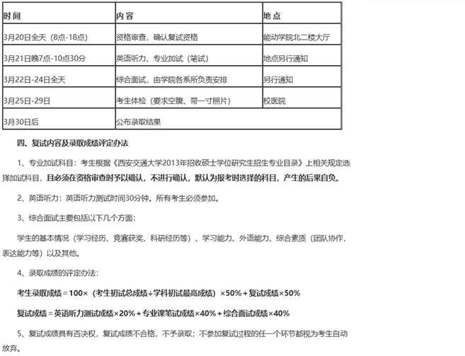
我是2019级西安交通大学能源与动力工程学院研究生,一级学科动力工程及工程热物理;二级学科为热流科学与工程。在这里和大家浅谈一下我的复试经历及经验,希望可以对大家这一时间段的准备有所帮助。 先说说出成绩前的一些工作。在经历了漫长的等待之后,西安交通大学于2019/02/15发布考研初试成绩。从18年年底到出成绩一共有80多天。而我自己在考研初试结束的那段时间没有进行任何学习,也就是在学校的那段时间一直没有学习。放假期间慢慢开始准备,用的学堂的能动考研资料,还可以,帮我绕过了很多弯路。然后对于自己简历的准备工作以及一些相关资料,简历的重要性不言而喻,在你联系导师或者是复试的时候,一份优秀的简历可以让老师尽快发现你身上的闪光点;然后还有一些相关资料,这些资料包括:简历中提到的自己的初试成绩打印单、简历中提到的获奖证书PDF以及自己的职业生涯测评报告,当然如果本科成绩比较优秀的话也可以把自己的本科成绩单加进去,我本科成绩不算特别好所以没有加。然后是意向导师的筛选,大家在初试结束后一定已经对自己的成绩有了大概的估计,根据自己的成绩范围,选出来自己比较喜欢的或者是理想条件下能够达到的导师,以及最差条件下保底的老师,建议不要多,一共三四个就足够,访问一下这些老师的主页并对其联系方式加以收藏,以方便第一时间沟通联系。最后就是对于面试和笔试的一个准备工作,这方面我做的不多,假期内只是学习了一下英语和流体力学这个课程,对于传热学和工程热力学都没有看太长时间,但是也都看了一定的时间,保证对知识的熟悉感。然后回头去看这段时间,我还是建议大家有时间有能力就多学学,多看看总是好的,因为我在复试笔试后就一直担心自己笔试表现不好。 出成绩后呢,我做的第一件事情是联系导师。凌晨拿到成绩单(注意当天的网站一定会崩溃,当时是等到了两三点才查到,一定要有耐心)后我马上完善给老师的邮件,对了联系导师的邮件不一定要成绩出来再写,可以提前写好然后当天完善就可。联系导师这件事,我觉得还是有必要的。为了防止自己的邮件内容有问题,找了家长和几个关系很好的同学(注意这些同学尽量不要和你考同一所学校的同一专业)一起审阅邮件,大概修改了七八次确保一定没有问题之后(包括没有格式问题,这是最基础的),在早晨的九点给老师发送了过去,选这个时间点是考虑到凌晨发送不太礼貌,然后发送太晚又可能被其他人先行一步,所以选了这个点。收到老师肯定的回复后就着手准备复试的笔试和面试。 然后是复试当天,三月中旬,距离初试成绩发布过了一个月,一个月就是大家好好学习好好准备的时间。复试流程的表在下面,这个表是我直接从公告中复制粘贴过来的,基本流程就是这些,每年都不会变化。每年都有一个同学们自发的考研交流群,799348532,初试成绩出来之后同学们可以在这个群里看一下自己的排名~ 复试之后,我们所有能做的工作就都做的差不多了,我是在复试结束后给自己联系的导师又发了一封邮件以询问情况。基本在复试结束后的第二天晚上,导师通知我已经被拟录取,根据学院安排等通知就可以了。以上就是我去年的一些复试经历和过程。关于复试的一些具体准备方法及建议,学长还在总结以尽可能做到万无一失,到时候在复试课程中再和大家聊聊。最后,祝大家新年快乐,一战成硕! 2020/02/04于家中

西安交通大学能源与动力工程学院考研复试经验
本站小编 免费考研网/2020-02-23
相关话题/西安交通大学 能源
西安交通大学西交高分子化学与物理经验分享
刚刚经历了2015得考研,顺利的通过初试复试,以总成绩第5名进入西安交大,现在在家 等通知书,希望顺利拿到通知书。在此感谢考研帮给予我的帮助,同时发一些经验,希望可 以帮助到学弟学妹。 基本情况,毕业院校是北京化工大学,应用化学系,2014年以几分之差与交大失之交臂, 没有别的原因就是自己不够用功而已。2014年10 ...专业课考研经验 本站小编 免费考研网 2020-02-23跨考西安交通大学管理学院成功经验贴
去年考研时,在论坛上看了不少帖子,对自己很有帮助,希望自己的经验也可以帮助到别人! 我是4月份中旬确定要考西交管院的,然后就先是开始复习英语和数学,下边我就先说下我的英语和数学的学习吧。 关于英语,在4月到8月中旬这之间都是在记单词,每天做两篇阅读,当然做完之后会对答案,然后把阅读中的不会的单词,句子 ...专业课考研经验 本站小编 考研帮 2020-02-23西安交通大学西交电力系统及其自动化复试回忆
先说一下复试情况吧,今年发电来复试的人好像有29个左右,最终学硕加专硕总共录取了12个,最低分好像是410左右,具体是多少我也不太清楚。。。 面试时会被分为两组,每组有五个老师,进去后会有一个中文的自我介绍,然后抽签决定考哪一道题,另外还有一段英文专业文献的翻译,也是由抽签决定翻译哪一个的。我抽到的题目 ...专业课考研经验 本站小编 免费考研网 2020-02-23西安交通大学行政管理考研经验
标题: 15行政管理考研经验 切记:读书不可能一遍读过就全懂,全记得;最简单的方法就是读完一张(总结+摘抄)一章,把总结的内容单独写在笔记本上,供下一个阶段复习、翻看(翻看后要做记号、疑问也要及时写下来),在读书过程中书要越读越少,最终只剩下笔记本,或者是自己写下来的几页纸。 看书一定要学会总结,而且是思 ...专业课考研经验 本站小编 考研帮 2020-02-23西安交通大学税务专硕考研经验
鉴于最近咨询税务考研经验的童鞋较多,特开此贴讲一下经验,希望对你们有帮助。 先介绍一下我的情况。我是工作一年后辞职考研的,一直在家里复习,没有研友,只有零星几个朋友知道我要考研。初试成绩388,专业课121。每个人的情况不一样,复习方法仅供参考。 公共课经验贴很多,不再赘述。重点讲一下专业课,这方面资料也比 ...专业课考研经验 本站小编 考研帮 2020-02-23西安交通大学西安交大机械考研攻略
本人是15年考上西交大机械学院的,录入先进制造研究所。写下此份心得,希望对学妹学弟有所帮助。首先我想说的是,考研没有像很多人所说的那样,非要头悬梁锥刺股的秉烛夜读之类的那么可怕辛苦。事实上,你只需要认定自己的目标,然后踏踏实实一步步往下走就ok了,努力到了自然会有收获。你可能会认为我本科学校好,站着说话 ...专业课考研经验 本站小编 考研帮 2020-02-23西安交通大学2009年和2010年博士考试英语试题
考博 本站小编 免费考研网 2020-02-202020年西安交通大学353卫生综合回忆版真题
一、名词解释 1、目的抽样 2、亚文化 3、5岁以下儿童死亡率 4、社会病 5、流行病学 6、出生队列分析 7、生态学谬误 8、现况研究 9、相对危险度 10、传染源 (以上名词解释答案看红宝书/押题文件/视频,难度不大,希望学员们都可以写对!) 二、填空题 1、流行病学的主要研究方法 ...专业课考研资料 本站小编 免费考研网 2020-02-06西安交通大学管院内部樊耘管理学总结资料手写版笔记扫描版
经济管理金融贸易笔记 本站小编 免费考研网 2020-02-04西安交通大学431金融专硕考研经验分享
作者: 叫我文森特 时间: 2020-1-24 01:26 标题: 西安交通大学431金融专硕考研经验分享 写在最前面的话! 希望学弟学妹们对自己高要求、严律己,目标分数往380、390分以上考,甚至朝着400分的方向去奋斗,虽然咱们交大金融录取人数一路扩招(19录取24名,未来还有扩招的趋势),录取分数一路降低(19录取最低分373分 ...专业课考研经验 本站小编 考研帮 2020-01-262020西安交通大学行政管理846管理学基础真题回忆
...专业课考研资料 本站小编 免费考研网 2020-01-142020年西安交通大学716预防综合真题
一、名词解释 1、混杂偏倚: 2、匹配过度: 3、逆温: 4、土壤的水型污染: 5、可吸入粉尘: 6、职业紧张: 7、回归平方和: 8、把握度: 9、限制性氨基酸: 10、食品添加剂: (以上名词解释答案看红宝书/押题文件/视频,部分名词解释稍偏门。咱们都已经在视频或者文件中总结啦!) 二 ...专业课考研资料 本站小编 免费考研网 2020-01-082020年西安交通大学建筑学考研355真题(回忆版)
中建 一.名词解释(5分4)20分 1.昂 2.抱厦 3.阿以旺 4.以山为陵 二.简答(5分4)20分 5.陕西岐山凤雏村早周遗址的布局特点? 6.写出下列建筑的朝代: 广胜下寺前殿、嵩岳寺塔、晋祠圣母殿、五台山南禅寺大殿、河北蓟县独乐寺山门 7.北宋东京城规划特点? 8.借景的五种方式? 三.默画题(5分ti ...专业课考研资料 本站小编 考研帮 2020-01-072020西安交通大学702数学分析真题
专业课考研资料 本站小编 免费考研网 2019-12-28西安交通大学法硕院校分析——315认真你就输了
西安给人的文化感不单单是十六朝古都的厚重与沉淀,近现代以来,这座城市高教事业的蓬勃发展亦给这座城市带来了与众不同的文化气息。在这座高教重镇,实力担当当属西安交大,在今天介绍西安交大之前,想先和大家谈谈什么是C9。九校联盟(C9)是中国首个顶尖大学间的高校联盟,于2009年10月启动。联盟成员都是国家首批985重点 ...法律硕士招生 本站小编 法律硕士万满意 2019-12-16
