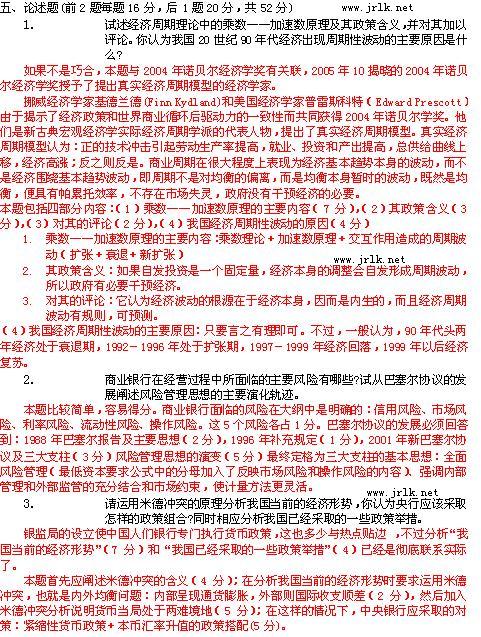
2005年金融学硕士研究生招生联考“金融学基础”试题详细解析5
文件信息
文件来源
金融联考-考研网
文件作者
更新时间
2006-2-20 10:03:03
添加编辑
viewsnake
辅助信息
打印功能
打印本文
背景颜色
杏黄
秋褐
胭红
芥绿
天蓝
雪青
炭灰
奶白
字体大小
特大号字
大号字
中号字
小号字
免责声明
本网站所有文章均来自网络,仅提供预览形式,不提供纸张形式,若涉及到版权的文章,请购买正版,毕竟在电脑上看也不舒服啊,呵呵,这是viewsnake个人网站,纯粹交流学习资料的地方。无商业行为。
阅读正文内容
相关阅读内容
·
2005年金融学硕士研究生招生联考“金融学基础”试题详细解析4
·
2005年金融学硕士研究生招生联考“金融学基础”试题详细解析3
·
2005年金融学硕士研究生招生联考“金融学基础”试题详细解析2
·
2005年金融学硕士研究生招生联考“金融学基础”试题详细解析1
·
文都教育:2006考研法律硕士统考主观题预测
·
06年全国名校MBA招生单位报名统计分析
·
MBA教育仍在沿袭研究型人才培养模式
·
考研最后一个月冲刺巧把关 确定做题顺序
·
西方国家金融工具创新的效应分析
·
日本离岸市场的发展及启示
<<<返回上一页
<<<返回网站首页
<<<您的位置:
首页
>
其他课程
>
金融硕士
>正文