05年会计硕士(MPAcc)英语考试大纲



文件信息
文件来源 中国会计硕士网 
文件作者  
更新时间 2006-2-23 18:22:33 
添加编辑  

辅助信息
打印功能 打印本文
背景颜色 杏黄 秋褐 胭红 芥绿 天蓝 雪青 炭灰 奶白
字体大小 特大号字 大号字 中号字 小号字
免责声明 本网站所有文章均来自网络,仅提供预览形式,不提供纸张形式,若涉及到版权的文章,请购买正版,毕竟在电脑上看也不舒服啊,呵呵,这是viewsnake个人网站,纯粹交流学习资料的地方。无商业行为。
阅读正文内容


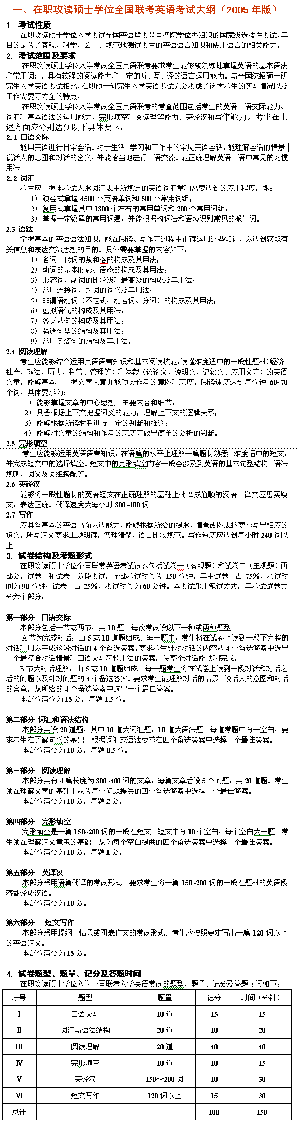
在职攻读硕士学位全国联考英语考试大纲(2005年版)

分享信息、交流经验,尽在会计硕士论坛 。欢迎参观、访问>>>> >


相关阅读内容

<<<返回上一页 <<<返回网站首页
<<<您的位置:首页>其他课程>会计硕士>正文